Author: Robi
Last update: 2018-04-20 07:30
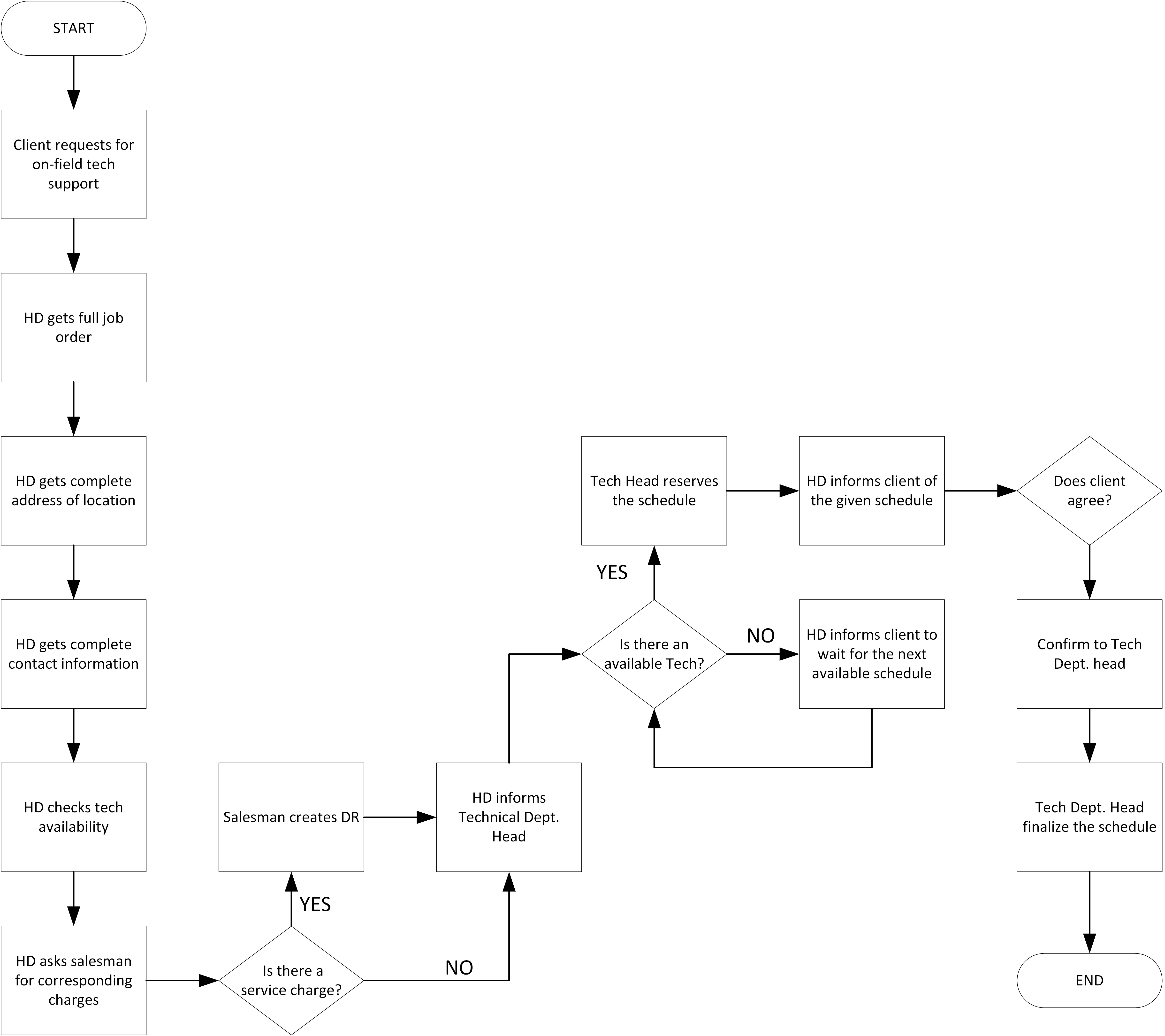
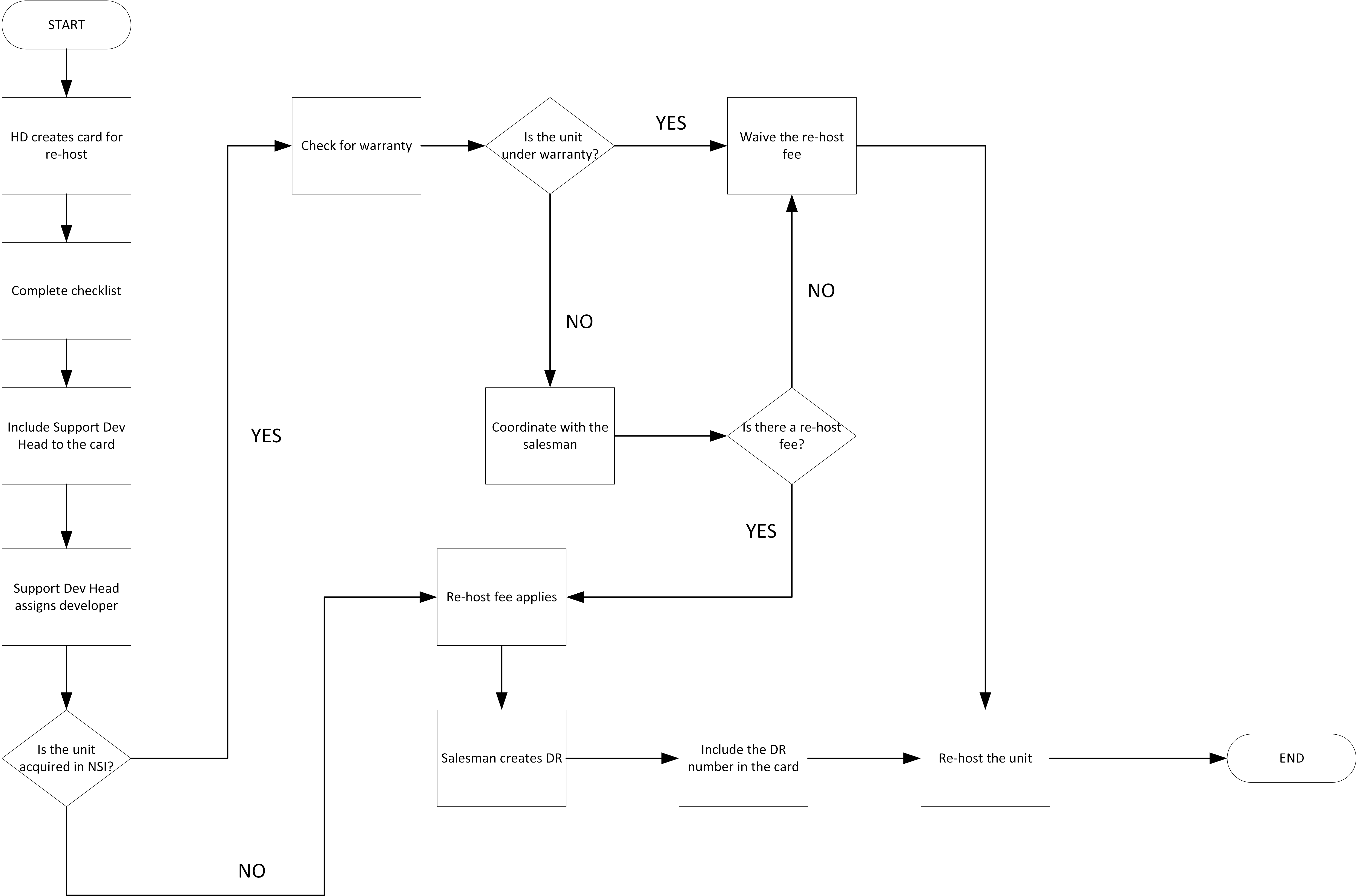
Attached is the current process being followed by the Help Desk team after gathering the initial requirements from the client.
Author: Robi
Last update: 2025-06-18 16:32
4.4.17.0
Mantis #60451
Mantis #60027
Mantis #60679
Mantis #60943
4.4.16.2
Mantis #60698
v4.4.16.1
Mantis #60490
Mantis #61199
v4.4.16.0
Mantis #57364
Mantis #60216
Mantis #60213
4.4.15.0
Mantis #59415
Mantis #59414
Mantis #59370
Mantis #57173
Mantis #57915
4.4.14.5
Mantis #59537
4.4.14.4
Mantis #59666
4.4.14.3
Mantis #59893
4.4.14.2
Mantis #59498
4.4.14.1
Mantis #58879
4.4.14.0
Mantis #57597
Mantis #57718
Mantis #57364
Mantis #53438
v4.4.13.2
Mantis #59132
v4.4.13.1
Mantis #57625
v4.4.13.0
Mantis #56269
Mantis #57032
Mantis #57086
Mantis #56991
Mantis #57172
v4.4.12.0
Mantis #52897
Mantis #55849
Mantis #55895
Mantis #48197
Mantis #36361
Mantis #50599
Mantis #51905
Mantis #49596
v4.4.11.17
Mantis #48720
v4.4.11.16
Mantis #50404
v4.4.11.15
Mantis #53493
Mantis #55495
Mantis #55295
Mantis #50404
v4.4.11.14
Mantis #56030
v4.4.11.13
Mantis #53893
v4.4.11.12
Mantis #55735
v4.4.11.11
Mantis #55735
v4.4.11.10
Mantis #54798
Mantis #53651
v4.4.11.9
Mantis #51506
v4.4.11.8
Mantis #54652
v4.4.11.7
Mantis #54652
v4.4.11.6
Mantis #54798
v4.4.11.5
Mantis #54094
v4.4.11.4
Mantis #53732
v4.4.11.3
Mantis #48720
v4.4.11.2
Mantis #53557
v4.4.11.1
Mantis #48719
v4.4.11.0
Mantis #41544
v4.4.10.11
Mantis #51829
v4.4.10.10
Mantis #51829
v4.4.10.9
Mantis #52750
v4.4.10.8
Mantis #52223
v4.4.10.7
Mantis #51545
v4.4.10.5
Mantis #48228
v4.4.10.4
Mantis #51856
v4.4.10.3
Mantis #51392
v4.4.10.2
Mantis #48223
v4.4.10.1
Mantis #48223
v4.4.10.0
Mantis #47881
v4.4.9.18
Mantis #48460
v4.4.9.17
Mantis #51889
v4.4.9.16
Mantis #49810
v4.4.9.15
Mantis #49447
v4.4.9.14
Mantis #51272
v4.4.9.13
Mantis #50658
v4.4.9.12
Mantis #49810
v4.4.9.11
Mantis #49767
v4.4.9.10
Mantis #49764
v4.4.9.9
Mantis #46567
v4.4.9.7
Mantis #43951
v4.4.9.6
Mantis #49446
v4.4.9.5
Mantis #48211
v4.4.9.4
Mantis #48778
v4.4.9.3
Mantis #48732
v4.4.9.2
Mantis #48427
Mantis #47740
v4.4.9.1
Mantis #47554
v4.4.9.0
Mantis #37484
v4.4.8.23
Mantis #47048
v4.4.8.22
Mantis #46711
v4.4.8.21
Mantis #46428
v4.4.8.20
Mantis #45739
v4.4.8.19
Mantis #45720
v4.4.8.18
Mantis #45531
v4.4.8.17
Mantis #44236
v4.4.8.16
v4.4.8.15
Mantis #43778
v4.4.8.13
Mantis #41985
v4.4.8.12
Mantis #43796
v4.4.8.11
Mantis #43614
v4.4.8.10
Mantis #39597
v4.4.8.9
Mantis #43462
v4.4.8.8
Mantis #42653
v4.4.8.7
Mantis #43290
v4.4.8.6
Mantis #43218
v4.4.8.5
Mantis #42891
v4.4.8.4
Mantis #43025
v4.4.8.3
v4.4.8.1
v4.4.8.0
Mantis #34414
v4.4.7.30
v4.4.7.29
Mantis #41976
v4.4.7.28
Mantis #41698
v4.4.7.27
Mantis #41142
v4.4.7.26
Mantis #39727
v4.4.7.25
v4.4.7.23
Mantis #39336
v4.4.7.22
Mantis #39217
v4.4.7.21
Mantis #39211
v4.4.7.20
Mantis #31051
v4.4.7.19
v4.4.7.18
Mantis #35449
v4.4.7.17
v4.4.7.16
v4.4.7.15
Mantis #37307
v4.4.7.14
Mantis #35763
v.4.4.7.13
v4.4.7.12
Mantis #36835
v4.4.7.11
Mantis #35875
v4.4.7.10
v4.4.7.9
Mantis #27774
v4.4.7.8
v4.4.7.7
v4.4.7.6
v4.4.7.5
v4.4.7.4
v4.4.7.3
v4.4.7.2
v4.4.7.1
v4.4.7.0
v4.4.6.4
v4.4.6.3
v4.4.6.2
v4.4.6.1
v4.4.6.0
v4.4.5.17
v4.4.5.16
v4.4.5.15
v4.4.5.14
v4.4.5.11
v4.4.5.10
v4.4.5.9
v4.4.5.8
v4.4.5.7
v4.4.5.6
v4.4.5.5
v4.4.5.4
v4.4.5.3
v4.4.5.2
v.4.4.5.1
v4.4.5.0
v4.4.4.39
v4.4.4.38
v4.4.4.36
v4.4.4.34
v4.4.4.33
v4.4.4.31
v4.4.4.30
v4.4.4.28
(all methods are required to have customer name, reference no., and amount fields)
v4.4.4.27
v4.4.4.26
v4.4.4.25
v4.4.4.24
v4.4.4.23
v4.4.4.22
v4.4.4.21
v4.4.4.20
v4.4.4.19
v4.4.4.18
v4.4.4.16
v4.4.4.15
v4.4.4.14
v4.4.4.13
v4.4.4.12
v4.4.4.10
v4.4.4.9
v4.4.4.8
v4.4.4.6
v4.4.4.5
v4.4.4.3
v4.4.4.2
v4.4.4.1
v4.4.4.0
Author: Mary Nicole Quirabu
Last update: 2021-01-07 09:17
v4.0.4.34
Mantis #114863
Fix sync stuck: idempotent sync table insert and force-remove wids from sender on failure
v4.0.4.33
Mantis #114446 (revision)
fix conditions for syncing
v4.0.4.32
Mantis #114446
add feature if failed to insert to sync/terminalsync table, will reinsert to sync/terminalsync of sender.
change behavior from reinsert sync/terminalsync of sender to skip delete sync/terminalsync of sender if failed to insert sync/terminalsync of receiver
v4.0.4.31
Mantis #114478 (revision)
Fix issue data not being detected when in idle. Needs to restart the app to start syncing.
Add command set global max error count.
Added function to ensure all syncing workers are running.
Set refresh rate to 3 seconds.
Optimized syncing process. Add immeditate updates on progress and reduce delays.
Fix race conditions.
v4.0.4.30
Mantis #114478 (revision)
Fix issue showing posdbversion mismatch from time to time.
Removed spamming of for checking connection.
Avoid spamming of log when checking database version.
v4.0.4.29
Mantis #114478 (revision)
Fix implementation. Add flush host log file to be able to execute flush hosts once per version update.
Track flush hosts command each time triggered manually in settings tool strip.
v4.0.4.28
Mantis #114478
Add cooldown when MySQL returns 1129 to stop hammering blocked hosts
Add new settings flush hosts command
Added new setting flush hosts under settings menu strip
Run flush hosts once when there is a new version update.
Added a superadmin/admin login prompt before running Settings → Tools → Flush hosts.
v4.0.4.27
Mantis #113489
Fully avoids the IPv6 stall without disabling IPv6 system-wide. Predictable behavior across branches regardless of DNS
Added AutoSync/Helpers/MySqlEndpointSelector.cs.
Updated AutoSync/Helpers/NelsoftDbHelper.cs.
Add dedicated conection logging.
v4.0.4.26
Mantis #112542 #113489
fix condition when inserting data to sync table, to make sure all data are inserted
add logs when successfully inserted to sync table (Mantis:113434)
add validation and retry feature when inserting data to sync table.
Fix issues in Product Promo Qty not showing in pos autosync, also changed basis to lastmodifieddate
v4.0.4.25
Mantis #111991
Refactor autosync auto update process. To download exe file in the background and patch in next re-open
Add notification if download will be applied in next restaret.
Fix issue in F1 check for updates. Update code to use latest updater functions.
Updated UserSettings to restore previous working settings if bad Settings.xml is detected during initialization.
Set updater.CaptureSynchronizationContext = false to keep UI responsive without the duplicate *WithoutContext method
app-updater DLL commit using updater v1.0.0.22
Add logs when settings is restored.
v4.0.4.24
Mantis #112062
add validation when inserting data to sync/terminalsync
add retry feature when inserting data to sync/terminalsync (max retry = 5)
v4.0.4.23
Mantis #104031
Added new form for Reset Inventory to Zero
Added variable Option to store selected option for reset inventory. Added clause generator to filter reset inv query. Set All as default.
v4.0.4.22
Mantis #109111
add flushdns command during startup of application
v4.0.4.21
Mantis #109421
Added checker to check system date and time privileges.
Update condition to trigger local security policy if only has no privilege and time is not synced.
Added class UserSystemRightsHelper.
v4.0.4.20
Mantis #108857
Added checker for backup process to halt and delete folder if a .sql file is corrupted.
v4.0.4.19
Mantis #104976 #107897
Added loading form
Added setting enableutoupdate
Add autoupdate feature during startup
Set autosave correct autoupdate credentials if null are set in settings.xml
Add to Windows Defender Whitelist function using powershell.
Disable UAC function.
Added defender exclusion for windows 7
v4.0.4.18
Mantis #103614 #75770
add retry feature to time.windows.com and time.cloudflare.com
change ntp server to cloudflare and google
change timezone to Singapore Standard Time to fix issue in windows 11
add componenthelper.cs
add checker if startup value is set on registry
add set startup value on registry or update if wrong path
v4.0.4.17
Mantis #103614
Modified batch file and added WaitForExit to prevent error in deleting resource folder.
v4.0.4.16
Mantis #98784
Added setting to enable/disable asking for password in manual backup.
v4.0.4.15
Mantis #99208
add new table to sync if posdbversion is v4.11 and above (sales_zapmember)
add compare for dbversion of sender and receiver if same before adding sales_zapmember table in sync
add checker if table exists in local and remote db
v4.0.4.14
Mantis #96000
Initialize new setting Enable Auto Backup in Settings.xml and Backup Settings Form.
Disable autosync autobackup when autobackup setting is disabled.
v4.0.4.13
Mantis #95307
add filter for saleshead (show=0, status=0)
v4.0.4.12
Mantis #82383
Changed reference config value when checking for posdgen date.
Changed default datetime value if change-master-data doesn't exist.
Added conditions to check for change-master-data when manual resyncing sales data.
v4.0.4.11
Mantis #82383
Automatically close cmd prompt. Added funtion to check internet connection before attempting to sync time via internet.
Fix condition when checking internet connection.
v4.0.4.10
Mantis #80574
Fix autogeneration of ntrights file and bat file to be performed and deleted after execution.
Move to default properties folder.
v4.0.4.9
Mantis #78157
Added feature to allow user to be added in local security policy to change date and time. Added ntrights.exe and bat file as embeded resource.
v4.0.4.8
Mantis #75093
add indicator on syncrepository if haspaymayatable or not, prevent paymayadetail sync if not exist
add generic table checker function
v4.0.4.7
Mantis #70186
add new feature to sync ´paymayadetails´ to server
can only be sync in db 4.0 and up
v4.0.4.6
Mantis #70391
add new form BackupSettingsForm
add menustrip in main form to access backup settings form
add username in permission form for backup settings only
v4.0.4.5
Mantis #67886
Updated application-updater submodule.
v4.0.4.4
Mantis #60748
Removed process where every image is being resized before each backup since it massively slows down the whole process.
Added condition where the backup process only adds new or recently modified image files to an existing zip file.
Fix error when there is no existing backup directory yet
Removed unnecessary generated files in backup directory before starting backup process.
v4.0.4.3
Mantis #58316
Added InitialBackupDirectory Settings to prevent default C:/MyDocuments/dumps/ default storing path.
v4.0.4.2
Mantis #57085
Added exclusions for superadmin user on Sync User and Sync Table to prevent sending its data.
Added a process that removes superadmin from data table if Autosync is terminal sync only.
v4.0.4.1
Mantis #55010
Fixed the data discrepancy between main and branch.
v4.0.4.0
Mantis #51292
Added a setting to enable/disable internet time syncing.
Users can now open the app with admin privileges, “Run as administrator”.
Added correct time zone setter.
Added helpers for NTP, Time Zone, and system time checking.
Added UTC time checking.
Added interval time checking.
Modified startup process.
Autosync will stop syncing stock delivery if app has incorrect time.
Added a status on table sync that shows if app has incorrect time.
Added a process that stops table syncing if time is incorrect.
Fixed issues on time syncing for different incorrect date and time scenarios.
Handled the process of time syncing when there is no internet connection.
Added a backup time server for network time checking and syncing.
v4.0.3.17
Mantis #55565
Added Issued Check table on Branch Sync Table List with reference to last modified date and sync type SubToMain.
v4.0.3.16
Mantis #53625
Added a process checker when there are critical processes running before restarting the application.
v4.0.3.15
Mantis #52355
Added "Reprint Count" on terminal sync table for transmission from terminal to branch server.
v4.0.3.14
Mantis #51856
Disabled resyncing of generated actual sales from POSD Generator to prevent overwriting actual data.
v4.0.3.13
Mantis #51963
Included terminal no = 0 when checking the config table to fix issue of Autosync that still works even when the value for terminal no is different in Settings. xml and in config table.
v4.0.3.12
Mantis #49810
On Settings.xml, changed the default value of Terminal Sync Table from 'consolidatedsync' to 'terminalsync'.
v4.0.3.11
Added new setting "TerminalSyncTable" in Settings.xml.
If the value is 'terminalsync', Autosync checks the data for syncing in terminalsync table. If the value is 'consolidatedsync', Autosync checks the data for syncing in consolidatedsync table that is used by v5 CIRMS POS.
v4.0.3.10
Mantis #46951
Changed the filter from 'last modified date' to 'date created' to be used by Autosync on Product Discount and Product Quantity Promotion modules.
v4.0.3.9
Removed permission confirmation when checking for updates.
v4.0.3.8
Mantis #28388
Added branch restriction when syncing stock delivery.
Modified stock delivery module syncing by basing on last modified date.
Mantis #45870
Added auto update support.
Added error message if update of autosync failed.
Updated error message prompts when checking for updates.
Added a feature that cleanups unnecessary release files.
v4.0.3.7
Mantis #36534
Added a special condition for products that enables syncing from branch to main.
v4.0.3.4
Mantis #34605
Added an indicator that determines if Database and Sync background workers need to be stopped.
Autosync now add logs whenever the Database and Sync background workers had already stopped.
Autosync will now disable buttons and stop background workers when the scheduled database backup is in process.
Removed disabling of all buttons and stopping of background workers when the product picture backup is in process.
v4.0.3.3
Mantis #26506
User ID of user that allowed to reset inventory to zero will be saved.
Added a feature where the Autosync will check if password has admin permission to allow certain actions.
Autosync now requires user to enter password when clicking Reset Inventory to Zero.
Updated Settings.xml where RecomputePermission default value is set to 1.
Password with userid will now be used only for Recompute Inventory and Reset Inventory to Zero. The default password will be used for exit and force restart.
Fixed wrong data conversion.
v4.0.3.2
Autosync will not create database backup if TerminalSyncOnly setting is set to true. (Mantis #35215)
v4.0.3.1
Added approval_log table on terminalsync for db version 3.8 and above.
v4.0.3.0
Added app.config to support multiple target framework.
Added posmobilepayments table in terminal and branch sync via collectiondetail in SyncRepository.cs
Added validation for posmobilepayments, it will only sync if database version is 4.0 or above.
v4.0.2.27
Created feature to backup prodpic folder to create a copy of the folder and save it in dropbox. (Mantis #30363)
v4.0.2.26
Remove brand and supplier when syncing data from the main branch and should only insert necessary data in the terminal sync table. (Mantis #26972)
v4.0.2.25
Fix on Table SyncType filter conditions
Added database version checkers to handle version below 3.4
v4.0.2.24
Autosync can set mysql port. (Mantis #23144)
Added setting for port number.
Added port setting in setting.xml
v4.0.2.23
Fix issue in syncing added table in v4.4.4.0 release (Mantis #26553)
v4.0.2.22
Added tables to sync for release of v4.4.4.0 (Mantis #26553)
v4.0.2.21
Sorted Database and Table Lists to be displayed un Treelistview to fix duplication row entry when there are too many rows. (Mantis #26754)
v4.0.2.20
Fix on ProductSyncMode2 where all outlet branchprice should always sync together with main branchprice. (Mantis # 21681)
Added SyncOutletProducts setting to control outlet branchprice syncing. (Mantis # 21681)
v4.0.2.19
Added TerminalSyncOnly setting to hide and disable branch to branch syncing process. (Mantis #20489)
Edited branch table SyncType mode to MaintoSub. (Mantis #20489)
v4.0.2.18
Fix on data with Chinese characters not syncing properly and the characters were changed to question marks (???). (Mantis #17627, #17238)
v4.0.2.17
Re-arranged enTransactions commit sequence to fix issue where AutoSync deletes sync table data even if local insert fails.
v4.0.2.16
Separated backup process per file.
v4.0.2.15
Fixed bug on insertWidstoSyncTable function where synced data from main branch not automatically inserted to terminalsync table.
v4.0.2.14
Modified RecomputePermission setting where the user can enable or disable the recompute and reset inventory buttons, or can input permission for these buttons. (Mantis #15741)
v4.0.2.13
Added Chinese characters for connection status and table sync status labels. (Mantis #14289)
v4.0.2.12
Added syncing of all branchprice rows on ProductSyncMode2 from main branch upon creation of product.
v4.0.2.11
Fixed issue where upon saving of POS Cash Denomination, the data was not synced to main server. (Mantis #14986)
v4.0.2.10
Increased manualsync connection and command timeout to 9999. (Mantis #14478)
Refixed Stock Delivery syncing.
v4.0.2.9
Added RecomputePermission setting where the user must enter password to use the Recompute and Reset Inventory buttons when the setting is set to 1. (Mantis #13584)
v4.0.2.8
Fix on duplicate rows with date conditions.
v4.0.2.4
Adjusted SyncRate to 20 to reduce timeout instances during syncing.
v4.0.2.3
Skipped syncing salesdetaildiscounts and salesheaddiscounts for database version less than 3.0
v4.0.2.0
Fixed stock delivery syncing to insert detail first before head.
v4.0.1.4
Fixed collectionhead manual sync special case that didn't consider POSD re-arranged codes.
v4.0.1.3
Added manual syncing to include tables with POSD.
v4.0.1.1
Fixed startup issues:
Moved initialization of Sync Controls to Start methods that will run after checkers.
Assignment of LocalDatabaseVersion is done right after mysql checks.
Mode Superadmin pop up to Form Visible Changed instead of on Form Load.
v4.0.1.0
Changed Discount Type syncing on terminal to MainToSubAndSubToMain.
Added condition to TerminalSyncControl for db version less than 3.
v4.0.0.5
Fixed cancel button on exitconfirmationform.
v4.0.0.4
Autosync will only display branches with show value = 1. (Mantis #11071)
v4.0.0.3
POS Terminal to sync only branch price of current branch.
v4.0.0.2
Fix syncing problem on tables with 'tobranchid', 'forbranchid', and 'forbranch' columns. (Mantis #10983)
Create dump folder if not yet existing during database backup process. (Mantis # 10983)
v4.0.0.1
Updated solution version from VS 2008 to VS 2015.
Added sync_limit in setting,txt
v3.8.5.0
Added memberpointtrans to list of tables to sync.
v3.8.4.0
Deletion and insertion of entries are now split up into batches and are run in an sql transaction.
v3.8.3.2
Added Process ID on overloaded LOGS_PRINT.
For debugging and modifying gitignore:
Added Process Id to Logs.
Ignored bin and obj folder
v3.8.3.1
Added logs for stockdeliverydetail.
v3.8.2.2A
Solution: When the first instance of Autosync attempted to restart itself, it saves a restart mode flag into the setting.txt telling the second instance, whenever that unusual circumstance occur again, to make sure that the first instance is properly terminated before proceeding. After a 10-second timeout and if the first instance is still alive, the second instance should forcefully kill the first instance until the existence of the first instance has been fully eradicated, then the second instance resets the restart mode flag to 0 before continuing.
v3.8.2.0
Fix issue in zipping file after creating backup sql file.
v3.8.1.0
Bug:
The Autosync crashes when another instance is launched while the same
instance is already running, if the form of the same instance running hast not yet been loaded.
Solution:
It seems that SignalInstance() causes the autosync to crash in the described scenario. The line was removed and replaced by simply terminating the application. SignalInstance() brings the window to foreground and somehow causes the autosync to crash.
v3.7.3
Fixed issue when syncing where the productbranchinventory is missing. (Mantis #2356)
v3.7.2
Allow to backup database without locking tables. (Mantis #2355)
v3.7
Fixed some issues of restarting Autosync on multiple instances. (Mantis #2290)
v3.6.3
Allow to run simultaneous Autosync as long as different database and branchid.
v3.6.2
Logs and backups include the database name and branchname. (Mantis #2267)
v3.6.1
Allow collectionhead to sync MtoB (Mantis #2257)
v3.6
Add fields in settings file: backupdir and backupcnt (Mantis #2211)
Copy the backup file to backupdir path (if correct path) after saving backup in documents folder (Mantis #2211)
Maintain the latest backup files based on backupcnt (Mantis #2211)
Added logs for create and delete backupdb (Mantis #2211)
v3.5.11
User will only sync if the 'user', 'userpermission', 'userbranch' tables exist and have data. (Mantis #2163)
v3.5.10
If showlogs=1, the log will show the following: (Mantis #2113)
when Autosync closes
all unsucessful syncing
log of every 30 mins if the app is still open
when backing up database
v3.5.9
New Settings: showlogs=true to show logs in Autosync that have errors (Mantis #2102)
Sync User: Doesn't sync user if userbranch table does not exist. (Mantis #2102)
v3.5.7
sync salesorderhead
sync user with userbranch
sync product branchprice only to branches if productsyncmode=1
Author: Mary Nicole Quirabu
Last update: 2026-03-31 04:33
v5.0.2.1
Mantis #57079
v5.0.2.0
Mantis #51291
v5.0.1.23
Mantis #44922
v5.0.1.22
Mantis #53625
v5.0.1.21
Mantis #51856
v5.0.1.20
Mantis #51963
v5.0.1.19
Mantis #51289
v5.0.1.18
Mantis #47144
v5.0.1.17
Mantis #47014
Mantis #47196
v5.0.1.16
v5.0.1.15
Mantis #45870
v5.0.1.14
Mantis #43679
v5.0.1.12
Mantis #43866
v5.0.1.11
Mantis #42551
v5.0.1.9
v5.0.1.8
Mantis #34605
v5.0.1.6
Mantis #26506
v5.0.1.5
v5.0.1.4
v5.0.1.3
v5.0.1.2
v5.0.1.1
v5.0.1.0
v5.0.0.38
v5.0.0.37
v5.0.0.36
v5.0.0.35
v5.0.0.34
v5.0.0.33
v5.0.0.32
Mantis #22327
v5.0.0.31
Mantis #20924
v5.0.0.30
Mantis #20147
v5.0.0.29
v5.0.0.28
v5.0.0.27
v5.0.0.26
v5.0.0.24
v5.0.0.23
v5.0.0.21
v5.0.0.20
v5.0.0.15
v5.0.0.14
v5.0.0.13
v5.0.0.12
v5.0.0.9
v5.0.0.6
v5.0.0.1
v5.0.0
v4.0.2.9
v4.0.2.8
v4.0.2.7
v4.0.2.6
v4.0.2.5
v4.0.2.4
v4.0.2.3
Author: Mary Nicole Quirabu
Last update: 2020-09-14 03:37
Author: Mary Nicole Quirabu
Last update: 2019-12-09 07:50
attached is the list of options the developers currently have to be able to recover data from client computers where the database was already corrupted.
Author: Robi
Last update: 2018-01-29 10:32
Author: Robi
Last update: 2018-01-29 08:04
Directory format standard if the client is using GIT:
C:/NS/WS_X/nelsoft_inventory
C:/NS/WS_X/Autosync
C:/NS/POS
C:/NS/POS/Autosync
Important:
Author: Robi
Last update: 2018-01-29 08:33
Here are some questions that should be answered before deciding if we are ready to update the client's unit.
Author: Robi
Last update: 2018-04-26 05:55
POS Checklist
Server Checklist
AFTER THE UPDATE, ASSIGN SOMEONE THAT WILL VERIFY IF THE UPDATE WAS DONE COMPLETELY.
Author: Robi
Last update: 2018-06-27 12:27
Git Deployment Guide (Git 2.13.2)
Automatic Git Installation
Manual Git Installation
Git Setting up of Credentials (execute this only once during configuration)
git config --global user.name "nelsoft-client"
git config --global user.email nelsoft.systems@gmail.com
Cloning a repository (open bash in desired directory)
git clone https://github.com/nelsoft/nelsoft_inventory.git
git clone https://github.com/nelsoft/nelsoft_pos.git
git clone https://github.com/nelsoft/nelsoft_autosync.git
git clone https://github.com/nelsoft/RestaurantPOS.git
Setting up a gitignore (include the template along with the other files during setup)
Checking Out a Remote Branch (for clients' specific Git Branches)
git checkout
Failed Git Cloning due to Connectivity Problems
------------------------------UPDATING PHASE------------------------------
Updating Client's version via Git Pull (make sure current branch checked out is correct)
git pull
Google Account for nelsoft-client
nelsoft.systems@gmail.com
nelsoft121586
Github Account
nelsoft-client
nelsoft121586
How to unset GIT users
Purpose: to make sure that the clients can't pull other branches on their server
Proceed only after GIT is installed and the credentials are still saved
there is a .bat file attached which still has to be modified to find the git directory which you want to unset.
Author: Robi
Last update: 2018-01-29 10:11
Attached is the flowchart of the current process being followed by the support dev, help desk, technical department, and the warehouse team.
Author: Robi
Last update: 2018-01-29 11:47
GRANT ALL PRIVILEGES ON *.* TO 'root'@'%' IDENTIFIED BY '123456' WITH GRANT OPTION;
FLUSH PRIVILEGES;
C:/cp/[put_pos_files_here]
Author: Robi
Last update: 2019-03-21 09:27
Questions to ask:
Author: Robi
Last update: 2019-01-14 11:50

Author: Robi
Last update: 2018-01-29 08:24
For the web system, POS, and Autosync versioning:
For the database versioning
Author: Robi
Last update: 2018-01-29 08:43

Author: Robi
Last update: 2018-01-29 08:41
For temporary use only:
ACC: 02950000000333052047391
PosProviderName= OmegaPOS Inc.
PosProviderAddress=21st Floor, The Enterprise Center, 6750, Ayala Avenue, Makati, 1226 Metro Manila
PosProviderTIN=Supplier TIN: 000-003-290-370
ACC_date=Date Acc.: 03/15/2011
For NTS (Nelsoft Technology Incorporated)
ACC: 0510084880792014080112
PosProviderName=NELSOFT TECHNOLOGY INCORPORATED
PosProviderAddress=2835-B Park Avenue Brgy. 081 Pasay City
PosProviderTIN=Supplier TIN: 008-488-079-000
ACC_date=Date Acc.: 09/09/2014
For NTI (Nelsoft Technology Service)
ACC: 03840000317000054045982
PosProviderName=NELSOFT TECHNOLOGY SERVICE
PosProviderAddress=602A 57 SGT. RIVERA ST. QUEZON CITY
PosProviderTIN=Supplier TIN: 400-003-170-0000
ACC_date=Date Acc.: 10/07/2011
Author: Robi
Last update: 2018-06-20 11:31
Author: Mary Nicole Quirabu
Last update: 2019-12-11 11:51
Below is the flowchart process of getting approval of service unit:

Below is the second version of the flowchart that is updated on January 21, 2020:

Author: Mary Nicole Quirabu
Last update: 2020-01-21 08:18

Author: admin
Last update: 2020-05-20 12:57
Scan the first barcode to: ENTER SETUP
Scan this to update the setting:
and then finally scan the last barcode to exit the setup:
Author: Mary Nicole Quirabu
Last update: 2022-05-27 11:13

Naming format should be branchtype_mantisid_masterversionbranchout
ex: AV_10001/ AV_10001_4.2.0.3
Branch grouping should be implemented to cleanly group related branches with each other. For example, all branches related to a client should have its group along with the main branch for that client. The format should be like this:
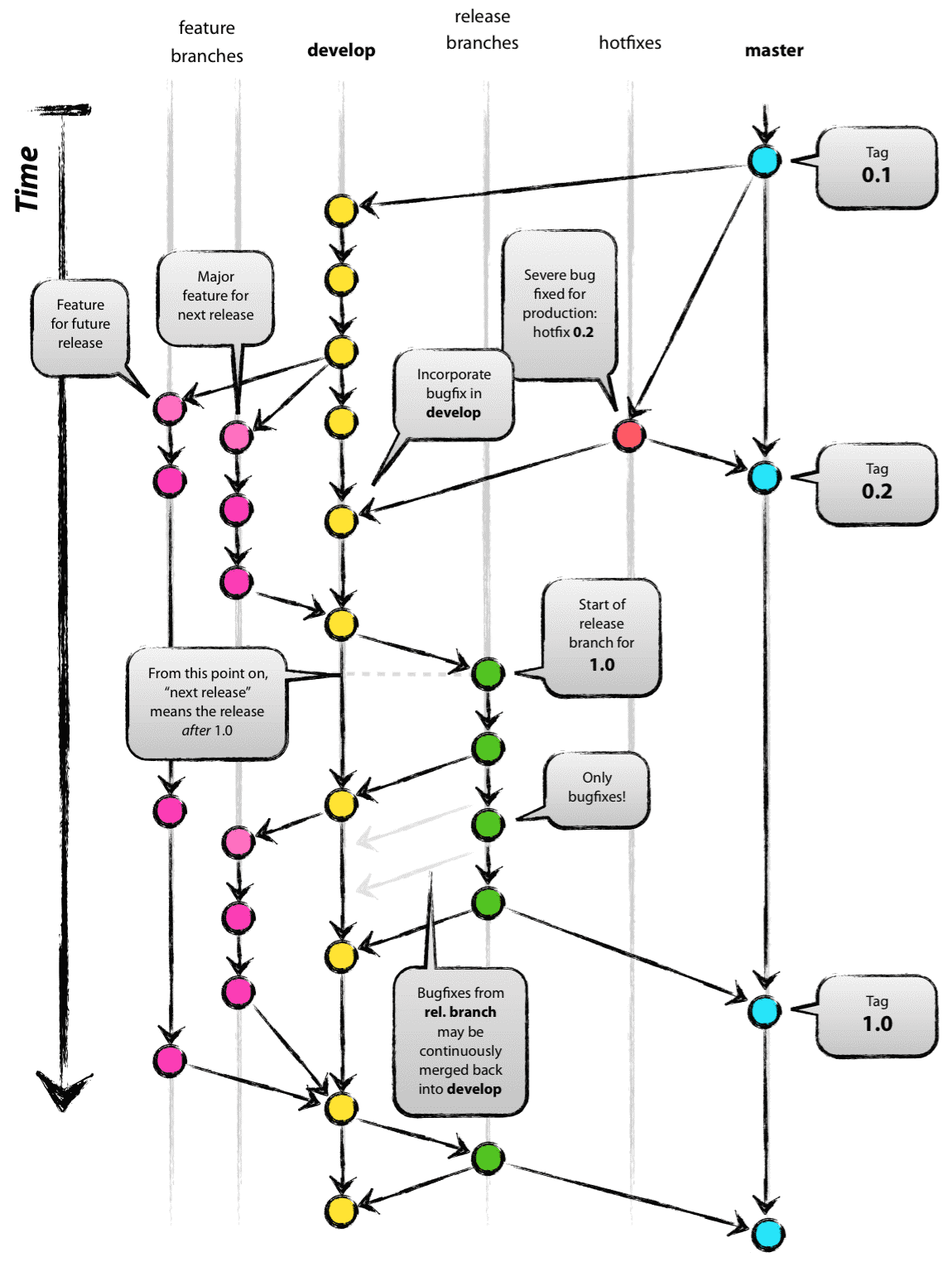
Branching out to create CS branches means that the branch will be treated as its own master branch and will not be merged back to the Core Master branch. This is how customized clients are managed. It means that any updates to the master branch like bug fixes and/or optimizations will not be fixed in the CS branch as well. The AV branches (not in the image) unlike the CS branch, will be merged back to the master branch once the feature has been implemented in the master branch. The AV branches are created to answer the client's needs for rush features that can't be easily merged to master because it has to be planned first for other clients.

Committing should be separated by feature. Again, committing should never be done all at once. For example, there are times that multiple features or issues are within the same mantis number. This allows us to cherry pick per feature and tracking the changes per feature can be easily done. Imagine tracking which files each feature has affected if all of the files are committed at once. This will be checked by the lead and will be rejected once PR is done if the process isn't followed.
It's the responsibility of each developer to clean up branches from the origin if unneeded. Examples are finished hotfixes, merged AV's to the master, old CS branches, merged branches to the main CS/AV branches etc.
Scenario #1: conflict resolution causes feature/bug fix to accidentally be reverted into older code.
This part of the code (colored red) is already moved to a new position (colored green). When the master branch is merged again to this branch, the code change is reverted to the old arrangement. (See next picture)
After the merge, the lines were back at the 150+ range.
This caused a conflict during the merge. When the dev tried to resolve the conflict, he inadvertently chose the older code to commit.
Solution:
Sources:
Git image created using: https://github.com/nicoespeon/gitgraph.js/tree/master/packages/gitgraph-js
Author: Clarice
Last update: 2025-06-18 16:18
Author: Robi
Last update: 2018-01-29 08:01
------------------------------INSTALLATION PHASE------------------------------
Automatic Git Installation
Double click "Git Auto Install.bat"
A checker will run before proceeding with the installation.
If the installation is already done:
The batch file will output "Git already installed!"
Press ENTER to close the Installation Process.
If the Git is not yet installed:
The batch file will output "Installation process ongoing..."
Wait until the batch file automatically closes
Verify if "INSTALLATION COMPLETE!.txt" already exists inside the Git Deployment folder.
Manual Git Installation
GNU General Public License - NEXT
Select Destination Location - C:\Program Files\Git
Select Components - Check: Windows Explorer Integration, Git Bash Here, Git GUI Here, Git LFS, Associate .git*, Associate .sh
Select Start Menu Folder - Git
Adjust your PATH environment - Use Git from the Windows Command Prompt
Choosing HTTPS transport backend - Use the OpenSSL library
Configuring the line ending conversions - Checkout Windows-style, commit Unix-style line endings
Configuring the terminal emulator to use with Git Bash - Use MinTTY
Conifiguring extra options - Check: Enable file system caching, Enable Git Credential Manager, Enable symbolic links
Git Setting up of Credentials (execute this only once during configuration)
git config --global user.name "nelsoft-client"
git config --global user.email nelsoft.systems@gmail.com
Cloning a repository (open bash in desired directory)
git clone https://github.com/nelsoft/nelsoft_inventory.git
git clone https://github.com/nelsoft/nelsoft_pos.git
git clone https://github.com/nelsoft/nelsoft_autosync.git
git clone https://github.com/nelsoft/RestaurantPOS.git
Setting up a gitignore (include the template along with the other files during setup)
Go inside cloned repository
Create a text file with the name gitignore.txt
Open it in a text editor and add your rules, then save and close
Hold SHIFT, right click the folder you're in, then select Open command window here
Then rename the file in the command line with ren gitignore.txt .gitignore
Checking Out a Remote Branch (for clients' specific Git Branches)
git checkout
Failed Git Cloning due to Connectivity Problems
Highlight the repository folder
SHIFT+DELETE
Execute git clone command again
Repeat until successful
------------------------------UPDATING PHASE------------------------------
Updating Client's version via Git Pull (make sure current branch checked out is correct)
git pull
Google Account for nelsoft-client
nelsoft.systems@gmail.com
nelsoft121586
Github Account
nelsoft-client
nelsoft121586
Author: Robi
Last update: 2018-06-05 10:37
Attached is the mantis documentation how to properly encode in the bug tracking software.
Author: Robi
Last update: 2023-07-04 11:20
Author: Robi
Last update: 2018-01-29 08:21
QA criteria
Following instructions:10
Amount of bug:45 (-2ea for minor, -5ea for major)
Frequency of bug(same bug re appears after fix): 25 (-3 per occurance)
Team communication: 10
Deadline:10
Developer Criteria
DB design: 20
Following of instruction: 10
Coding Style(PSR):10
Query and logic design :40
Deadline:20
Author: Robi
Last update: 2018-02-08 07:47
Attached is the list of topics and features that should be discussed when training someone to use the back office system.
The system version for that training guideline is 4.2.0.3
Author: Robi
Last update: 2018-01-29 11:51
Attached are the basic questions or information that are needed customization team.
Author: Robi
Last update: 2018-01-29 11:53
Author: Robi
Last update: 2018-01-29 08:21
an introduction to how it is to be a support developer in Nelsoft.
Author: Robi
Last update: 2018-02-09 08:56
Author: Robi
Last update: 2018-02-09 09:12
Author: Mary Nicole Quirabu
Last update: 2021-03-17 09:02
| # | Web | POS | Database | Autosync | Manual Sync | Runsql |
| 1 | 4.2.0.3 | 4.4.3.34 | 3.3 | 4.0.0.21 | 5.0.0.35 | |
| 2 | 4.3.X.X | 4.4.4.0 | 3.4 | 4.0.0.23 | 5.0.0.36 | |
| 3 | 4.3.X.X | 4.4.4.8 | 3.5 | 4.0.2.24 | 5.0.0.37 | |
| 4 | 4.3.X.X | 4.4.4.28 | 4.0 | 4.0.3.0 | 5.0.1.0 | |
| 5 | 4.4.X.X | 4.4.4.28 | 4.0 | 4.0.3.0 | 5.0.1.0 |
receive_sd_permission |
*only runsql is necessary to be updated to 4.4 from 4.3
Author: Robi
Last update: 2018-08-03 11:07
Author: Robi
Last update: 2018-02-26 11:20

Given a version number MAJOR.MINOR.PATCH, increment the:
Author: Robi
Last update: 2018-02-13 05:19
Retail POS
| Start Version | Fixed version | Issue |
| 4.4.5.1 | 4.4.7.14 | BIR reports issue with posd auto switch |
| 4.4.17.0 | 4.4.19.0 | Member not earning due to error |
| 4.4.19.0 | Slow to initialize on first run after update | |
| N/A | 4.4.21.3 |
Transaction cutoffs being deleted when pos software is forced close and change form is still open (resolved in 64258) |
Resto POS
| Start Version | Fixed version | Issue |
| Reports have no switch functionality | ||
Author: Mary Nicole Quirabu
Last update: 2022-01-10 04:55
Attached is the latest version of the manual.
Author:
Last update: 2018-01-29 10:00
Author: Robi
Last update: 2025-07-23 07:31
Author: Robi
Last update: 2018-08-28 09:45
Author: Robi
Last update: 2018-11-16 09:46
Author: Robi
Last update: 2019-07-12 05:39
Author: Robi
Last update: 2019-06-21 07:25
Author: Robi
Last update: 2018-07-11 05:44
Author: Robi
Last update: 2018-01-29 09:58
Author: Robi
Last update: 2018-01-29 09:59
Author: Robi
Last update: 2018-01-29 10:07
Attached is the unfinished document on how to use the client base system.
Author: Robi
Last update: 2018-01-29 12:04
Author: Mary Nicole Quirabu
Last update: 2019-06-26 10:06
Author: Mary Nicole Quirabu
Last update: 2019-06-04 11:46
Author: Mary Nicole Quirabu
Last update: 2020-02-19 05:46
Author: Mary Nicole Quirabu
Last update: 2019-01-29 05:07
Author: Mary Nicole Quirabu
Last update: 2019-01-29 05:08
Author: Robi Navarro
Last update: 2019-12-11 04:31
The table below shows the minimum version of the Queue Management software, test case specification, and SQLite compatible with the version of this document.
| System Document | Test Case Specifications | Queue Management Software | SQLite |
| 1.0 | 1.0 | 1.0.0.0 | 3.27.2 |
| 2.0 | 1.0 | 1.0.0.0 | 3.27.2 |
The Test Case Specifications can be found here.
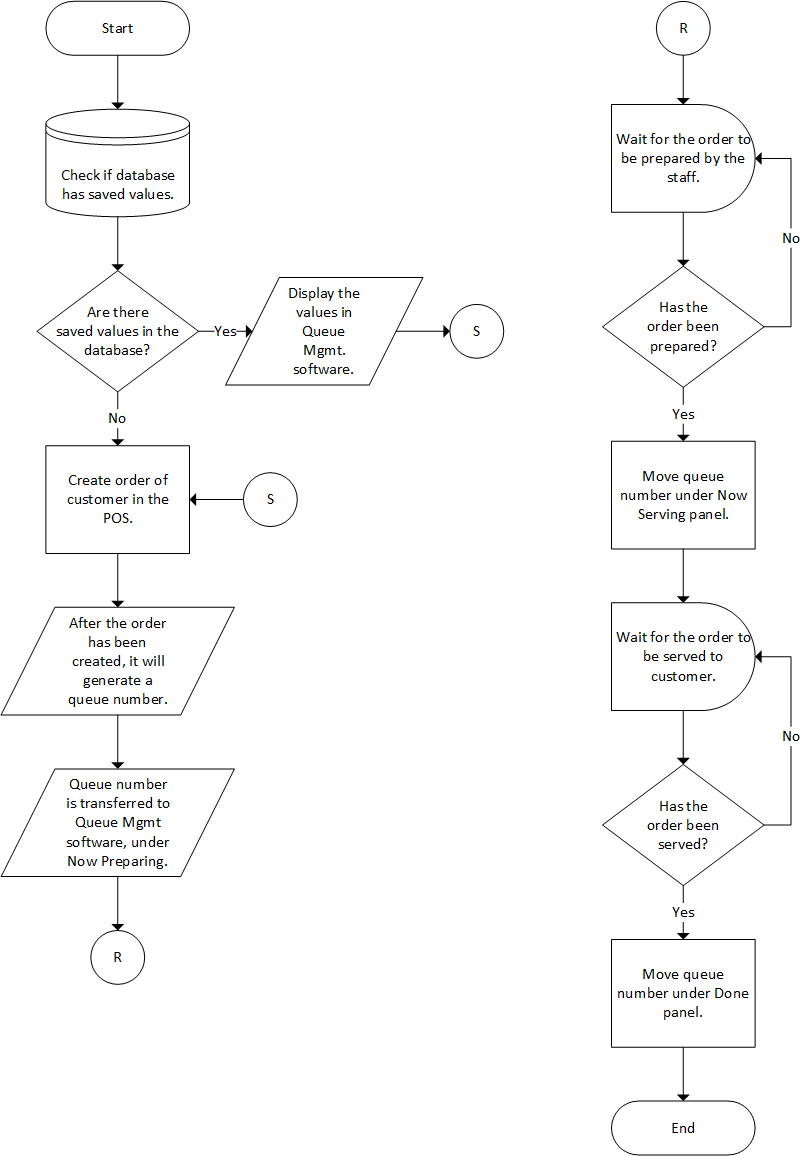
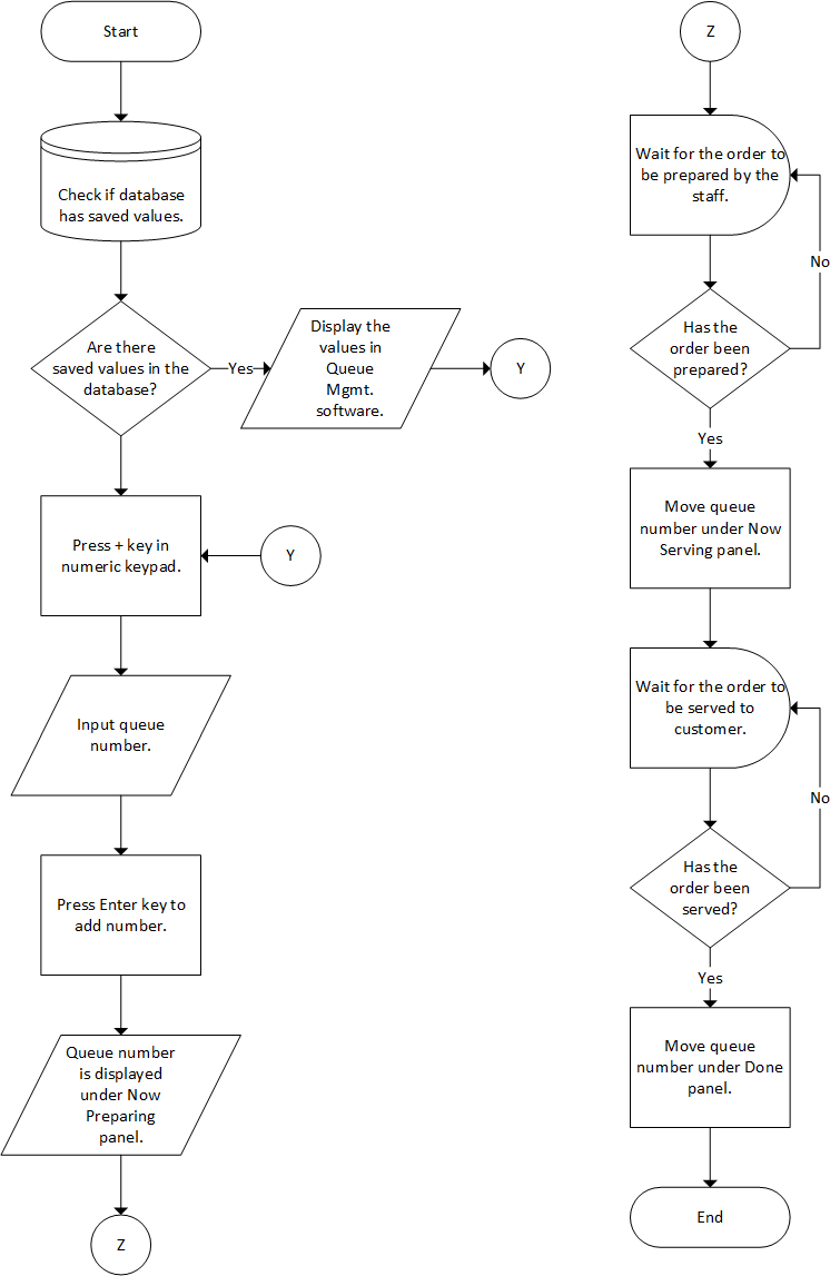
The queue management software helps users to line up the orders from their customers sent from the POS. The users can move the queued orders from 'Now Preparing' to 'Now Serving' to 'Done'. The customers can also view the queueing real time on another screen but with only 'Now Preparing' and 'Now Serving' panels.
Below are the dependencies needed for the latest version of Queue Management software to work properly:
The following are the safest minimum hardware requirements for Queue Management:
This section discusses the functionalities and uses of the Queue Management software.
The Queue Management software is able to store the queue numbers without losing data even on forced shutdown of unit. Its settings is accessible directly through the software. It also uses C# sockets for the communication between POS and this software.
The Queue Management software has two screens. One for user view and the other view is for customers. Both of the screens now use a standard layout, and their design (main logo, background color and image, font style and color) can be configured based on client's preference.
Below is the User View:
NOTE: Users can switch to a different window by using the Alt + Tab keys.
Below is the Customer View:
This screenshot is an example of Customer View showing images in the image slider.
The application's in-app editor is for customizing the User View and Customer View according to the preferences of the user that they can set themselves. This can be accessed in the User View through the gears icon located on the topmost right corner as shown below:

There are two tabs in the editor, one for Customer View and one for User view.


A subfolder named "Queue Management" will now be saved inside the main folder where QueueMgmt.exe application file is located. If the subfolder "Queue Management" is non-existent, then it will automatically be created upon opening the executable file.
Inside the "Queue Management" folder, there contains a "Settings.txt" where a user can configure the desired images, font style and font colors to use in Customer View and User View. The following settings include:
Users can use any of the 147 color names listed on Note.txt file which is also inside the "Queue Management" folder. They can also use any 6-digit hexadecimal color code (ex. "383838" for DarkGray, "1C8981" for a shade of blue green). If the user used none of the allowed color values listed, the application will set the color to Black.
Another folder named "Queue Management" will now be saved at C drive (C:\Users\Public\Documents\Queue Management) which will contain subfolders "Fonts" and "Images"
This part shows the process of entering queue numbers from POS to the queue management software.


NOTE: The queue number can be 3 - 4 digits only, less or more than that will not be accepted.
The diagrams below show the flow of the whole process of using the Queue Management software in two ways.


Author: Mary Nicole Quirabu
Last update: 2020-01-22 09:36
Attached are the documentations related to SM's coin system and the POS' important requirements for the POS to work with the SM's system.
Author: Robi
Last update: 2019-09-04 04:36
V4.4.4.0
Retail POS Settings
Important Settings (data related):
Important Settings (Reporting related):
Others
Author: Robi
Last update: 2020-06-22 09:35
Author: Robi Navarro
Last update: 2019-01-29 12:35
Author: admin
Last update: 2019-08-14 11:56
Attached in this FAQ are the WeChat Pay API documentations from the earliest version to the latest one, arranged accordingly.
Author: Mary Nicole Quirabu
Last update: 2019-06-26 10:21
Author: Mary Nicole Quirabu
Last update: 2019-10-02 08:30
MALL ACCREDITATION IN ROBINSONS GALLERIA
October 11, 2019
Departure from Nelsoft Office: 10:30AM
Arrival at Mall: 11:19AM via Grab
The first thing you need to do in a mall accreditation is to coordinate with the Mall Admin. Look for the Head of Accreditation Team, he or she will give you a list containing different instructions or scenarios in which our system needs to follow. They will also give the time for you to setup. In our case, there were 50 instructions we need to follow, some of them were already NA due to repetition of details. The Head of Accreditation Team was Ms. Erlinda Turla , we were also accommodated by Mr. Jojo P Garay (Admin). After that, they lent us a room enough for us to setup.
Lunch at 12:00-1:15….
For the setup of mall accreditation, you will need the following:
The next step is to study the list containing the instructions or scenarios given by the mall. Take note of the discounts, Senior, PWD, and service charges if there are any. After paying attention to it, you will now proceed to the transaction part.
Using laptop or any computer, you need to login at the website “test.lettuce.ph” with the username “009988” and the password is “111111”.
Upon Logging in:
After adding a category, click again the New Store Setup on the left side of the screen. This time there is a category named after the mall which is already existing, so
For the price field, look at the paper containing the scenarios. Copy the prices given by the scenario. Take note that if a price already exists, you can just skip it and proceed to the next scenario. Leave the other fields unchanged then click submit. Keep on adding products until you finished all the scenarios.
After adding the products, you will create transactions using the android-based POS called Lettuce. This application is installed in the tablet. When creating transactions, you should follow the scenarios given by the mall. Look at the price and discounts if there any. Reprint or void a transaction if the scenario tells you to.
After that, you will print the receipt of every transaction. Organize the receipts in ascending order. Then print the Z-reading using the tablet.
For the next scenario, you don’t need to add products in the system. In our case, the given scenarios are reprinting and voiding transactions. Check the details if they are correct. After finishing the list of scenarios:
Note: The Details needed by the Accred Generator will be provided upon coordinating with the Mall Admin.
Collect all of the receipts and the printed output from the Accred Generator. Make sure all details and readings are accurate. This will be checked by the Head of Accreditation Team. If there are miscalculations or errors or the output doesn’t match the expected output from the mall, we will need to apply fixes and adjustment that are needed to meet their desired output.
The Head of Accreditation Team will give his/her sign if our system already met their expected output otherwise the Accreditation will not be settled.
Author: Mary Nicole Quirabu
Last update: 2019-10-24 05:48
Retail POS
| Mall | Generation Type (Consolidated / Per Terminal) |
Version No. | Latest Stable Version No. |
| Ayala Land | Both | 4.4.7.19 | 4.4.7.19 |
| Cathay Land | Per Terminal | 4.4.7.19 | 4.4.7.19 |
| Ever Gotesco | Per Terminal | 4.4.7.19 | 4.4.7.19 |
| Farmers Plaza | Both | 4.4.7.19 | 4.4.7.19 |
| Fisher Mall | Per Terminal | 4.4.7.19 | 4.4.7.19 |
| Festival Mall | Both | 4.4.7.19 | 4.4.7.19 |
| Greenfield | Per Terminal | 4.4.7.19 | 4.4.7.19 |
| Megaworld | Per Terminal | 4.4.7.19 | 4.4.7.19 |
| Robinsons | Both | 4.4.7.19 | 4.4.7.19 |
| Shangri-la Plaza | Both | 4.4.7.19 | 4.4.7.19 |
| SM | Per Terminal | 4.4.7.19 | 4.4.7.19 |
| Star Mall | Both | 4.4.7.19 | 4.4.7.19 |
| Vista Mall | Both | 4.4.7.19 | 4.4.7.19 |
Resto POS
| Mall | Generation Type (Consolidated / Per Terminal) |
Version No. | Latest Stable Version No. |
| SM | Per Terminal | 1.4.2.5 | 1.4.2.5 |
Lettuce POS
| Mall | Generation Type (Consolidated / Per Terminal) |
Version No. | Latest Stable Version No. |
| Ayala Land | Both | 1.0.10.826 | 1.0.10.826 |
| Festival Mall | Per Terminal | 1.0.10.826 | 1.0.10.826 |
| Megaworld | Per Terminal | 1.0.10.826 | 1.0.10.826 |
| Robinsons | Both | 1.0.10.826 | 1.0.10.826 |
| Shangri-la Plaza | Per Terminal | 1.0.10.826 | 1.0.10.826 |
| SM | Both | 1.0.10.826 | 1.0.10.826 |
Author: Mary Nicole Quirabu
Last update: 2019-12-11 07:37
Author: Mary Nicole Quirabu
Last update: 2020-11-13 09:17
for cardpaymenttoposd
POS = "False to match"
Gen = "False to match"
for mobilepaymenttoposd
POS = "True to match"
Gen = "False to match"
for seniortoposd
POS = "True to match"
Gen = "False to match"
*note: gcexcesstoposd now deprecated since 4.4.11.0
Author: Mary Nicole Quirabu
Last update: 2022-03-30 08:02
Author: Mary Nicole Quirabu
Last update: 2022-08-22 09:24
Author: Robi
Last update: 2018-01-29 10:14
Author: Robi
Last update: 2018-01-29 10:15
Author: Robi
Last update: 2018-01-30 06:23
Author: Robi
Last update: 2018-01-30 06:24
Author: Robi
Last update: 2018-01-30 06:24
Author: Robi
Last update: 2018-01-30 06:24
Author: Robi
Last update: 2018-01-30 06:25
Author: Robi
Last update: 2018-01-30 06:38
Author: Robi
Last update: 2018-01-30 06:38
Author: Robi
Last update: 2018-01-30 07:07
Author: Robi
Last update: 2018-01-30 06:39
Author: Robi
Last update: 2018-01-30 06:21
Author: Robi
Last update: 2018-01-30 06:21
Author: Robi
Last update: 2018-01-30 06:22
Author: Robi
Last update: 2018-01-30 06:22
Author: Robi
Last update: 2018-01-30 06:38
Author: Robi
Last update: 2018-01-30 06:38
Author: Robi
Last update: 2018-01-30 07:08
Author: Robi
Last update: 2018-01-30 06:41
Author: Robi
Last update: 2018-01-30 06:42
Author: Robi
Last update: 2018-01-30 07:07
Author: Robi
Last update: 2018-01-30 06:53
Author: Robi
Last update: 2018-01-30 06:53
Author: Robi
Last update: 2018-01-30 06:54
Author: Robi
Last update: 2018-01-30 06:54
Author: Robi
Last update: 2018-01-29 12:11
Author: Robi
Last update: 2018-01-29 12:13
Author: Robi
Last update: 2018-01-29 12:12
Author: Robi
Last update: 2018-08-31 08:30
Author: Robi
Last update: 2018-01-30 06:51
Author: Robi
Last update: 2018-01-30 06:51
Author: Robi
Last update: 2018-01-30 06:51
Author: Robi
Last update: 2018-01-30 06:51
Author: Robi
Last update: 2018-01-30 06:51
Author: Robi
Last update: 2018-01-30 06:50
Author: Robi
Last update: 2018-01-30 06:50
Author: Robi
Last update: 2018-01-30 07:09
set @terminalno = 1;
set @datefrom = '2018-01-01';
set @dateto = '2019-01-31 23:59:59';
set @branchid = 16;
set @perc = 1;
delete from salesdetail_posd
where headid in (
select
wid
from saleshead
where ´date´ between @datefrom and @dateto
and terminalno = @terminalno
and branchid =@branchid
and ´type´ = 3
);
delete from collectiondetail_posd
where headid in (
select
headid
from collectionsales_posd
where saleswid in (
select ´wid´
from saleshead
where ´date´ between @datefrom and @dateto
and ´terminalno´ = @terminalno
and ´branchid´ = @branchid
and ´type´ = 3
)
);
set @wid = (
select ifnull(max(wid),concat(@branchid,lpad(@terminalno,2,0),'00000000001')+0)
from salesdetail_posd
where left(wid,4) = concat(@branchid,lpad(@terminalno,2,0))
);
INSERT INTO ´salesdetail_posd´
(
´wid´,
´headid´,
´productid´,
´description´,
´quantity´,
´bigquantity´,
´oprice´,
´price´,
´discount1´,
´discount2´,
´discount3´,
´discount4´,
´istransfer´,
´pprice´,
´addbackqty´,
´addbackbigqty´,
´vat´,
´senior´,
´soldby´)
select
@wid := @wid + 1,
´headid´,
´productid´,
´description´,
´quantity´,
´bigquantity´,
´oprice´*@perc,
´price´*@perc,
´discount1´,
´discount2´,
´discount3´,
´discount4´,
´istransfer´,
´pprice´*@perc,
´addbackqty´,
´addbackbigqty´,
´price´*@perc/1.12*0.12,
´senior´,
´soldby´
from salesdetail
where headid in (
select
wid
from saleshead
where ´date´ between @datefrom and @dateto
and ´terminalno´ = @terminalno
and ´branchid´ = @branchid
and ´type´ = 3
);
update collectionsales_posd as C,
(select H.wid, sum(D.price*D.quantity) as amount
from salesdetail_posd as D, saleshead_posd as H
where H.wid = D.headid
and ´date´ between @datefrom and @dateto
and terminalno = @terminalno
and branchid =@branchid
group by H.wid) as S set
C.amount = S.amount
where C.saleswid = S.wid;
set @wid = (
select ifnull(max(wid),concat(@branchid,lpad(@terminalno,2,0),'00000000001')+0)
from collectiondetail_posd
where left(wid,4) = concat(@branchid,lpad(@terminalno,2,0)));
INSERT INTO ´collectiondetail_posd´
(
´wid´,
´headid´,
´method´,
´amount´)
select
@wid := @wid + 1,
D.headid,
D.method,
D.amount*@perc from collectiondetail as D, collectionsales_posd as S
where D.headid = S.headid and S.saleswid in (
select
wid
from saleshead
where ´date´ between @datefrom and @dateto
and terminalno = @terminalno
and branchid = @branchid
);
delete from posxyzread_posd where terminalno = @terminalno and ´date´ >= @datefrom and branchid =@branchid;
delete from posxyzread where terminalno = @terminalno and ´date´ >= @datefrom and branchid = @branchid;
select
´date´,oldgrandtotal,newgrandtotal,
format(newgrandtotal-oldgrandtotal,2) as amt
from posxyzread_posd
where terminalno = @terminalno and ´date´ >= @datefrom
and branchid =@branchid
and readtype = 3 ;
select
´date´,oldgrandtotal,newgrandtotal,
format(newgrandtotal-oldgrandtotal,2) as amt
from posxyzread
where terminalno = @terminalno and ´date´ >= @datefrom
and branchid = @branchid
and readtype = 3 ;
Author: Robi
Last update: 2018-02-02 11:38
Things to remember before deciding to recompute the clients inventory:
Steps when there is a need to recompute inventory
Things to do after recompute was done
Author: Robi
Last update: 2018-02-07 13:07
Author: Robi
Last update: 2018-07-24 06:56
Author: Robi
Last update: 2018-09-11 06:11
Pre-update Questions:
To Double Check:
Author: Robi
Last update: 2018-06-14 06:29
Author: Robi
Last update: 2018-02-27 12:53
source: https://anandarajpandey.com/2015/05/10/mysql-naming-coding-conventions-tips-on-mysql-database/
Author: Robi
Last update: 2018-02-13 09:45

Author: Robi
Last update: 2018-04-12 06:23

Author: Robi
Last update: 2018-04-12 07:32

Author: Robi
Last update: 2018-04-12 07:34

Author:
Last update: 2018-04-12 07:35

Author: Robi
Last update: 2018-04-12 07:36

Author: Robi
Last update: 2018-04-12 07:37

Author: Robi
Last update: 2018-04-12 07:38

Author: Robi
Last update: 2018-04-12 07:39
Author: Mary Nicole Quirabu
Last update: 2019-10-18 04:22

Author: Robi
Last update: 2018-08-23 09:16
Error encountered:
The cause:
Solution:
Set the environment variable to the path where the mysql.exe can be found. It's usually under program files\mysql\mysql server 5.5\bin (remember to put semicolon (;) after every directory
Result
Author: Robi Navarro
Last update: 2018-10-23 08:41
Author: Robi Navarro
Last update: 2018-10-08 11:14
Author: Robi Navarro
Last update: 2018-10-01 13:25
Author: Robi Navarro
Last update: 2019-01-21 07:50
Directly update POS to OwnDB without updating server yet
Author: Robi Navarro
Last update: 2019-01-17 13:03
set @branchid = 1;
set @terminalno = 1;
set @startdate = '2000-01-01';
set @enddate = '2020-12-30 23:59:59';
select @terminalno,
sales.´sales amount´,
collection.´collection sales amount´,collection.´collection detail amount´,
reading.´total read count´, reading.´total sales from reading´,reading.´max grand total´,
sales_posd.´sales amount´ as 'POSD sales amount',
collection_posd.´collection sales amount´ as 'POSD collection sales amount',
collection_posd.´collection detail amount´ as 'POSD collection detail amount',
reading_posd.´total read count´ as 'POSD total read count',
reading_posd.´total sales from reading´ as 'POSD total sales from reading',
reading_posd.´max grand total´ as 'POSD max grand total',
user.´total user count´, product.´total product count´
from
(select @terminalno as 'terminalno') as terminal
left join (
select H.terminalno, format(coalesce(sum(quantity*price),0),2) as 'sales amount'
from saleshead as H, salesdetail as D
where H.wid= D.headid
and H.´show´ = 1 and H.´status´ = 1 and H.´type´ = 3
and ´date´ between @startdate and @enddate
and terminalno = @terminalno
and branchid = @branchid
group by H.´terminalno´
) as sales on sales.terminalno = terminal.terminalno
left join (
select A.terminalno,
format(sum(A.´collectionsalesamount´),2) as 'collection sales amount',
format(sum(A.´collectiondetailamount´),2) as 'collection detail amount'
from
(
select S.terminalno,
coalesce(if(CH.´show´ = 1 and CH.´status´ = 1, CS.´amount´,0),0) as 'collectionsalesamount',
coalesce(sum(if(CH.´show´ = 1 and CH.´status´ = 1, CD.´amount´,0)),0) as 'collectiondetailamount'
from (
select H.wid, H.terminalno
from saleshead as H, salesdetail as D
where H.wid= D.headid
and H.´show´ = 1 and H.´status´ = 1 and H.´type´ = 3
and ´date´ between @startdate and @enddate
and terminalno = @terminalno
and branchid = @branchid
group by H.´wid´
) S
left join collectionsales as CS on CS.saleswid = S.wid
left join collectionhead as CH on CH.wid = CS.headid
left join collectiondetail as CD on CD.headid = CS.headid
group by S.wid
) A
) as collection on collection.terminalno = terminal.terminalno
left join (
select terminalno, count(*) as 'total read count',
format(sum(newgrandtotal-oldgrandtotal),2) as 'total sales from reading', format(max(newgrandtotal),2) as 'max grand total'
from posxyzread
where readtype = 3
and ´date´ between @startdate and @enddate
and terminalno = @terminalno
and branchid = @branchid
order by ´date´ desc
) as reading on reading.terminalno = terminal.terminalno
left join (
select H.terminalno, format(coalesce(sum(quantity*price),0),2) as 'sales amount'
from saleshead_posd as H, salesdetail_posd as D
where H.wid= D.headid
and H.´show´ = 1 and H.´status´ = 1 and H.´type´ = 3
and ´date´ between @startdate and @enddate
and terminalno = @terminalno
and branchid = @branchid
group by H.´terminalno´
) as sales_posd on sales_posd.terminalno = terminal.terminalno
left join (
select A.terminalno,
format(sum(A.´collectionsalesamount´),2) as 'collection sales amount',
format(sum(A.´collectiondetailamount´),2) as 'collection detail amount'
from
(
select S.terminalno,
coalesce(if(CH.´show´ = 1 and CH.´status´ = 1, CS.´amount´,0),0) as 'collectionsalesamount',
coalesce(sum(if(CH.´show´ = 1 and CH.´status´ = 1, CD.´amount´,0)),0) as 'collectiondetailamount'
from (
select H.wid, H.terminalno
from saleshead_posd as H, salesdetail_posd as D
where H.wid= D.headid
and H.´show´ = 1 and H.´status´ = 1 and H.´type´ = 3
and ´date´ between @startdate and @enddate
and terminalno = @terminalno
and branchid = @branchid
group by H.´wid´
) S
left join collectionsales_posd as CS on CS.saleswid = S.wid
left join collectionhead_posd as CH on CH.wid = CS.headid
left join collectiondetail_posd as CD on CD.headid = CS.headid
group by S.wid
) A
) as collection_posd on collection_posd.terminalno = terminal.terminalno
left join (
select terminalno, count(*) as 'total read count',
format(sum(newgrandtotal-oldgrandtotal),2) as 'total sales from reading', format(max(newgrandtotal),2) as 'max grand total'
from posxyzread_posd
where readtype = 3
and ´date´ between @startdate and @enddate
and terminalno = @terminalno
and branchid = @branchid
order by ´date´ desc
) as reading_posd on reading_posd.terminalno = terminal.terminalno
left join (
select @terminalno as 'terminalno', count(*) as 'total user count'
from ´user´
where ´show´ = 1 and ´status´ = 1
) as user on user.terminalno = terminal.terminalno
left join (
select @terminalno as 'terminalno', count(*) as 'total product count'
from ´product´ as P,branchprice as BP
where P.´show´ = 1 and P.´status´ = 1 and P.wid = BP.productid
and BP.branchid = @branchid
) as product on product.terminalno = terminal.terminalno
Author: Robi Navarro
Last update: 2019-01-17 13:05
set group_concat_max_len = 10000000;
set @branchid = (select ´value´ from config where particular = 'branchid' limit 1);
set @terminalno = (select ´value´ from config where particular = 'terminalno' limit 1);
set @schema_ = 'nelsoft_retail';
SET @column_names = (select group_concat(concat('concat("',column_name,':",','´',´column_name´,'´)'))
from information_schema.columns
where ´table_schema´ = @schema_ and ´table_name´ = 'possettings' );
set @stmt = concat('select concat_ws("\r",',@column_names,')
as "cls" from possettings
where ´branchid´ = ? and ´terminal´ = ?');
PREPARE stmt1 FROM @stmt;
EXECUTE stmt1 using @branchid, @terminalno;
DEALLOCATE PREPARE stmt1;
SET @column_names = (select group_concat(concat('concat("',column_name,':",','´',´column_name´,'´)'))
from information_schema.columns
where ´table_schema´ = @schema_ and ´table_name´ = 'terminal' );
set @stmt = concat('select concat_ws("\r",',@column_names,')
as "cls" from terminal
where ´branchid´ = ? and ´terminalno´ = ?');
PREPARE stmt1 FROM @stmt;
EXECUTE stmt1 using @branchid, @terminalno;
DEALLOCATE PREPARE stmt1;Author: Robi Navarro
Last update: 2019-01-17 13:07
1. drop triggers of old database (you can find the query in the Stored Procedures section)
2. Create new schema
create schema ´nelsoft_old´;
3. run resulting query from the following query in workbench
select concat('alter table ','nelsoft','.´',table_name, '´ rename to ','nelsoft_old','.´', table_name,'´;') as 'rename' from information_schema.tables where table_schema = 'nelsoft';
4. copy the result as unquoted
5. run all queries
6. add back the triggers
Author: Robi Navarro
Last update: 2019-01-18 08:24
1. allow the admin and superadmin to access the sub branch system
set @new_branchid = [wid of new branch];
Delete from ´userbranch´
where branchid = @new_branchid
and userid in (100000001,1);
Insert into ´userbranch´
(userid, branchid)
values
(100000001, @new_branchid),
(1, @new_branchid);
2. Add new branch to the database then use this query to sync the new branch to other existing branches
set @new_branchid = [wid of new branch];
set @branch_to_copy_price_from = [existing branch wid to copy the price from];
INSERT INTO ´sync´ (´tablename´, ´wid´, ´branchid´)
SELECT
'branch', @new_branchid, ´wid´
FROM ´branch´
WHERE ´wid´ > 10
AND ´wid´ <> @new_branchid;
3. Insert new branchprice of new branch
set @new_branchid = [wid of new branch];
set @branch_to_copy_price_from = [existing branch wid to copy the price from];
DELETE FROM ´branchprice´
WHERE ´branchid´ = @new_branchid;
INSERT INTO ´branchprice´
(
´branchid´,
´productid´,
´purchaseprice´,
´sellingprice´,
´wholesaleprice´,
´maxquantity´,
´minquantity´,
´packagepurchaseprice´,
´packagesellingprice´,
´packagewholesaleprice´,
´packageqty´,
´ispackage´
)
SELECT
@new_branchid,
´productid´,
´purchaseprice´,
´sellingprice´,
´wholesaleprice´,
´maxquantity´,
´minquantity´,
´packagepurchaseprice´,
´packagesellingprice´,
´packagewholesaleprice´,
´packageqty´,
´ispackage´
FROM ´branchprice´
WHERE ´branchid´ = @branch_to_copy_price_from ;
4. sync new branchprice to other branches (if branches are > 20, ask if this should be executed)
set @new_branchid = [wid of new branch];
DELETE FROM ´sync´
WHERE ´tablename´ = 'product';
INSERT INTO ´sync´ (´tablename´, ´wid´, ´branchid´)
SELECT
'product', P.´wid´, B.´wid´
FROM ´product´ AS P, ´branch´ AS B
WHERE B.´wid´ > 10
AND P.wid > 10
AND B.´wid´ <> @new_branchid;Author: Robi Navarro
Last update: 2019-01-18 05:20
1. Each saleshead should have an equivalent number of transactioncutoffs table
set @terminalno = 1;
select count(*)
from saleshead
where terminalno = @terminalno;
select count(*)
from transactioncutoffs as T, saleshead as H
where H.wid = T.salesheadwid
and H.terminalno = @terminalno;
2. Re-initialize the transactioncutoffs table if found out that it doesn't tally with the saleshead count OR the 00:00:00 cutoff id is not 1.
truncate table transactioncutoffs;
insert into transactioncutoffs (salesheadwid,cutoffid)
select wid, 1 from saleshead;
3. Fix discrepancies in the transactioncutoffs table
A. check if there are duplicates
select count(*), cutoffid from transactioncutoffs group by cutoffid;
B. fix the duplicate entries by running this
drop table transactioncutoffs;
update ´cutoffs´ set id='1' where cutofftime = '00:00:00';
C. Run the POS for it to recreate the transactioncutoffs table.
4. set the effective date for the 00:00:00 cutofftime to the year 2000
update cutoffs set effectivedate = '2000-01-01' where cutofftime = '00:00:00';Author: Robi Navarro
Last update: 2019-01-18 08:39
1. Drop all triggers
delimiter $$
drop trigger if exists ´before_insert_damagedetail´ $$
drop trigger if exists ´before_update_damagedetail´ $$
drop trigger if exists ´before_delete_damagedetail´ $$
drop trigger if exists ´before_insert_damagehead´ $$
drop trigger if exists ´before_update_damagehead´ $$
drop trigger if exists ´before_delete_damagehead´ $$
drop trigger if exists ´before_insert_productinventoryadjust´ $$
drop trigger if exists ´before_update_productinventoryadjust´ $$
drop trigger if exists ´before_delete_productinventoryadjust´ $$
drop trigger if exists ´before_insert_purchasereceivedetail´ $$
drop trigger if exists ´before_update_purchasereceivedetail´ $$
drop trigger if exists ´before_delete_purchasereceivedetail´ $$
drop trigger if exists ´before_insert_purchasereceivehead´ $$
drop trigger if exists ´before_update_purchasereceivehead´ $$
drop trigger if exists ´before_delete_purchasereceivehead´ $$
drop trigger if exists ´before_insert_purchasereturndetail´ $$
drop trigger if exists ´before_update_purchasereturndetail´ $$
drop trigger if exists ´before_delete_purchasereturndetail´ $$
drop trigger if exists ´before_insert_purchasereturnhead´ $$
drop trigger if exists ´before_update_purchasereturnhead´ $$
drop trigger if exists ´before_delete_purchasereturnhead´ $$
drop trigger if exists ´before_insert_salesdetail´ $$
drop trigger if exists ´before_update_salesdetail´ $$
drop trigger if exists ´before_delete_salesdetail´ $$
drop trigger if exists ´before_insert_saleshead´ $$
drop trigger if exists ´before_update_saleshead´ $$
drop trigger if exists ´before_delete_saleshead´ $$
drop trigger if exists ´before_insert_stockdeliverydetail´ $$
drop trigger if exists ´before_update_stockdeliverydetail´ $$
drop trigger if exists ´before_delete_stockdeliverydetail´ $$
drop trigger if exists ´before_insert_stockdeliveryhead´ $$
drop trigger if exists ´before_update_stockdeliveryhead´ $$
drop trigger if exists ´before_delete_stockdeliveryhead´ $$
delimiter ;
2. Give permission to the user to access/edit/add/remove triggers
UPDATE mysql.user SET Password=PASSWORD('121586') WHERE User='root';
FLUSH PRIVILEGES;
GRANT ALL PRIVILEGES ON nelsoft.* TO root @'%' IDENTIFIED BY '121586';
FLUSH PRIVILEGES;
UPDATE mysql.user SET SELECT_PRIV='Y' WHERE User='root';
FLUSH PRIVILEGES;
3. Run the following queries to re-initialize the procedures
#Run the drop all triggers query found above.
CREATE TRIGGER ´before_insert_damagedetail´ BEFORE INSERT ON ´damagedetail´ FOR EACH ROW
proc_:BEGIN
call process_detail ((new.quantity*new.bigquantity),new.´productid´,
new.headid, -1,11,new.wid);
END $$
CREATE TRIGGER ´before_update_damagedetail´ BEFORE UPDATE ON ´damagedetail´ FOR EACH ROW
proc_:BEGIN
call process_detail ((old.quantity*old.bigquantity),old.´productid´,
old.headid, 1,11,old.wid);
call process_detail ((new.quantity*new.bigquantity),new.´productid´,
new.headid, -1,11,new.wid);
END $$
CREATE TRIGGER ´before_delete_damagedetail´ BEFORE DELETE ON ´damagedetail´ FOR EACH ROW
proc_:BEGIN
call process_detail ((old.quantity*old.bigquantity),old.´productid´,
old.headid, 1,11,old.wid);
END $$
CREATE TRIGGER ´before_insert_damagehead´ BEFORE INSERT ON ´damagehead´ FOR EACH ROW
proc_:BEGIN
CALL ´process_damagehead´(new.wid, new.´show´, new.´status´,
new.branchid, -1, new.´date´);
END $$
CREATE TRIGGER ´before_update_damagehead´ BEFORE UPDATE ON ´damagehead´ FOR EACH ROW
proc_:BEGIN
CALL ´process_damagehead´(old.wid, old.´show´, old.´status´,
old.branchid, 1,old.´date´);
CALL ´process_damagehead´(new.wid, new.´show´, new.´status´,
new.branchid, -1,new.´date´);
END $$
CREATE TRIGGER ´before_delete_damagehead´ BEFORE DELETE ON ´damagehead´ FOR EACH ROW
proc_: BEGIN
CALL ´process_damagehead´(old.wid, old.´show´, old.´status´, old.branchid, 1,old.´date´);
END $$
CREATE TRIGGER ´before_insert_productinventoryadjust´ BEFORE INSERT ON ´productinventoryadjust´ FOR EACH ROW
proc_:BEGIN
IF( new.wid > 0 AND new.´status´ = 1 AND new.branchid > 0) THEN
CALL ´process_productbranchinventory´(
new.productid, new.branchid, new.changedquantity , new.´datecreated´,9,new.wid);
end if;
END $$
CREATE TRIGGER ´before_update_productinventoryadjust´ BEFORE UPDATE ON ´productinventoryadjust´ FOR EACH ROW
proc_:BEGIN
IF( new.wid > 0 AND old.´status´=1 AND new.branchid > 0) THEN
CALL ´process_productbranchinventory´(
old.productid, old.branchid, old.changedquantity*(-1), old.´datecreated´,9,old.wid);
end if;
IF( new.wid > 0 AND new.´status´ = 1 AND new.branchid > 0) THEN
CALL ´process_productbranchinventory´(
new.productid, new.branchid, new.changedquantity , new.´datecreated´,9,new.wid);
end if;
END $$
CREATE TRIGGER ´before_delete_productinventoryadjust´ BEFORE DELETE ON ´productinventoryadjust´ FOR EACH ROW
proc_:BEGIN
IF( old.wid > 0 AND old.´status´ = 1 AND old.branchid > 0) THEN
CALL ´process_productbranchinventory´(
old.productid, old.branchid, old.changedquantity*(-1), old.´datecreated´,9,old.wid);
end if;
END $$
CREATE TRIGGER ´before_insert_purchasereceivedetail´ BEFORE INSERT ON ´purchasereceivedetail´ FOR EACH ROW
proc_:BEGIN
call process_detail ((new.quantity*new.bigquantity),new.´productid´,
new.headid, 1,1,new.wid);
#CALL ´set_suppliertransactionsummary´(new.headid,2,-1);
END $$
CREATE TRIGGER ´before_update_purchasereceivedetail´ BEFORE UPDATE ON ´purchasereceivedetail´ FOR EACH ROW
proc_:BEGIN
call process_detail ((old.quantity*old.bigquantity),old.´productid´,
old.headid, -1,1,old.wid);
call process_detail ((new.quantity*new.bigquantity),new.´productid´,
new.headid, 1,1,new.wid);
#if(old.headid > 0) then
# CALL ´set_suppliertransactionsummary´(old.headid,2,-1);
#elseif (old.headid = 0) then
# CALL ´set_suppliertransactionsummary´(new.headid,2,-1);
#end if;
END $$
CREATE TRIGGER ´before_delete_purchasereceivedetail´ BEFORE DELETE ON ´purchasereceivedetail´ FOR EACH ROW
proc_:BEGIN
call process_detail ((old.quantity*old.bigquantity),old.´productid´,
old.headid, -1,1,old.wid);
#CALL ´set_suppliertransactionsummary´(old.headid,2,-1);
END $$
CREATE TRIGGER ´before_insert_purchasereceivehead´ BEFORE INSERT ON ´purchasereceivehead´ FOR EACH ROW
proc_:BEGIN
CALL ´process_purchasereceivehead´(new.wid, new.´show´, new.´status´,
new.branchid, 1,new.´receivedate´);
END $$
CREATE TRIGGER ´before_update_purchasereceivehead´ BEFORE UPDATE ON ´purchasereceivehead´ FOR EACH ROW
proc_:BEGIN
CALL ´process_purchasereceivehead´(old.wid, old.´show´, old.´status´,
old.branchid, -1,old.´receivedate´);
CALL ´process_purchasereceivehead´(new.wid, new.´show´, new.´status´,
new.branchid, 1,new.´receivedate´);
#CALL ´set_suppliertransactionsummary´(old.wid,2,-1);
END $$
CREATE TRIGGER ´before_delete_purchasereceivehead´ BEFORE DELETE ON ´purchasereceivehead´ FOR EACH ROW
proc_: BEGIN
CALL ´process_purchasereceivehead´(old.wid, old.´show´, old.´status´, old.branchid, -1,old.´receivedate´);
#CALL ´set_suppliertransactionsummary´(old.wid,2,-1);
END $$
CREATE TRIGGER ´before_insert_purchasereturndetail´ BEFORE INSERT ON ´purchasereturndetail´ FOR EACH ROW
proc_:BEGIN
call process_detail ((new.quantity*new.bigquantity),new.´productid´,
new.headid, -1,2,new.wid);
#CALL ´set_suppliertransactionsummary´(new.headid,4,-1);
END $$
CREATE TRIGGER ´before_update_purchasereturndetail´ BEFORE UPDATE ON ´purchasereturndetail´ FOR EACH ROW
proc_:BEGIN
call process_detail ((old.quantity*old.bigquantity),old.´productid´,
old.headid, 1,2,old.wid);
call process_detail ((new.quantity*new.bigquantity),new.´productid´,
new.headid, -1,2,new.wid);
#if(old.headid > 0) then
# CALL ´set_suppliertransactionsummary´(old.headid,4,-1);
#elseif (old.headid = 0) then
# CALL ´set_suppliertransactionsummary´(new.headid,4,-1);
#end if;
END $$
CREATE TRIGGER ´before_delete_purchasereturndetail´ BEFORE DELETE ON ´purchasereturndetail´ FOR EACH ROW
proc_:BEGIN
call process_detail ((old.quantity*old.bigquantity),old.´productid´,
old.headid, 1,2,old.wid);
#CALL ´set_suppliertransactionsummary´(old.headid,4,-1);
END $$
CREATE TRIGGER ´before_insert_purchasereturnhead´ BEFORE INSERT ON ´purchasereturnhead´ FOR EACH ROW
proc_:BEGIN
CALL ´process_purchasereturnhead´(new.wid, new.´show´, new.´status´,
new.branchid, -1,new.´orderdate´);
END $$
CREATE TRIGGER ´before_update_purchasereturnhead´ BEFORE UPDATE ON ´purchasereturnhead´ FOR EACH ROW
proc_:BEGIN
CALL ´process_purchasereturnhead´(old.wid, old.´show´, old.´status´,
old.branchid, 1,old.´orderdate´);
CALL ´process_purchasereturnhead´(new.wid, new.´show´, new.´status´,
new.branchid, -1,new.´orderdate´);
#CALL ´set_suppliertransactionsummary´(old.wid,4,-1);
END $$
CREATE TRIGGER ´before_delete_purchasereturnhead´ BEFORE DELETE ON ´purchasereturnhead´ FOR EACH ROW
proc_: BEGIN
CALL ´process_purchasereturnhead´(old.wid, old.´show´, old.´status´, old.branchid, 1,old.´orderdate´);
#CALL ´set_suppliertransactionsummary´(old.wid,4,-1);
END $$
CREATE TRIGGER ´before_insert_salesdetail´ BEFORE INSERT ON ´salesdetail´ FOR EACH ROW
proc_:BEGIN
SET @qty = new.quantity * new.bigquantity;
CALL process_detail(@qty, new.productid, new.headid, -1,3,new.wid);
SET @addback = new.addbackqty * new.addbackbigqty;
CALL process_detail(@addback, new.productid, new.headid, 1,3,new.wid);
call ´process_sales_fncs´(new.productid,@qty,@addback,-1,new.headid);
#CALL ´set_customertransactionsummary´(new.headid,2,-1);
END $$
CREATE TRIGGER ´before_update_salesdetail´ BEFORE UPDATE ON ´salesdetail´ FOR EACH ROW
proc_:BEGIN
SET @qty = old.quantity * old.bigquantity;
CALL process_detail(@qty, old.productid, old.headid, 1,3,old.wid);
SET @addback = old.addbackqty * old.addbackbigqty;
CALL process_detail(@addback, old.productid, old.headid, -1,3,old.wid);
call ´process_sales_fncs´(old.productid,@qty,@addback,1,old.headid);
SET @qty = new.quantity * new.bigquantity;
CALL process_detail(@qty, new.productid, new.headid, -1,3,new.wid);
SET @addback = new.addbackqty * new.addbackbigqty;
CALL process_detail(@addback, new.productid, new.headid, 1,3,new.wid);
call ´process_sales_fncs´(new.productid,@qty,@addback,-1,new.headid);
#if(old.headid > 0) then
# CALL ´set_customertransactionsummary´(old.headid,2,-1);
#elseif (old.headid = 0) then
# CALL ´set_customertransactionsummary´(new.headid,2,-1);
#end if;
END $$
CREATE TRIGGER ´before_delete_salesdetail´ BEFORE DELETE ON ´salesdetail´ FOR EACH ROW
proc_:BEGIN
SET @qty = old.quantity * old.bigquantity;
CALL process_detail(@qty, old.productid, old.headid, 1,3,old.wid);
SET @addback = old.addbackqty * old.addbackbigqty;
CALL process_detail(@addback, old.productid, old.headid, -1,3,old.wid);
call ´process_sales_fncs´(old.productid,@qty,@addback,1,old.headid);
#CALL ´set_customertransactionsummary´(old.headid,2,-1);
END $$
CREATE TRIGGER ´before_insert_saleshead´ BEFORE INSERT ON ´saleshead´ FOR EACH ROW
proc_: BEGIN
CALL ´process_saleshead´(new.wid, new.´show´, new.´status´, new.branchid, -1, new.´date´);
call ´process_sales_fncs_head´(new.branchid,new.´date´,new.wid,new.´status´,new.´show´,-1,3);
END $$
CREATE TRIGGER ´before_update_saleshead´ BEFORE UPDATE ON ´saleshead´ FOR EACH ROW
proc_: BEGIN
CALL ´process_saleshead´(old.wid, old.´show´, old.´status´, old.branchid, 1, old.´date´);
call ´process_sales_fncs_head´(old.branchid,old.´date´,old.wid,old.´status´,old.´show´,1,3);
CALL ´process_saleshead´(new.wid, new.´show´, new.´status´, new.branchid, -1, new.´date´);
call ´process_sales_fncs_head´(new.branchid,new.´date´,new.wid,new.´status´,new.´show´,-1,3);
#CALL ´set_customertransactionsummary´(old.wid,2,-1);
END $$
CREATE TRIGGER ´before_delete_saleshead´ BEFORE DELETE ON ´saleshead´ FOR EACH ROW
proc_: BEGIN
CALL ´process_saleshead´(old.wid, old.´show´, old.´status´, old.branchid, 1, old.´date´);
call ´process_sales_fncs_head´(old.branchid,old.´date´,old.wid,old.´status´,old.´show´,1,3);
#CALL ´set_customertransactionsummary´(old.wid,2,-1);
END $$
CREATE TRIGGER ´before_insert_stockdeliverydetail´ BEFORE INSERT ON ´stockdeliverydetail´ FOR EACH ROW
proc_:BEGIN
call process_detail ((new.quantity*new.bigquantity),new.´productid´,
new.headid, -1,5,new.wid);
call process_detail (new.recvqty,new.´productid´,
new.headid, 1,6,new.wid);
END $$
CREATE TRIGGER ´before_update_stockdeliverydetail´ BEFORE UPDATE ON ´stockdeliverydetail´ FOR EACH ROW
proc_:BEGIN
call process_detail ((old.quantity*old.bigquantity),old.´productid´,
old.headid, 1,5,old.wid);
call process_detail ((new.quantity*new.bigquantity),new.´productid´,
new.headid, -1,5,new.wid);
call process_detail (old.recvqty,old.´productid´,
old.headid, -1,6,old.wid);
call process_detail (new.recvqty,new.´productid´,
new.headid, 1,6,new.wid);
END $$
CREATE TRIGGER ´before_delete_stockdeliverydetail´ BEFORE DELETE ON ´stockdeliverydetail´ FOR EACH ROW
proc_:BEGIN
call process_detail ((old.quantity*old.bigquantity),old.´productid´,
old.headid, 1,5,old.wid);
call process_detail (old.recvqty,old.´productid´,
old.headid, -1,6,old.wid);
END $$
CREATE TRIGGER ´before_insert_stockdeliveryhead´ BEFORE INSERT ON ´stockdeliveryhead´ FOR EACH ROW
proc_:BEGIN
CALL ´process_stockdeliveryhead´(new.wid, new.´show´, new.´status´,
new.frombranchid, -1,1,new.´deliverydate´);
CALL ´process_stockdeliveryhead´(new.wid, new.´show´, new.´status´,
new.tobranchid, 1,2,new.´datereceived´);
END $$
CREATE TRIGGER ´before_update_stockdeliveryhead´ BEFORE UPDATE ON ´stockdeliveryhead´ FOR EACH ROW
proc_:BEGIN
CALL ´process_stockdeliveryhead´(old.wid, old.´show´, old.´status´,
old.frombranchid, 1,1,old.´deliverydate´);
CALL ´process_stockdeliveryhead´(new.wid, new.´show´, new.´status´,
new.frombranchid, -1,1,new.´deliverydate´);
CALL ´process_stockdeliveryhead´(old.wid, old.´show´, old.´status´,
old.tobranchid, -1,2,old.´datereceived´);
CALL ´process_stockdeliveryhead´(new.wid, new.´show´, new.´status´,
new.tobranchid, 1,2,new.´datereceived´);
END $$
CREATE TRIGGER ´before_delete_stockdeliveryhead´ BEFORE DELETE ON ´stockdeliveryhead´ FOR EACH ROW
proc_: BEGIN
CALL ´process_stockdeliveryhead´(old.wid, old.´show´, old.´status´, old.frombranchid, 1,1,old.´deliverydate´);
CALL ´process_stockdeliveryhead´(old.wid, old.´show´, old.´status´, old.tobranchid, -1,2,old.´datereceived´);
END $$
CREATE DEFINER=´root´@´localhost´ PROCEDURE ´check_product´(
in wid_d BIGINT(20),
in stockno_d varchar(50),
in product_d varchar(300),
in barcode_d varchar(50),
in clientbarcode_d varchar(50),
in clientbarcode2_d varchar(50),
in packbarcode_d varchar(50),
in packbarcode2_d varchar(50)
)
proc_checkprod:BEGIN
declare nelsoft_stockno_cntr double unsigned default 0;
declare nelsoft_product_cntr double unsigned default 0;
declare nelsoft_barcode_cntr double unsigned default 0;
declare nelsoft_clientbarcode_cntr double unsigned default 0;
declare nelsoft_clientbarcode2_cntr double unsigned default 0;
declare nelsoft_packbarcode_cntr double unsigned default 0;
declare nelsoft_packbarcode2_cntr double unsigned default 0;
start transaction;
SET AUTOCOMMIT=0;
select wid from product where ´wid´ > 10 and ´show´ = 1 for update;
SELECT count(*) into nelsoft_stockno_cntr
FROM product
WHERE stockno = stockno_d AND wid != wid_d AND ´show´ = 1
AND length(stockno_d) > 0 for update;
if(nelsoft_stockno_cntr > 0) then
rollback;
select 1;
LEAVE proc_checkprod;
end if;
SELECT count(*) into nelsoft_product_cntr
FROM product
WHERE ´product´ = product_d
AND wid != wid_d
AND ´show´ = 1
and length(product_d) > 0 for update;
if(nelsoft_product_cntr > 0) then
rollback;
select 2;
LEAVE proc_checkprod;
end if;
#barcode
SELECT count(*) into nelsoft_barcode_cntr
FROM product
WHERE ((´barcode´ = barcode_d OR ´clientbarcode´ = barcode_d OR ´packbarcode´ = barcode_d
OR ´clientbarcode2´ = barcode_d OR ´packbarcode2´ = barcode_d)
and length(barcode_d) > 0)
AND wid != wid_d AND ´show´ = 1 for update;
if(nelsoft_barcode_cntr > 0) then
rollback;
select 3;
LEAVE proc_checkprod;
end if;
#clientbarcode
SELECT count(*) into nelsoft_clientbarcode_cntr
FROM product
WHERE ((´barcode´ = clientbarcode_d OR ´clientbarcode´ = clientbarcode_d OR ´packbarcode´ = clientbarcode_d
OR ´clientbarcode2´ = clientbarcode_d OR ´packbarcode2´ = clientbarcode_d)
and length(clientbarcode_d) > 0)
AND wid != wid_d AND ´show´ = 1 for update;
if(nelsoft_clientbarcode_cntr > 0) then
rollback;
select 4;
LEAVE proc_checkprod;
end if;
#clientbarcode2
SELECT count(*) into nelsoft_clientbarcode2_cntr
FROM product
WHERE ((´barcode´ = clientbarcode2_d OR ´clientbarcode´ = clientbarcode2_d OR ´packbarcode´ = clientbarcode2_d
OR ´clientbarcode2´ = clientbarcode2_d OR ´packbarcode2´ = clientbarcode2_d)
and length(clientbarcode2_d) > 0)
AND wid != wid_d AND ´show´ = 1 for update;
if(nelsoft_clientbarcode2_cntr > 0) then
rollback;
select 5;
LEAVE proc_checkprod;
end if;
#packbarcode
SELECT count(*) into nelsoft_packbarcode_cntr
FROM product
WHERE ((´barcode´ = packbarcode_d OR ´clientbarcode´ = packbarcode_d OR ´packbarcode´ = packbarcode_d
OR ´clientbarcode2´ = packbarcode_d OR ´packbarcode2´ = packbarcode_d)
and length(packbarcode_d) > 0)
AND wid != wid_d AND ´show´ = 1 for update;
if(nelsoft_packbarcode_cntr > 0) then
rollback;
select 6;
LEAVE proc_checkprod;
end if;
#packbarcode2
SELECT count(*) into nelsoft_packbarcode2_cntr
FROM product
WHERE ((´barcode´ = packbarcode2_d OR ´clientbarcode´ = packbarcode2_d OR ´packbarcode´ = packbarcode2_d
OR ´clientbarcode2´ = packbarcode2_d OR ´packbarcode2´ = packbarcode2_d)
and length(packbarcode2_d) > 0)
AND wid != wid_d AND ´show´ = 1 for update;
if(nelsoft_packbarcode2_cntr > 0) then
rollback;
select 7;
LEAVE proc_checkprod;
end if;
update ´product´ set
´stockno´ = stockno_d,
´product´ = product_d,
´barcode´ = barcode_d,
´clientbarcode´ = clientbarcode_d,
´packbarcode´ = packbarcode_d,
´clientbarcode2´ = clientbarcode2_d,
´packbarcode2´ = packbarcode2_d,
´show´ = 1
where ´wid´ = wid_d;
select 0;
commit;
END $$
CREATE DEFINER=´root´@´localhost´ PROCEDURE ´procedure_set_begininginv´(in frombranch integer, in uptobranch integer)
BEGIN
DECLARE sitecode INT DEFAULT frombranch;
DECLARE curbranch INT DEFAULT 10;
DECLARE isremote_val INT DEFAULT 0;
DECLARE branchno int default 0;
select ´value´ into curbranch from config where particular = 'branchid';
SELECT COUNT(*) INTO branchno FROM ´branch´;
IF( branchno > 0 ) THEN
TRUNCATE TABLE productinventorylog;
ALTER TABLE ´productinventorylog´ AUTO_INCREMENT = 1 ;
test_loop : LOOP
IF (sitecode > uptobranch) THEN
LEAVE test_loop;
END IF;
select ´isremote´ into isremote_val from branch where wid = sitecode;
if(sitecode = curbranch or (isremote_val = 1 and curbranch = 10 )) then
DELETE FROM ´productbranchinventory´ WHERE ´branchid´ = sitecode;
REPLACE INTO productbranchinventory (´branchid´, ´productid´, ´inv´, ´date´)
select * from (
SELECT sitecode, P.´wid´ AS 'pwid',
COALESCE(PR.´qty´,0)
- COALESCE(PRtn.´qty´,0)
- COALESCE(SRtn.´qty´,0)
+ COALESCE(SRtn.´rqty´,0)
- COALESCE(SD.´qty´,0)
+ COALESCE(SR.´qty´,0)
+ COALESCE(ADJ.´qty´,0)
- COALESCE(DMG.´qty´,0) AS 'inv', NOW()
FROM ´product´ AS P
LEFT JOIN (
SELECT D.´productid´, SUM(D.´quantity´ * D.´bigquantity´) AS 'qty'
FROM ´purchasereceivehead´ AS H, ´purchasereceivedetail´ AS D
WHERE D.´headid´ = H.´wid´ AND H.´show´ = 1
AND H.´status´ = 1 AND H.´branchid´ = sitecode
AND D.´productid´ > 0
GROUP BY D.´productid´
) AS PR ON P.´wid´ = PR.´productid´
LEFT JOIN (
SELECT D.´productid´, SUM(D.´quantity´ * D.´bigquantity´) AS 'qty'
FROM ´purchasereturnhead´ AS H, ´purchasereturndetail´ AS D
WHERE D.´headid´ = H.´wid´ AND H.´show´ = 1
AND H.´status´ = 1 AND H.´branchid´ = sitecode
AND D.´productid´ > 0
GROUP BY D.´productid´
) AS PRtn ON P.´wid´ = PRtn.´productid´
LEFT JOIN (
SELECT D.´productid´,
SUM(IF(D.´quantity´ < 0,0,D.´quantity´) * D.´bigquantity´) AS 'qty',
SUM(D.´addbackqty´ * D.´addbackbigqty´) AS 'rqty'
FROM ´saleshead´ AS H, ´salesdetail´ AS D
WHERE D.´headid´ = H.´wid´ AND H.´show´ = 1
AND H.´status´ = 1 AND H.´branchid´ = sitecode
AND D.´productid´ > 0
GROUP BY D.´productid´
) AS SRtn ON P.´wid´ = SRtn.´productid´
LEFT JOIN (
SELECT D.´productid´, SUM(D.´quantity´ * D.´bigquantity´) AS 'qty'
FROM ´stockdeliveryhead´ AS H, ´stockdeliverydetail´ AS D
WHERE D.´headid´ = H.´wid´ AND H.´show´ = 1
AND H.´status´ = 1 AND H.´frombranchid´ = sitecode
AND D.´productid´ > 0
GROUP BY D.´productid´
) AS SD ON P.´wid´ = SD.´productid´
LEFT JOIN (
SELECT D.´productid´, SUM(´recvqty´) AS 'qty'
FROM ´stockdeliveryhead´ AS H, ´stockdeliverydetail´ AS D
WHERE D.´headid´ = H.´wid´ AND H.´show´ = 1
AND H.´status´ = 1 AND H.´tobranchid´ = sitecode
AND D.´productid´ > 0
GROUP BY D.´productid´
) AS SR ON P.´wid´ = SR.´productid´
LEFT JOIN (
SELECT ´productid´, SUM(´changedquantity´) AS 'qty'
FROM ´productinventoryadjust´
WHERE ´status´ = 1 AND ´branchid´ = sitecode
AND ´productid´ > 0
GROUP BY ´productid´
) AS ADJ ON P.´wid´ = ADJ.´productid´
LEFT JOIN (
SELECT D.´productid´, SUM(D.´quantity´ * D.´bigquantity´) AS 'qty'
FROM ´damagehead´ AS H, ´damagedetail´ AS D
WHERE D.´headid´ = H.´wid´ AND H.´show´ = 1
AND H.´status´ = 1 AND H.´branchid´ = sitecode
AND D.´productid´ > 0
GROUP BY D.´productid´
) AS DMG ON P.´wid´ = DMG.´productid´
WHERE P.´show´ = 1 AND P.´wid´ > 1
) A
where inv <> 0;
end if;
SET sitecode = sitecode +1;
END LOOP;
END IF;
END $$
CREATE DEFINER=´root´@´localhost´ PROCEDURE ´procedure_set_customer_transaction_summary´()
BEGIN
DECLARE curbranch INT DEFAULT 10;
select ´value´ into curbranch from config where particular = 'branchid';
if(curbranch = 10) then
delete from ´customertransactionsummary´ where branchid = 10;
elseif(curbranch > 10) then
TRUNCATE table ´customertransactionsummary´;
end if;
insert into customertransactionsummary (customerid, branchid, ´date´, orderamount, tradeamount, returnamount, paidamount)
select A.customerid, curbranch, A.´date´,sum(if(A.´type´ = 1,A.´amt´,0)) as 'orderamount',
sum(if(A.´type´ = 2,A.´amt´,0)) as 'tradeamount',
sum(if(A.´type´ = 2,A.´retamt´,0)) as 'returnamount',
sum(if(A.´type´ = 3,A.´amt´,0)) as 'paidamount'
from (
select 1 as 'type', H.´customerid´, date(´date´) as 'date', sum(D.´quantity´*D.´bigquantity´*D.´price´) as 'amt', 0 as 'retamt'
from ´customer´ as C, ´salesorderhead´ as H, ´salesorderdetail´ as D
where H.´wid´ = D.´headid´ and H.´customerid´ = C.´wid´
and H.´show´ = 1
and H.´status´ = 1
and C.´show´ = 1
and H.´branchid´ = curbranch
and H.´customerid´ > 0
group by date(´date´), H.´customerid´
union all
select 2 as 'type', A.customerid, A.´date´, sum(A.posamt) as 'amt' , sum(A.negamt) as 'retamt'
from (
select H.wid, date(H.´date´) as 'date', H.customerid, case
when H.´type´ = 3 then
sum(if(D.quantity>0,D.quantity*D.price,0))
when H.´type´ <> 3 then
sum(if(D.quantity>0,D.quantity*D.price*D.bigquantity,0))
*((100 - H.´discount1´)/100)
*((100 - H.´discount2´)/100)
*((100 - H.´discount3´)/100)
*((100 - H.´discount4´)/100)
+(´adjust´*abs(sum(if(D.quantity>0,D.quantity*D.price*D.bigquantity,0))/sum(abs(D.quantity)*D.price*D.bigquantity)))
end as 'posamt',
abs(case
when H.´type´ = 3 then
sum(if(D.quantity<0,D.quantity*D.price,0))
when H.´type´ <> 3 then
(sum(if(D.quantity<0,D.quantity*D.price*D.bigquantity,0))
*((100 - H.´discount1´)/100)
*((100 - H.´discount2´)/100)
*((100 - H.´discount3´)/100)
*((100 - H.´discount4´)/100))
+(´adjust´*abs(sum(if(D.quantity<0,D.quantity*D.price*D.bigquantity,0))/sum(abs(D.quantity)*D.price*D.bigquantity)))
end) as 'negamt'
from ´customer´ as C,saleshead as H, salesdetail as D
where H.´wid´ = D.´headid´ and H.´customerid´ = C.´wid´
and H.´show´ = 1
and H.´status´ = 1
and C.´show´ = 1
and ´branchid´ = curbranch
group by H.wid
) A
group by date(´date´), ´customerid´
union all
select 3 as 'type', H.´customerid´, date(´collectiondate´) as 'date', sum(D.amount) as 'amt', 0 as 'retamt'
from ´customer´ as C,´collectionhead´ as H, ´collectiondetail´ as D
where H.´wid´ = D.´headid´ and H.´customerid´ = C.´wid´
and H.´show´ = 1
and H.´status´ = 1
and C.´show´ = 1
and H.´branchid´ = curbranch
and H.´customerid´ > 0
group by date(´collectiondate´), H.´customerid´
) A
group by date(´date´), ´customerid´;
END $$
CREATE DEFINER=´root´@´localhost´ PROCEDURE ´process_damagehead´(
in ´wid_d´ BIGINT(20),
in ´show_d´ integer,
in ´status_d´ integer,
in ´branchid_d´ integer,
in ´add_minus´ integer,
in ´date_d´ datetime
)
proc_: begin
DECLARE bDone BOOL DEFAULT FALSE;
DECLARE productid_d VARCHAR(200) DEFAULT '';
DECLARE qty_d DOUBLE DEFAULT 0;
DECLARE dwid_d DOUBLE DEFAULT 0;
DECLARE curs CURSOR FOR
SELECT ´productid´, ´wid´, ´quantity´*´bigquantity´ AS 'qty'
FROM ´damagedetail´ WHERE ´headid´ = wid_d;
DECLARE CONTINUE HANDLER FOR NOT FOUND SET bDone = TRUE;
IF( wid_d > 0 and show_d = 1 AND status_d = 1 AND branchid_d > 0) THEN
OPEN curs;
read_loop: LOOP
FETCH curs INTO productid_d, dwid_d, qty_d;
IF bDone THEN
LEAVE read_loop;
END IF;
CALL ´process_productbranchinventory´(
productid_d, branchid_d, add_minus*qty_d, date_d, 11, dwid_d);
END LOOP;
CLOSE curs;
END IF;
end $$
CREATE DEFINER=´root´@´localhost´ PROCEDURE ´process_detail´(
in ´qty_d´ double,
in ´productid_d´ BIGINT(20),
in ´headid_d´ BIGINT(20),
in ´add_minus´ integer,
in ´table_d´ integer,
in ´dwid_d´ BIGINT(20)
)
proc_: begin
IF( productid_d > 0 AND headid_d > 0 AND qty_d > 0 ) THEN
CASE
WHEN table_d = 1 THEN
SELECT COUNT(*), ´show´, ´status´, ´branchid´,´receivedate´
INTO @cnt, @show_d, @status_d, @branchid_d, @date_d
FROM ´purchasereceivehead´ WHERE ´wid´ = headid_d;
WHEN table_d = 2 THEN
SELECT COUNT(*), ´show´, ´status´, ´branchid´, ´orderdate´
INTO @cnt, @show_d, @status_d, @branchid_d, @date_d
FROM ´purchasereturnhead´ WHERE ´wid´ = headid_d;
WHEN table_d = 3 THEN
SELECT COUNT(*), ´show´, ´status´, ´branchid´, ´date´
INTO @cnt, @show_d, @status_d, @branchid_d, @date_d
FROM ´saleshead´ WHERE ´wid´ = headid_d;
WHEN table_d = 5 THEN
SELECT COUNT(*), ´show´, ´status´, ´frombranchid´, ´deliverydate´
INTO @cnt, @show_d, @status_d, @branchid_d, @date_d
FROM ´stockdeliveryhead´ WHERE ´wid´ = headid_d;
WHEN table_d = 6 THEN
SELECT COUNT(*), ´show´, ´status´, ´tobranchid´, ´datereceived´
INTO @cnt, @show_d, @status_d, @branchid_d, @date_d
FROM ´stockdeliveryhead´ WHERE ´wid´ = headid_d;
WHEN table_d = 11 THEN
SELECT COUNT(*), ´show´, ´status´, ´branchid´, ´date´
INTO @cnt, @show_d, @status_d, @branchid_d, @date_d
FROM ´damagehead´ WHERE ´wid´ = headid_d;
END CASE;
IF( qty_d > 0 AND @cnt > 0 AND @show_d = 1 AND @status_d = 1 AND @branchid_d > 0) THEN
CALL ´process_productbranchinventory´(
productid_d, @branchid_d, add_minus*qty_d, @date_d, table_d, dwid_d);
END IF;
END IF;
end $$
CREATE DEFINER=´root´@´localhost´ PROCEDURE ´process_productbranchinventory´(
in ´productid_d´ BIGINT(20),
in ´branchid_d´ integer,
in ´qty_d´ double,
in ´date_d´ datetime,
in ´type_d´ integer,
in ´referencewid_d´ BIGINT(20)
)
begin
SELECT ´value´, COUNT(*) INTO @cur_branchid, @branchid_cnt
FROM ´config´ WHERE ´particular´ = 'branchid';
IF(qty_d <> 0 AND productid_d > 1 AND branchid_d > 0) THEN
IF(type_d <> 3 and type_d <> 4) then
call process_producttransactionsummary(date_d,branchid_d,type_d,productid_d,qty_d);
end if;
END IF;
select ´isremote´ into @isRemote from ´branch´ where wid = branchid_d;
IF( qty_d <> 0 AND productid_d > 1 AND branchid_d > 0 AND (@cur_branchid = branchid_d or (@isRemote = 1 and @cur_branchid = 10))) THEN
INSERT INTO ´productbranchinventory´
(´productid´, ´branchid´, ´inv´, ´date´)
VALUES (productid_d, branchid_d, qty_d, NOW())
ON DUPLICATE KEY UPDATE ´inv´ = ´inv´ + qty_d, ´date´ = now();#date_d -> now()
SET @newinv = (SELECT ´inv´ FROM ´productbranchinventory´
WHERE ´productid´ = productid_d AND ´branchid´ = branchid_d);
INSERT INTO ´productinventorylog´
(´productid´,´branchid´,´date´,´qty´,´newinv´,´type´,´referencewid´) VALUES
( productid_d, branchid_d, now(), qty_d, @newinv, type_d, referencewid_d ); #date_d -> now()
delete from ´sync´
where ´tablename´ = 'productbranchinventory'
and ´wid´= productid_d
and ´branchid´<> @cur_branchid;
if(@isRemote = 0) then
if(@cur_branchid = 10) then
INSERT INTO sync (´tablename´, ´wid´, ´branchid´)
SELECT 'productbranchinventory', productid_d, ´wid´
FROM ´branch´ WHERE ´wid´ <> @cur_branchid and ´isremote´ = 0;
ELSEIF ( @cur_branchid <> 10 ) THEN
INSERT INTO sync (´tablename´, ´wid´, ´branchid´)
SELECT 'productbranchinventory', productid_d, 10;
end if;
end if;
END IF;
end $$
CREATE DEFINER=´root´@´localhost´ PROCEDURE ´process_producttransactionsummary´(
in ´date_d´ datetime,
in ´branchid_d´ integer,
in ´table_d´ integer,
in ´productid_d´ BIGINT(20),
in ´qty_d´ double
)
proc_: begin
SELECT ´value´, COUNT(*) INTO @cur_branchid, @branchid_cnt
FROM ´config´ WHERE ´particular´ = 'branchid';
set @isRemote = 0;
select ´isremote´ into @isRemote from ´branch´ where wid = branchid_d;
IF( qty_d <> 0 AND productid_d > 1 AND branchid_d > 0 AND (@cur_branchid = branchid_d or (@isRemote = 1 and @cur_branchid = 10))) THEN
set @purchasereceive = 0;
set @purchasereturn = 0;
set @sales = 0;
set @salesreturn = 0;
set @stockdelivery = 0;
set @stockreceive = 0;
set @damage = 0;
set @adjust_inc = 0;
set @adjust_dec = 0;
set @temp = 0;
set @formatted_date = date(concat(date(date_d),' 00:00:00'));
if(table_d = 1)THEN
set @purchasereceive = qty_d;
elseif(table_d = 2)THEN
set @purchasereturn = qty_d * -1;
elseif(table_d = 3 )THEN
set @sales = qty_d * -1;
elseif(table_d = 4)THEN
set @salesreturn = qty_d;
elseif(table_d = 5)THEN
set @stockdelivery = qty_d * -1;
elseif(table_d = 6)THEN
set @stockreceive = qty_d;
elseif(table_d = 9 and qty_d > 0)THEN
set @adjust_inc = qty_d;
elseif(table_d = 9 and qty_d < 0)THEN
set @adjust_dec = qty_d * -1;
elseif(table_d = 11)THEN
set @damage = qty_d * -1;
end if;
update ´producttransactionsummary´
set
´purchasereceive´ = ´purchasereceive´ + @purchasereceive,
´purchasereturn´ = ´purchasereturn´ + @purchasereturn,
´sales´ = ´sales´ + @sales,
´salesreturn´ = ´salesreturn´ + @salesreturn,
´damage´ = ´damage´ + @damage,
´adjust_inc´ = ´adjust_inc´ + @adjust_inc,
´adjust_dec´ = ´adjust_dec´ + @adjust_dec,
´stockdelivery´ = ´stockdelivery´ + @stockdelivery,
´stockreceive´ = ´stockreceive´ + @stockreceive,
´productid´ = (@temp := productid_d),
´id´=LAST_INSERT_ID(´id´)
where ´branchid´ = branchid_d and ´date´ = @formatted_date and ´productid´ = productid_d;
if(@temp = 0) then
INSERT INTO ´producttransactionsummary´
(´branchid´,´date´,´productid´,´purchasereceive´,´purchasereturn´,´sales´,´salesreturn´,
´damage´,´adjust_inc´,´adjust_dec´,´stockdelivery´,´stockreceive´)
values
(branchid_d,date(date_d),productid_d,@purchasereceive,@purchasereturn,@sales,@salesreturn,
@damage,@adjust_inc,@adjust_dec,@stockdelivery,@stockreceive);
end if;
set @lastid = LAST_INSERT_ID();
if(´branchid_d´ <> 10 && @isRemote = 0) then
delete from sync where tablename = 'producttransactionsummary' and wid = @lastid;
insert into ´sync´(´tablename´,´wid´,´branchid´) values ('producttransactionsummary',@lastid,10);
end if;
END IF;
end $$
CREATE DEFINER=´root´@´localhost´ PROCEDURE ´process_producttransactionsummary_head´(
in ´branchid_d´ integer,
in ´date_d´ datetime,
in ´wid_d´ BIGINT(20),
in ´status_d´ integer,
in ´show_d´ integer,
in ´addminus´ integer,
in ´table_d´ integer
)
proc_: begin
DECLARE bDone BOOL DEFAULT FALSE;
DECLARE productid_d VARCHAR(200) DEFAULT '';
DECLARE qty_d DOUBLE DEFAULT 0;
DECLARE addback_d DOUBLE DEFAULT 0;
DECLARE curs CURSOR FOR
SELECT ´productid´, ´quantity´*´bigquantity´ AS 'qty',
´addbackqty´ * ´addbackbigqty´ AS 'addback'
FROM ´salesdetail´ WHERE ´headid´ = wid_d;
DECLARE CONTINUE HANDLER FOR NOT FOUND SET bDone = TRUE;
IF( wid_d > 0) THEN
IF( show_d = 1 AND status_d = 1 AND branchid_d > 0) THEN
OPEN curs;
read_loop: LOOP
FETCH curs INTO productid_d, qty_d, addback_d;
IF bDone THEN
LEAVE read_loop;
END IF;
IF(qty_d > 0) THEN
call ´process_producttransactionsummary´(date_d,branchid_d,table_d,productid_d,addminus*qty_d);
END IF;
END LOOP;
CLOSE curs;
END IF;
END IF;
end $$
CREATE DEFINER=´root´@´localhost´ PROCEDURE ´process_purchasereceivehead´(
in ´wid_d´ BIGINT(20),
in ´show_d´ integer,
in ´status_d´ integer,
in ´branchid_d´ integer,
in ´add_minus´ integer,
in ´date_d´ datetime
)
proc_: begin
DECLARE bDone BOOL DEFAULT FALSE;
DECLARE productid_d VARCHAR(200) DEFAULT '';
DECLARE qty_d DOUBLE DEFAULT 0;
DECLARE dwid_d DOUBLE DEFAULT 0;
DECLARE curs CURSOR FOR
SELECT ´productid´, ´wid´, ´quantity´*´bigquantity´ AS 'qty'
FROM ´purchasereceivedetail´ WHERE ´headid´ = wid_d;
DECLARE CONTINUE HANDLER FOR NOT FOUND SET bDone = TRUE;
IF( wid_d > 0 and show_d = 1 AND status_d = 1 AND branchid_d > 0) THEN
OPEN curs;
read_loop: LOOP
FETCH curs INTO productid_d, ´dwid_d´, qty_d;
IF bDone THEN
LEAVE read_loop;
END IF;
CALL ´process_productbranchinventory´(
productid_d, branchid_d, add_minus*qty_d, date_d, 1, dwid_d);
END LOOP;
CLOSE curs;
END IF;
end $$
CREATE DEFINER=´root´@´localhost´ PROCEDURE ´process_purchasereturnhead´(
in ´wid_d´ BIGINT(20),
in ´show_d´ integer,
in ´status_d´ integer,
in ´branchid_d´ integer,
in ´add_minus´ integer,
in ´date_d´ datetime
)
proc_: begin
DECLARE bDone BOOL DEFAULT FALSE;
DECLARE productid_d VARCHAR(200) DEFAULT '';
DECLARE qty_d DOUBLE DEFAULT 0;
DECLARE dwid_d DOUBLE DEFAULT 0;
DECLARE curs CURSOR FOR
SELECT ´productid´, ´wid´, ´quantity´*´bigquantity´ AS 'qty'
FROM ´purchasereturndetail´ WHERE ´headid´ = wid_d;
DECLARE CONTINUE HANDLER FOR NOT FOUND SET bDone = TRUE;
IF( wid_d > 0 and show_d = 1 AND status_d = 1 AND branchid_d > 0) THEN
OPEN curs;
read_loop: LOOP
FETCH curs INTO productid_d, dwid_d, qty_d;
IF bDone THEN
LEAVE read_loop;
END IF;
CALL ´process_productbranchinventory´(
productid_d, branchid_d, add_minus*qty_d, date_d, 2, dwid_d);
END LOOP;
CLOSE curs;
END IF;
end $$
CREATE DEFINER=´root´@´localhost´ PROCEDURE ´process_sales_fncs´(
in ´productid_d´ BIGINT(20),
in ´qty_d´ integer,
in ´addbackqty_d´ integer,
in ´add_minus´ integer,
in ´headid_d´ BIGINT(20)
)
proc_: begin
SELECT COUNT(*), ´show´, ´status´, ´branchid´,´date´
INTO @cnt, @show_d, @status_d, @branchid_d, @date_d
FROM ´saleshead´ WHERE ´wid´ = headid_d;
IF( @show_d = 1 AND @status_d = 1 AND @branchid_d > 0) THEN
IF(qty_d > 0) THEN
call ´process_producttransactionsummary´(@date_d,@branchid_d,3,productid_d,qty_d*add_minus);
END IF;
call ´process_salesreturn´(@date_d,qty_d,addbackqty_d,productid_d,headid_d,add_minus);
END IF;
end $$
CREATE DEFINER=´root´@´localhost´ PROCEDURE ´process_sales_fncs_head´(
in ´branchid_d´ integer,
in ´date_d´ datetime,
in ´wid_d´ BIGINT(20),
in ´status_d´ integer,
in ´show_d´ integer,
in ´add_minus´ integer,
in ´table_d´ integer
)
proc_: begin
IF( show_d = 1 AND status_d = 1 AND branchid_d > 0) THEN
call ´process_producttransactionsummary_head´(branchid_d,date_d,wid_d,status_d,show_d,add_minus,3);
call ´process_salesreturn_head´(wid_d,date_d,branchid_d,status_d,show_d,add_minus);
END IF;
end $$
CREATE DEFINER=´root´@´localhost´ PROCEDURE ´process_saleshead´(
in ´wid_d´ BIGINT(20),
in ´show_d´ integer,
in ´status_d´ integer,
in ´branchid_d´ integer,
in ´add_minus´ integer,
in ´date_d´ datetime
)
proc_: begin
DECLARE bDone BOOL DEFAULT FALSE;
DECLARE productid_d VARCHAR(200) DEFAULT '';
DECLARE qty_d DOUBLE DEFAULT 0;
DECLARE dwid_d DOUBLE DEFAULT 0;
DECLARE addback_d DOUBLE DEFAULT 0;
DECLARE curs CURSOR FOR
SELECT ´productid´, ´wid´, ´quantity´*´bigquantity´ AS 'qty',
´addbackqty´ * ´addbackbigqty´ AS 'addback'
FROM ´salesdetail´ WHERE ´headid´ = wid_d;
DECLARE CONTINUE HANDLER FOR NOT FOUND SET bDone = TRUE;
IF( wid_d > 0) THEN
IF( show_d = 1 AND status_d = 1 AND branchid_d > 0) THEN
OPEN curs;
read_loop: LOOP
FETCH curs INTO productid_d, dwid_d, qty_d, addback_d;
IF bDone THEN
LEAVE read_loop;
END IF;
IF qty_d > 0 THEN
CALL ´process_productbranchinventory´(
productid_d, branchid_d, add_minus*qty_d, date_d, 3, dwid_d);
END IF;
IF addback_d > 0 THEN
CALL ´process_productbranchinventory´(
productid_d, branchid_d, -1*add_minus*addback_d, date_d, 3, dwid_d);#from 4 to 3
END IF;
END LOOP;
CLOSE curs;
END IF;
END IF;
end $$
CREATE DEFINER=´root´@´localhost´ PROCEDURE ´process_salesreturn´(
in ´date_d´ datetime,
in ´salesqty_d´ double,
in ´addbackqty_d´ double,
in ´productid_d´ BIGINT(20),
in ´headid_d´ BIGINT(20),
in ´add_minus´ integer
)
proc_: begin
set @cnt = 0;
set @show_d = 0;
set @status_d = 0;
set @branchid_d = 0;
set @damagedqty_d = abs(salesqty_d)-abs(addbackqty_d);
SELECT COUNT(*), ´show´, ´status´, ´branchid´
INTO @cnt, @show_d, @status_d, @branchid_d
FROM ´saleshead´ WHERE ´wid´ = headid_d;
IF( @damagedqty_d > 0 AND salesqty_d < 0 AND @cnt > 0 AND @show_d = 1 AND @status_d = 1 AND @branchid_d > 0) THEN
call process_producttransactionsummary(date_d,@branchid_d,11,productid_d,add_minus*@damagedqty_d);
#call process_producttransactionsummary(date_d,@branchid_d,3,productid_d,-1*add_minus*@damagedqty_d);
END IF;
IF( salesqty_d < 0 AND @cnt > 0 AND @show_d = 1 AND @status_d = 1 AND @branchid_d > 0) THEN
call process_producttransactionsummary(date_d,@branchid_d,4,productid_d,add_minus*salesqty_d);
END IF;
end $$
CREATE DEFINER=´root´@´localhost´ PROCEDURE ´process_salesreturn_head´(
in ´wid_d´ BIGINT(20),
in ´date_d´ datetime,
in ´branchid_d´ integer,
in ´status_d´ integer,
in ´show_d´ integer,
in ´add_minus´ integer
)
proc_: begin
DECLARE bDone BOOL DEFAULT FALSE;
DECLARE productid_d VARCHAR(200) DEFAULT '';
DECLARE qty_d DOUBLE DEFAULT 0;
DECLARE addback_d DOUBLE DEFAULT 0;
DECLARE curs CURSOR FOR
SELECT ´productid´, ´quantity´*´bigquantity´ AS 'qty',
´addbackqty´ * ´addbackbigqty´ AS 'addback'
FROM ´salesdetail´ WHERE ´headid´ = wid_d;
DECLARE CONTINUE HANDLER FOR NOT FOUND SET bDone = TRUE;
IF( wid_d > 0) THEN
IF( show_d = 1 AND status_d = 1 AND branchid_d > 0) THEN
OPEN curs;
read_loop: LOOP
FETCH curs INTO productid_d, qty_d, addback_d;
IF bDone THEN
LEAVE read_loop;
END IF;
IF(qty_d < 0) THEN
set @damagedqty_d = abs(qty_d)-abs(addback_d);
IF( @damagedqty_d > 0 AND qty_d < 0 AND show_d = 1 AND status_d = 1 AND branchid_d > 0) THEN
call process_producttransactionsummary(date_d,branchid_d,11,productid_d,add_minus*@damagedqty_d);
#call process_producttransactionsummary(date_d,branchid_d,3,productid_d,-1*add_minus*@damagedqty_d);
END IF;
IF( qty_d < 0 AND show_d = 1 AND status_d = 1 AND branchid_d > 0) THEN
call process_producttransactionsummary(date_d,branchid_d,4,productid_d,add_minus*qty_d);
END IF;
END IF;
END LOOP;
CLOSE curs;
END IF;
END IF;
end $$
CREATE DEFINER=´root´@´localhost´ PROCEDURE ´process_stockdeliveryhead´(
in ´wid_d´ BIGINT(20),
in ´show_d´ integer,
in ´status_d´ integer,
in ´branchid_d´ integer,
in ´add_minus´ integer,
in ´whichQTY´ integer,
in ´date_d´ datetime
)
proc_: begin
DECLARE bDone BOOL DEFAULT FALSE;
DECLARE productid_d VARCHAR(200) DEFAULT '';
DECLARE qty_d DOUBLE DEFAULT 0;
DECLARE dwid_d DOUBLE DEFAULT 0;
DECLARE recvqty_d DOUBLE DEFAULT 0;
DECLARE curs CURSOR FOR
SELECT ´productid´, ´wid´, ´quantity´*´bigquantity´ AS 'qty', ´recvqty´
FROM ´stockdeliverydetail´ WHERE ´headid´ = wid_d;
DECLARE CONTINUE HANDLER FOR NOT FOUND SET bDone = TRUE;
IF( wid_d > 0 and show_d = 1 AND status_d = 1 AND branchid_d > 0) THEN
OPEN curs;
read_loop: LOOP
FETCH curs INTO productid_d, dwid_d, qty_d, recvqty_d;
IF bDone THEN
LEAVE read_loop;
END IF;
if(whichQTY = 1)then
CALL ´process_productbranchinventory´(
productid_d, branchid_d, add_minus*qty_d, date_d, 5, dwid_d);
end if;
if(whichQTY = 2)then
CALL ´process_productbranchinventory´(
productid_d, branchid_d, add_minus*recvqty_d, date_d, 6, dwid_d);
end if;
END LOOP;
CLOSE curs;
END IF;
end $$
delimiter $$
DROP TRIGGER IF EXISTS before_insert_productinventoryadjust$$
CREATE TRIGGER ´before_insert_productinventoryadjust´ BEFORE INSERT ON ´productinventoryadjust´ FOR EACH ROW
proc_:BEGIN
IF( new.wid > 0 AND new.´status´ = 1 AND new.branchid > 0 AND new.istransfer = 0) THEN
CALL ´process_productbranchinventory´(
new.productid, new.branchid, new.changedquantity , new.´datecreated´,9,new.wid);
end if;
END $$
DROP TRIGGER IF EXISTS before_update_productinventoryadjust$$
CREATE TRIGGER ´before_update_productinventoryadjust´ BEFORE UPDATE ON ´productinventoryadjust´ FOR EACH ROW
proc_:BEGIN
IF( new.wid > 0 AND old.´status´=1 AND new.branchid > 0 AND new.istransfer = 0) THEN
CALL ´process_productbranchinventory´(
old.productid, old.branchid, old.changedquantity*(-1), old.´datecreated´,9,old.wid);
end if;
IF( new.wid > 0 AND new.´status´ = 1 AND new.branchid > 0 AND new.istransfer = 0) THEN
CALL ´process_productbranchinventory´(
new.productid, new.branchid, new.changedquantity , new.´datecreated´,9,new.wid);
end if;
END $$
DROP TRIGGER IF EXISTS before_delete_productinventoryadjust$$
CREATE TRIGGER ´before_delete_productinventoryadjust´ BEFORE DELETE ON ´productinventoryadjust´ FOR EACH ROW
proc_:BEGIN
IF( old.wid > 0 AND old.´status´ = 1 AND old.branchid > 0 AND old.istransfer = 0) THEN
CALL ´process_productbranchinventory´(
old.productid, old.branchid, old.changedquantity*(-1), old.´datecreated´,9,old.wid);
end if;
END $$
delimiter $$
drop procedure ´process_sales_fncs´ $$
CREATE PROCEDURE ´process_sales_fncs´(
in ´productid_d´ BIGINT(20),
in ´qty_d´ double,
in ´addbackqty_d´ double,
in ´add_minus´ integer,
in ´headid_d´ BIGINT(20)
)
proc_: begin
SELECT COUNT(*), ´show´, ´status´, ´branchid´,´date´
INTO @cnt, @show_d, @status_d, @branchid_d, @date_d
FROM ´saleshead´ WHERE ´wid´ = headid_d;
IF( @show_d = 1 AND @status_d = 1 AND @branchid_d > 0) THEN
IF(qty_d > 0) THEN
call ´process_producttransactionsummary´(@date_d,@branchid_d,3,productid_d,qty_d*add_minus);
END IF;
call ´process_salesreturn´(@date_d,qty_d,addbackqty_d,productid_d,headid_d,add_minus);
END IF;
end $$Author: Robi Navarro
Last update: 2019-01-18 08:30
1. go to the directory where mysql db compare is found using CMD and run this command:
mysqldbcompare --server1=root:121586@'10073-15-POS03' --server2=root:121586@'127.0.0.1' nelsoft:nelsoft --run-all-tests --changes-for=server1 --difftype=differ --skip-data-check --skip-row-count --format=csv --skip-table-optionsAuthor: Robi Navarro
Last update: 2019-01-18 08:46
Download the following:
Install Java Development Kit (JDK)
Before installing Android Studio, install first Java Development Kit(JDK). Ensure to install version 1.8 and above. You can check your JDK version by typing "javac -version" on command line.
Run the installer and follow the instruction.
Include JDK's "bin" directory in the System Variable PATH
a. Add new variable under System variables, value should be the path to JDK's bin

b. Add this to PATH variable in System Variables "%JAVA_HOME%\bin"

Verifying path, in cmd typing "javac" should result something similar to below image:

Run the installer for Android Studio
Check "Android Virtual Device" to install emulator for testing

Select path to install or click Next then Install
Click Finish and Run Android Studio
Update components if necessary
Go to File > Settings > Appearance & Behavior > System Settings > Android SDK, install Android version by checking the checkboxes and click Apply

With the above image, copy the Android SDK Location
Under User variables:

Add the copied path in the Path variable

To verify, type "adb" on cmd and should show something similar below

In Android Studio, under Tools > AVD Manager, click Create Virtual Device

Choose desired device, then Next, click Download on version the device is available for test run, this will download files and might take a long time and then click Finish



Author: Mary Nicole Quirabu
Last update: 2019-09-19 12:18
EPSON TM-U220 Receipt (Simplified Chinese Driver)
EPSON TM-T82 Receipt (South Asian Driver)




Author: Mary Nicole Quirabu
Last update: 2019-10-21 13:16
Author: admin
Last update: 2022-01-10 07:12
Author: Mary Nicole Quirabu
Last update: 2019-12-11 04:08
The table below shows the minimum version of the Manual Sync application, database, and test case specification compatible with the version of this document.
| System Document | Test Case Specification | Manual Sync | Database |
|---|---|---|---|
| 1.0 | 1.0 | 5.0.1.15 | 2.9 |
The Test Case Specifications document can be found on this link.
Autosync v5, also called as ManualSync, is faster and more reliable that its previous version, Autosync v4, where the syncing speed is slower because it is reliant to Hamachi that directly connects and sends files to the database of other servers. In ManualSync, the syncing process is not affected even without the Hamachi.
Users can perform the syncing and database backup even at the idlest time of the day, so this will not affect the traffic of system usage. In this version, users can now select the folder or drive they want the backup database to be stored.

The Http File Server receives files from one server and then sends those files to another server through the Manual Sync software. The Http File Server provides the size of the files to be downloaded when requested by servers through the Manual Sync.
In the server where the HTTP File Server is hosted, there is a folder 'file_server_production' where the files of all clients are stored. The HTTP File Server creates a directory hierarchy which separates each client network and their files using the branch's client network id.
Inside the file_server_production is the ‘downloaded’ and ‘uploaded’ folders. These folders contain the client network id folders where each of them consists of ‘to branchid’ folders. Then, the ‘to branchid’ folders contain the ‘from branchid’ folders that consist of folders of every table downloaded/uploaded.
The structure of directory hierarchy is shown below:

One of the issues encountered with Http File Server is full storage. Folders already downloaded from the server are deleted to have more storage space for files since they are only necessary for back tracking purposes incase issues are encountered.
Below are the dependencies needed for the latest version of Manual Sync to work properly:
The following are the safest minimum hardware requirements for Manual Sync:
This section shows how to setup the Manual Sync application before using it.

NOTES:
This section shows the settings of Manual Sync in the xml file. Each setting is discussed, and the values are specified that are needed for it to work.
Figure 1: A sample screenshot of the Settings xml file that shows the first few settings.
(Important: The directory that all clients are using is named "file_server_production". NEVER use that directory for testing as it can affect the clients data immediately and it is impossible to track or fix the issues that can occur.)
(Important: The directory that all clients are using is named "file_server_production". NEVER use that directory for testing as it can affect the clients data immediately and it is impossible to track or fix the issues that can occur.)
The buttons on the main user interface of ManualSync can be changed by changing the value of ManualSync Mode in the Settings xml file. If the value is 0, the UI will show you the Generate, Upload, Download, and Patch buttons. If the value is 1, the UI will show the Send and Receive buttons. It is recommended to use Manual Sync Mode = 1 because data can get corrupted when using the Manual Sync Mode = 0.
Below is the UI of Manual Sync if the <ManualSyncMode> is set to 0:
Below is the UI of Manual Sync if <ManualSyncMode> is set to 1:
This part shows the direction of syncing of every table in the database.
Branch to Branch:
| Module | Sync Type |
| Product (product sync mode=1) - | Main to Sub |
| Product (product sync mode=2) - | All |
| Brand - | Main to Sub |
| Department - | Main to Sub |
| Category - | Main to Sub |
| Supplier - | Main to Sub |
| Customer - | All |
| Member - | All |
| Member Rate - | All |
| Member Points - | Sub to Main |
| User - | All |
| Bank Account - | Main to Sub |
| Purchase Order - | All |
| Purchase Receive - | All |
| Payment - | Main to Sub & Sub to Main |
| Purchase Return - | Sub to Main |
| Other Payment - | Sub to Main |
| Damaged Product - | Sub to Main |
| Sales and Returns - | Sub to Main |
| Sales Order - | Sub to Main |
| Counter - | Sub to Main |
| Collection - | Main to Sub & Sub to Main |
| Other Receives - | Sub to Main |
| POS Cash Denomination - | Sub to Main |
| Stock Requests - | All |
| Stock Deliveries - | All |
| Product Inventory Adjustment - | Sub to Main |
| Bank Transactions - | Sub to Main |
| Product Price Adjust - | Main to Sub & Sub to Main |
| Department Price Adjust - | Main to Sub & Sub to Main |
| Product Quantity Promotion - | All |
| POS Promotion - | Sub to Main |
| Product Discount - | All |
| Product Branch Inventory - | All |
| Product Transaction Summary - | Sub to Main |
| Branch - | Main to Sub |
Terminal to Server:
| Module | Sync Type |
| Product - | Main to Sub |
| Brand - | Main to Sub |
| Department - | Main to Sub |
| Category - | Main to Sub |
| Supplier - | Main to Sub |
| Customer - | Main to Sub |
| Member - | Main to Sub |
| Member Rate - | Main to Sub |
| Member Points - | Sub to Main |
| User - | Main to Sub |
| Sales and Returns - | Sub to Main |
| Sales and Returns Posd - | Sub to Main |
| Collection - | Sub to Main |
| Collection Posd - | Sub to Main |
| Product Quantity Promotion - | Main to Sub |
| POS Promotion - | Main to Sub |
| Product Discount - | Main to Sub |
| Discount Type - | Main to Sub & Sub to Main |
| POS Cash Denomination - | Main to Sub & Sub to Main |
| POS Readings - | Sub to Main |
| POS Readings Posd - | Sub to Main |
| POS Receipt Settings (db version < 3.1) - | Main to Sub & Sub to Main |
| Terminal - | Main to Sub & Sub to Main |
| Branch - | Main to Sub |
| Approval Logs (db version >= 3.8) - | Sub to Main |
The diagrams below show the general flow for the whole process of using the ManualSync and its tools.
Diagram 1: Flowchart of ManualSync with Generate/Upload & Download/Patch buttons.
Diagram 2: Flowchart of ManualSync with Send/Receive buttons.
This section shows the detailed flowchart with algorithm of every tool in ManualSync.
If <ManualSyncMode> = 0:

If <ManualSyncMode> = 1:

NOTE: If there are a lot of data to be processed, the software refreshes by batch for every 100,000 of data.
NOTE: If there are a lot of data to be processed, Manual Sync generates data by batch for every 100,000.
ManualSync is a faster and more reliable software especially when it comes to its syncing process. It also allows users to perform syncing and database backup whenever is applicable to them. But even with all the improvements made in this software, it still has its limitations.
You can find the change log of Manual Sync on this link.
Author: Mary Nicole Quirabu
Last update: 2019-10-29 11:35
Author: Mary Nicole Quirabu
Last update: 2022-06-20 17:24
Author: Mary Nicole Quirabu
Last update: 2020-02-12 06:37
Author: Mary Nicole Quirabu
Last update: 2020-02-12 06:38
Author: Mary Nicole Quirabu
Last update: 2020-02-12 06:37
Author: Mary Nicole Quirabu
Last update: 2022-06-20 17:46
|
Author: Mary Nicole Quirabu
Last update: 2022-01-03 10:36
|
supported since v4.4.24.0
limitation: scaling the display more than 100% is not supported
Author: Mary Nicole Quirabu
Last update: 2022-06-16 11:45
Author: Mary Nicole Quirabu
Last update: 2022-06-20 17:47
Author: Mary Nicole Quirabu
Last update: 2022-06-20 17:46
The first step is to register on eAccReg System of BIR on this link for application of accreditation demo. After the successful registration, necessary requirements have to be submitted to be qualified for accreditation demo.
Here is the list of requirements to be submitted for request of demo.
For Documentary Requirements:
You can find some of the documents here.
For Receipts / Invoices:
For Reports / Logs:
The company representative will submit the requirements at BIR National. After submitting the requirements, he/she can now request a schedule for accreditation demo also at BIR National.
The company representatives will first fill up the provider attendance and then, setup the demo equipment and materials. After that, the company profile will be presented along with every type of POS that the representatives will demonstrate to BIR.
Here are the types of transaction that can be asked to demo by BIR:
For Retail POS:
For Fast Food / Fine Dining POS:
Here are some of the comments and questions that can be asked by BIR during demo:
After the demo, the representatives will sign on the attendance that is also in the minutes of meeting.
When the demo was approved by BIR, the following document requirements should be submitted:
When all the requirements are completely submitted, the only thing left to do is to obtain the certificate of accreditation.
This is the guideline to follow, as of February 2020.
Author: Mary Nicole Quirabu
Last update: 2022-06-20 18:31
AS OF 2022-06-21 THIS IS IN BIR'S WEBSITE
DOCUMENTARY REQUIREMENTS
A. For Initial Application
For Stand Alone CAS or POS Machines (not linked to CAS)
1) Accomplished BIR Form 1907 Application for Permit to Use Cash Register Machine/Point of Sale Machine (2002 Enhanced Version)
2) A joint sworn declaration by the applicant and the distributor/dealer or vendor of the machines containing the following:
- Name, address, business name/style of the applicant, TIN of the applicant, kind/line of business and the address where the machine shall be used
- Name, business style, address and TIN of the distributor/dealer or vendor of the machine
- For CRM, brand, model, serial number and type of all its parts, whether electronic or mechanical, whether with resettable or non-resettable accumulating grand total, and whether new or second hand
- For POS machines, brand, model, serial numbers and type of all its parts, whether new or second hand, and software to be used
- Maximum accumulating sales capacity
- Reset Counter number; and,
- Other essential features
3) Photocopy of proof of payment of Registration Fee
4) Photocopy of Certificate of Registration (COR) issued by BIR
5) Photocopy of Certificate of Registration of business style/name issued by DTI (in case of individual) or a copy of SEC Registration (in case of corporation);
6) Sample receipts for a “no sale” transactions identified to the particular issuing machine legibly showing the heading (company logo, business name, trade name, proprietor’s name if applicant is single proprietor, address where the machine is going to be used including branch identification) consecutive receipt numbers and date;
7) Sample receipt showing the reading of the accumulated grand total recorded in the machine, and in case of electronic and POS machines, the reset counter number;
8) For machine with resettable accumulating grand total, all the proprietor’s reset keys and/or copy of the software to be used in the actual operation of the POS machines and customizations made thereto; and
9) Operating Manuals.
CRM/POS Machines linked to CAS
1) Company Profile:
- Photocopy of BIR Certificate of Registration
- Photocopy of Previously Issued Permit, if applicable
- Photocopy of Current Registration Fee Payment
2) Location map of the place of business
3) Inventory of previously approved unused Invoices and receipts, if applicable
4) List of branches that will use CAS, if any
5) Technical Requirements:
- Application Name and Software Used (Development & Database)
- Functions and Features of the application
- System Flow/s
- Process Flow
- Back-up Procedure, Disaster and Recovery Plan
- Sworn Statement and Proof of System Ownership
- List of Reports and Correspondences that can be generated from the system with their description, purpose and sample layout
- Facsimile of System Generated Loose-leaf Books of Accounts and List thereof/Receipts/Invoices
6) Additional Requirements in case of affiliated companies/sister companies, franchisees and branches:
- Photocopy of Previously Issued Permit for mother/sister company or another branch using the same system, if applicable
- Certification from the CSET which previously evaluated the approve system
B. CRM/POS Machines For Repair, Upgrade, Change, Modification, Update Or Removal/Withdawal
Prior to machine repair, upgrade, change, modification or update
a) Written notice to the RDO/LTAD I or II/LTDO that issued the previous permit
After the machine repair, upgrade, change, modification or update
a) New Application Form
b) Joint Sworn Statement executed by the proprietor and the person who made the repair
In case of removal/withdrawal of the machine
a) Written notice to the RDO/LTAD I or II/LTDO that issued the previous permit
PROCEDURES
A. Initial Application
- For Stand Alone Cash Register Machine (CRM) or Point Of Sales (POS) Machine (not linked to CAS)
File duly accomplished BIR Form 1907 Application for Permit to Use Cash Register Machine/Point of Sale Machine, (2002 Enhanced Version) with the RDO within whose jurisdiction the business establishment where the machine will be used is located.
- For Cash Register Machine (CRM) /Point of Sales Machine (POS) Machines linked to Computerized Accounting System (CAS)
File duly accomplished BIR Form 1907 Application for Permit to Use Cash Register Machine/Point of Sale Machine, (2002 Enhanced Version) with the RDO/LTAD I or II/LTDO within whose jurisdiction the business establishment where the machine will be used or located RDO/LTAD I or II/LTDO having jurisdiction over the Head Office (HO) except for the following cases:
- In the case the branch adopts CAS ahead of the HO, the application shall be filed by the Branch with the RDO having jurisdiction over the Branch with a certification that the HO does not use CAS. In the event that the HO later adopts the same CAS and the branch with the previously issued permit shall be linked to it, the permit to be issued to the HO shall include a new permit for the said Branch, which shall supersede the previously issued permit.
- In case the branch adopts a different CAS from that of its HO, it shall apply for permit to adopt CAS at the BIR office having jurisdiction over the Branch.
B. Repair, Upgrade, Change, Modification, Update, Removal/Withdrawal
a) Repair, upgrade, change, modification or update of the machine/s
- Prior to repair, upgrade, change, modification or update
Taxpayer files written notice to the RDO/LTAD I or II/LTDO that issued the previous permit
- After the repair, upgrade, change, modification or update
Taxpayer shall submit new BIR Form 1907 together with the required documents to the RDO/LTAD I or II/LTDO that issued the previous permit.
b) Removal/withdrawal of the machine/s
- Taxpayer files written notice to the RDO/LTAD I or II/LTDO that issued the previous permit
DEADLINES
Before using Cash Register Machine (CRM) and/or Point of Sales Machine (POS)
RELATED REVENUE ISSUANCES
RR No. 10-99 and RMO No. 29-2002
CODAL REFERENCE
Sec. 237 of the National Internal Revenue Code
FREQUENTLY ASKED QUESTIONS
1) What is Point-Of-Sale (POS) Terminal?
A point-of-sale (POS) terminal is a computerized replacement for a cash register. Much more complex than the cash registers of even just a few years ago, the POS system can include the ability to record and track customer orders, process credit and debit cards, connect to other systems in a network, and manage inventory. Generally, a POS terminal has as its core a personal computer, which is provided with application-specific programs and I/O devices for the particular environment in which it will serve. A POS system for a restaurant, for example, is likely to have all menu items stored in a database that can be queried for information in a number of ways. POS terminals are used in most industries that have a point of sale such as a service desk, including restaurants, lodging, entertainment, and museums.
Increasingly, POS terminals are also Web-enabled, which makes remote training, and operation possible, as well as inventory tracking across geographically dispersed locations.
2) What is Cash Register Machine (CRM)?
Cash Register Machine uses a firmware, which is installed on a chip called electronic programmable Read only Memory (EPROM). In electronic engineering, the term firmware is interpreted as a program which is burned on a non-volatile memory, and which is used for the organization of an exactly defined field of application. A machine-near program code ensures shortest execution times and highest operation- and data security. Compared with traditional PC-systems, the hardware of firmware-controlled machines is usually specially made, what enables to take also ergonomic requirements into consideration.
3) What is CRM/POS Machines Linked to CAS?
Cash Register Machines/Point of Sale Machines that are electronically connected to a CAS or connected to a CAS through a central server via network.
4) In applying for permit to use CRM/POS machines linked to CAS, is it part of the procedure that it should pass the Case Monitoring System (CMS) of the Bureau?
For monitoring purposes, LTAD I and II, LTDOs and computerized RDOs shall create a case for the CRM/POS Machines in the CMS and assign the same to a case officer prior to the preparation and issuance of the corresponding stickers. The corresponding template for CRM/POS shall likewise be filled out by the case officer assigned. (RMO 29-2002)
5) Is automatic resetting of the range of serial numbers on POS machines allowed?
As a general rule, automatic resetting of serial numbers on POS machines is not allowed.
6) What BIR issuance/guidelines shall be applied in processing application for use of CRM/POS machines not linked to taxpayer’s CAS? Is it RMO No. 29-2002 or RR No. 10-99?
Application for use of stand-alone (not linked to CAS) POS Machine/CRM shall be processed under the provisions of RR No. 10-99 or any later regulations that may be issued amending RR No. 10-99. (RMO 29-2002)
7) What does a pool of CRM/POS machines mean?
These are CRM/POS machines reserved for use during peak season by the taxpayer and which shall be registered under the Head Office. These machines shall only be allowed to be transported and be used in rove around the branches of the taxpayer upon written approval from BIR concerned office having jurisdiction over the Head Office on the corresponding CRM/POS machines stating therein the duration of use and the branch/place where said machines shall be used. (RMO 29-2002)
8) Will the taxpayers be allowed to have or maintain a pool of Cash Register Machines (CRM)/Point of Sale (POS) machines linked to CAS?
Yes. Taxpayers that opt to maintain a pool of CRM/POS Machines in their business operations during peak season (stand-by/roving machines) shall identify such in their applications. These machines shall be treated as Head Office machines and shall be issued permits by LTAD I or II, LTDO or RDO having jurisdiction over the Head Office. Only CRM/POS machines belonging to the pool shall be allowed to be transported for use in the branches or to any place of business of the taxpayer.
Transfer to the taxpayer’s branch/es of CRM/POS machines belonging to the pool shall be subject to the approval of LTAD I or II, LTDO or RDO having jurisdiction over the Head Office, which shall then inform the branch/es’ RDOs where the machines shall be used. (RMO 29-2002)
9) Is the roving of stand -alone POS machines allowed?
Roving of stand-alone CRM/POS machines is not allowed. Only POS machines linked to CAS belonging to the pool may be transferred to the taxpayer’s branch/es or other place of business. (RMO 29-2002)
10) How do we monitor pool of CRM/POS machines?
The taxpayer shall give prior notice to the BIR that the CRM/POS machines shall be transferred from Head Office to its branch. (RMO 29-2002)
11) How can we identify machines belonging to the pool of CRM/POS machines?
The pool of CRM/POS machines is registered under the Head Office. To properly identify the CRM/POS machines belonging to the pool, the issuing BIR office shall indicate in the Permit to Use Cash Register Machine (CRM) or Point of Sale (POS) Machine (Annex “G” of RMO 29-2002) after the box for Head Office the word “Pool” in parenthesis. [e.g. Head Office (Pool)].
12) Who shall issue stickers for CRM/POS machines linked to CAS?
Stickers for CRM/POS machines linked to CAS shall be issued by the following:
• For machines to be used by the branch/es
By the BIR office having jurisdiction over the branch/es upon presentation by the taxpayer and submission of a copy of the Branch Permit issued by the BIR office having jurisdiction over the Head Office.
• For machines to be used by the Head Office and those belonging to the pool
By the BIR office having jurisdiction over the Head Office. (RMO 29-2002)
13) How can the CRM/POS Machines stickers issued under RMO No. 29-2002 and RR No. 10-99 be distinguished?
A template for the CRM/POS machines sticker was provided in RMO No. 29-2002. This shall serve as a format that shall distinguish the stickers issued under RMO No. 29-2002 from that issued under RR No. 10-99.
14) Is the manual cash register machine sales book still to be maintained in case the taxpayer adopts CAS?
Taxpayer with approved CAS capable of generating reports such as but not limited to daily sales, accumulated sales, etc. need not be required to maintain manual Cash Register Machine Sales Book provided that all information required in the manual CRM Sales Book are reflected in the computerized reports.
However, these computerized reports shall be made available during post system evaluation of CAS, or duly authorized tax audit of taxpayer’s records. (RMO 29-2002)
15) For Stand Alone POS Machine that can generate a detailed Cash Register/POS Machine Sales Report, would the taxpayer still be required to maintain a Cash Register Sales Book?
Taxpayer with stand alone POS Machine not linked to CAS is still required to maintain a Cash Register Sales Book except when said taxpayer applies for a permit to use a Component of CAS on Sales, provisions under RMO 29-2002 shall be adhered to.
16) Under what issuance applications for permit to use vending machines shall be processed?
Applications for permit to use Vending Machines shall be processed following the provisions of RR No. 10-99.
Author: Mary Nicole Quirabu
Last update: 2022-06-30 07:45
SUBJECT: Rules and regulations on accreditation, registration and use of cash register machines (CRM), point-of-sale (POS) machines and/or business machines generating receipts/invoices
Author: Mary Nicole Quirabu
Last update: 2022-06-20 17:52
Subject: The Revised Consolidated Schedule of Compromise Penalties for Violations of the National Internal Revenue Code
Author: Mary Nicole Quirabu
Last update: 2022-06-20 18:22
TO/ FOR : ALL EMPLOYEES
FROM : The Management
SUBJECT : Time Records, Official Work Schedules & Related Concerns
DATE : 01 December 2014
It is the company’s objective to standardize and ensure that the time records of all employees are accurate at all times. More than a legal requirement, keeping of said records is necessary in the computation of hours and the equitable compensations due to every person employed with the company.
Not to mention the facts that our Benefits on VL/ SL With Pay, Offsetting, Overtime and Employee Recognition Program as well as Policy on Official Business/ Errand are already in place.
Accordingly, it is expected that all employees have to be prompt, present and working at the start of the respective official work schedule as follows and designated work area to ascertain smooth flow of work at all times:
| Flexi[ble] time (Must complete eight [8] hours of work excluding the one [1] hour meal break.) |
Managers Developers Others on a case to case basis with due approval |
| 9:00 a.m. to 6:00 p.m. | Other employees/ personnel |
Henceforth, all employees are required to do/ accomplish the following as agreed during the Department Head’s meetings and per latest directive of the management, effective immediately:
Let it be reiterated that change of work schedule is aimed at meeting work requirements than personal conveniences. Request for change of work schedule must be put into writing and shall be dealt on a case to case basis. Personnel hence with work schedules outside the above based on personal conveniences and/ or preferences have to submit their written appeal and justifications to HR Department on/ or before 11 December 2014 addressed to the Office of the President, for review and approval of the management. Otherwise, they shall be automatically revoked.
All Section/ Department Heads shall be responsible to help enforce and maintain discipline as well as enjoined to be good mentors and/ or role-models among subordinates.
These supersede any existing guidelines, practices and/ or policies inconsistent thereto. Violators shall be subjected to disciplinary actions ranging from written warning to suspensions/ termination whichever is applicable.
Author: erika
Last update: 2023-06-08 06:21
To : ALL CONCERNED
FROM : HR Department
SUBJECT: Policy on Absences and Leave Availment
DATE : 22 September 2014
1. Every regular employee who has been hired on or before 01 October 2013 shall be entitled to Leave of Absence in a year as follows:
Regular employees however hired after 01 October 2013 shall be entitled to the above Leave of Absence with pay in a year but on a pro-rated basis as follows:
2. Further, a regular employee may only earn and accrue a maximum of .83 VL and .83 SL in a month as follows which he/ she may only avail/ apply accordingly:
3. Absence is the status of being physically away from working places/ station and/ or company premises whether whole-day, half-day (4 hours) or undertime (starting 2 hours before off-duty).
Unnecessary and unauthorized absences must be avoided. If deemed necessary, employees must comply “ON TIME” with our existing guidelines on leave of absences whether with pay or without pay.
4. Any unexcused/ unauthorized absences shall be considered as absence without official leave (AWOL). They will not be allowed to be charged against leave credits with pay and subject to salary deductions on the immediate pay/ payroll period.
It will be considered as an abandonment of work if the absences without official leave (AWOL) are continuous for at least five (5) working days.
5. In addition to loss of pay for the duration of such absence, the erring personnel shall be meted with disciplinary/ corrective actions below:
5.1. Anticipated Absences
Prior approval of the Superior concerned must be secured in advance on a duly accomplished leave of absence form.
Filing of leave notification/ availment to HR Department should be according to the schedule below irrespective of the circumstances:
1 to 2 days : 2 working days in advance
3 days & above : 5 working days in advance
5.2. Emergency Absences (Those caused by serious illness, death of a family member, calamities directly affecting the personnel and compelling reasons subject to the Immediate Superior’s approval)
The Human Resource & Administration Office together with the Immediate Superior must be informed either through the telephone, telegram or intermediary not later than two (2) hours before the start of the personnel’s work schedule on the day of his/ her absence.
Upon return to work or first working day, the leave of absence form must be completely accomplished, signed by the Immediate Superior and received by the HR Department for the absence to be considered approved and filed.
Absences due to illness for two (2) days or more shall be subject to house visits and shall require submission of medical certificate.
5.3. Extensions (Absences beyond the day/s approved or reported to be emergency but incurred due to compelling reasons.)
The Human Resource & Administration Office together with the Immediate Superior must similarly be informed either through the telephone, telegram or intermediary not later than two (2) hours before the start of the personnel’s work schedule on the day of his/ her extended absence.
The leave of absence form more so must be completely accomplished, signed by the aforementioned authorities for the absence to be considered approved and filed, upon return to work.
6. This policy and the use of the attached revised Leave Form shall take effect on 01 October 2014.
Author: erika
Last update: 2023-06-08 07:18
TO/FOR : ALL EMPLOYEES
FROM : HR Department
DATE : 08 September 2014
I. OBJECTIVE
It is the policy of the company to require its personnel to follow/ wear the dress code it prescribes to ensure that all are in proper and clean uniform while on duty as well as project a positive company image and identity.
II. COVERAGE
It is applicable to all personnel irrespective of tenure of office and employment status.
III. IMPLEMENTING GUIDELINES
A. COMPANY DRESS CODE
1. The prescribed uniform/ dress code shall be according to the guidelines as follows, effective 18 September 2014, Thursday:
Personnel on official business (OB) and/ or special events outside the company premises inclusive of Sales Executives may wear at least a semi-formal or formal attire whichever is appropriate.
Whereas other personnel on field works (Technical Team, Driver, Custodian among others) must wear the company’s official polo shirt.
While female personnel must be modest in their choice of clothes. They should not wear dresses which are considered loud, revealing and/ or inappropriate.
Further, at least a semi-formal attire must be worn during intermittent bad weather conditions which fall on Thursdays.
2. Prescribed uniform/ dress code should be worn at all times while on duty.
3. Every personnel is expected to maintain a neat and well pressed company polo shirt uniform and wear them with pride at all times.
B. IDENTIFICATION CARDS (ID’s)
1. ID’s are standard parts of the company prescribed dress code. Hence, all personnel with issued ID’s must also wear them conspicuously while on duty.
2. The amount of One Hundred Fifty Pesos (Php150.00) shall be charged for each replacement of lost or damaged ID’s duly substantiated by notarized affidavit of loss or damage.
3. ID’s have to be returned to HR Department upon separation from the company as one of the prerequisites for the issuance of clearance.
Non-wearing of prescribed dress code inclusive of company ID’s during working hours shall constitute irregularity and will have corresponding disciplinary actions from verbal/ written warning to suspension.
All immediate superiors are enjoined to help ensure that the foregoing are consistently and impartially implemented among their respective subordinates.
The management may amend or revise the above policy and guidelines or any part thereof at any time it may deem necessary.
Author: erika
Last update: 2023-06-08 07:53
FOR : PRESIDENT
FROM : HR Department
DATE : 09 September 2014
I. OBJECTIVE
It is the policy of the company to recognize its personnel in their exemplary performance and deportment on the job. Apart from recognition per se, it is aimed at morale boosting, increased rapport among personnel, promote goodwill as well as bring about peace and order in a constructive/ positive approach.
II. COVERAGE
The program is applicable to all qualified personnel who are employed with the company.
III. IMPLEMENTING GUIDELINES
A. EARLY BIRD: Effective 26 September 2014
B. PANTAC (Perfect Attendance, No Tardiness & Administrative Case) INCENTIVE PROGRAM: 26 September 2014
The company requires its personnel to be prompt, present, working at the start of their work schedule and designated work area as well as disciplined at all times. It is to ascertain smooth flow of work, commitment, excellence, professionalism and discipline among its ranks.
C. BEST EMPLOYEE OF THE QUARTER (To be chosen from each and every unit/ section/ department): Effective September 2014
D. MODEL EMPLOYEE OF THE YEAR (To be chosen from all the recipients of Best Employee per unit/ section/ department during the): Effective November 2014 to November 2015
E. HEROIC ACT COMMENDATION: Effective immediately
F. BIRTHDAY CELEBRATORS OF THE MONTH: October 2014
G. UPGRADING PROGRAM: Effective Immediately
H. RECREATIONAL ACTIVITIES: Effective October 2014
The management reserves the right to amend or revise any part thereof at anytime it may deem necessary to adjust to the ever changing circumstances and needs of the company.
Author: erika
Last update: 2023-06-08 09:00
TO / FOR : ALL CONCERNED
FROM : HR Department
SUBJECT : POLICY/ GUIDELINES ON FORCE MAJEURE & OTHER CONTINGENCIES
DATE : 18 October 2014
It is the company’s standing practice to take prompt and necessary action to ensure that practical and reasonable work arrangements are in place whenever force majeure or contingencies especially weather disturbances occur.
Force majeure means “a cause, event and/ or circumstance that is NOT reasonably foreseeable/ caused by/ under the control of neither the company nor its employees thereby the effects thereof and/ or personnel’s failure to perform his/ her obligations cannot be attributed to any of the party”.
Below are examples of force majeure among others:
In assertion however of our goal which ensures that all our personnel will be safe from hazards, the following policy and guidelines shall take effect immediately once there is no declaration from the government:
The declaration of the President/ CEO and/ or Vice-President shall be cascaded to or verified by the Executive Secretary (and/ or HR Department) who shall relay the same to all Department Heads to in turn inform their respective subordinates.
Forced leave of absence shall be charged to unused leave credits (VL first then SL) for those who are entitled. More so, it must be filed whether with pay or without pay in order not to be considered AWOL during the day.
In the event wherein works are only performed less than eight (8) hours for whatever justifiable reasons, the special incentive shall be treated equitably or on a pro-rated basis.
Whereas tardiness shall be excused in terms of deductions and disciplining during the days with force majeure, overtime shall only be allowed and eligible for due compensation per standing policy and practice in cases where operational expediency requires and/ or with prior approval of the Department Head concerned.
Further, when there is a force majeure immediately preceding the holiday, it will have no bearing and qualified employees shall be entitled to holiday pay.
This policy shall take immediately and supersede practices inconsistent thereto.
Author: erika
Last update: 2023-06-08 11:25
TO/ FOR : ALL CONCERNED/ INTERESTED
FROM : HR Department
SUBJECT : FREE COMPUTERIZED EYE EXAMINATION
DATE : 10 December 2014
OPTIQUE CITY MANILA shall render optometric care and services on 12 December 2014, Friday at 10:00 a.m. – onwards within the premises of the company (Game Room and/ or Conference Room).
The approved optometric care and services include the following:
1. Free computerized and manual eye examination/ refraction/ consultation.
2. Free repair services on applicable optical frames and parts.
3. Optical items for reasonable prices.
4. Special promo of 20% to 30% discount for cash purchase.
5. Buy 1 take 1 on colored contact lenses.
6. Three (3) months warranty for authentic frames, lifetime warranty for adjustments and service warranty for nose pads and screws.
5. Purchase of eye glasses on installment basis payable in 2 to 6 consecutive equal installments by salary deductions.
The activity shall be done three (3) at a time only such that all objectives will be realized without disruptions of the respective individual/ departmental deadlines and/ or operations.
Please make yourself available and come on time should you wish to avail of said privileges.
Author: erika
Last update: 2023-06-09 04:04
TO : ALL CONCERNED
FROM : HR Department
DATE : 15 March 2014
Overtime work refers to the works actually done in excess of performed normal working hours i.e. eight (8) hours a day for which additional compensation is paid.
All rank & file and supervisory employees shall be eligible to overtime pay for approved work done at least one (1) hour beyond the eight hours a day of services rendered provided that he/ she completed the regular work hours of 48 hours a week, effective 26 September 2014.
Employees hence who committed at least an hour of tardiness during the day and/ or failed to render 48 hours of work during the applicable week shall not be allowed to avail of overtime pay. It shall be treated as an extension which shall be paid with a regular rate only.
When extremely necessary to render overtime work, approval of the Section/ Department Head concerned must be secured on a duly accomplished Overtime Form at least one (1) day in advance or the next working day if emergency.
Employees without exception may be obliged to render overtime during emergency situations and other factors such as:
a. Lack of manpower
b. Increased work loads
c. Need to render work which cannot be performed during normal working hours
d. Other circumstances analogous to the above
While employees with prior agreement to render overtime shall be subject to disciplinary action if they fail/ refuse to do so without valid reason, those who shall falsify or tamper the Overtime Form shall be subject to disciplinary actions.
Attached is the revised Overtime Form.
Author: erika
Last update: 2023-06-09 04:07
TO : DEPARTMENT HEADS & ALL REGULAR EMPLOYEES
FROM : HR Department
Subject : Health Care Benefit Coverage Survey
DATE : 10 November 2014
Our contract with our Health Care Benefit provider, MEDICard Philippines, Inc. is supposed to commence on 15 November 2014, Saturday. Its representatives will conduct a thorough orientation in two (2) batches on 20 November 2014, Thursday at 10:00 a.m. to 11:45 a.m. (1st batch) and 1:30 p.m. to 3:30 p.m. (2nd batch).
The company’s health care benefit shall be an OPTION ll (without AHMC, MMC, SLMC-QC & Global, TMC & CSMC), SEMI-PRIVATE PROGRAM for all its principal members irrespective of rank or position/ designation as follows:
Further, principal members may enroll their dependents under the company account (as an added benefit) but have to pay the corresponding premium by way of salary deductions. The company will facilitate the application for membership of employees’ dependents and will initially shoulder the full payment to MEDICard with related details hereunder:
However, principal members may avail of OPTION ll’s higher plans and/ or OPTION l’s various Rooms & Boards but have to pay the difference with details below:
OPTION ll: Without AHMC, MMC, SLMC-QC & Global, TMC & CSMC
OPTION l: With MMC, SLMC-QC, TMC, CSMC but without SLMC-Global
Mindful of these, your assistance is hereby solicited in determining among you and your subordinates who shall enroll with MEDICard to avail of its benefits by filling up the spaces provided for. Likewise, to attend any of the above schedules of orientation. Membership eligibility must follow a hierarchy:
With one’s conformity and considerations of the greater majority on account of possible premium (and other features) adjustment due to change/ decrease in number of members, it will be considered irrevocable and all concerned shall be thereby officially included in the coverage.
Make the survey complete and return the accomplished forms on or before 12 November 2014, Wednesday, 3:00 p.m.
Whereas you may refer to HR Department for the other details of our Health Care Benefit Program, attached is the Survey Form for your utilization.
Author: erika
Last update: 2023-06-09 04:30
l. DESCRIPTION
The disciplinary actions provided in this manual are merely frame of reference. Although they are not absolute rules to be applied, they are not to be imposed arbitrarily.
The HRAd, Hearing Panel and the management must exercise their judgment with prudence in imposing said disciplinary actions. It shall likewise be their duty to counsel the erring employee to help bring about reformed performance and deportment on the job.
In cases however of grave offenses, the erring employee may be given a last chance or be discharged upon observance of due process and fair play. Further, the company may institute the necessary and appropriate civil and/ or criminal case(s) against the erring employee provided warranted by the circumstances.
ll. COVERAGE
This manual shall be applicable to all employees and personnel who take part and/ or have the authority to conduct employee discipline proceedings, decisions and/ or resolutions relative to each and every irregularity committed.
It shall be applied impartially to all employees of the company. All employees are expected to understand and abide its provisions to prevent commission of irregularities and achieve harmony, productivity and efficiency. Ignorance to the provisions of this manual shall not excuse any employee from non-compliance.
lll. POLICY, GUDELINES & PROCEDURES
If positive, it shall reduce the received Incident Report or Initiatory Memo as well as its knowledge of the irregularity based on its record or complaint received into a NOTICE TO EXPLAIN/ REPLY.
HRAD thru said notice shall notify the alleged erring employee to submit a written explanation within five (5) days from receipt thereof.
The INVESTIGATION-EVALUATION COMMITTEE shall conduct investigation and/ or evaluation and submit its findings and recommendation to the HEARING PANEL based on the standing provisions per Company Manual/ Code of Discipline.
Investigation shall be conducted within a timeframe to include investigative leads, gathered related data and established facts based on evidences such as photos, admissions, written testimony of witnesses, etc.
The Investigation Committee shall be composed of the Immediate Superior of the erring employee, HRAd Officer/ Manager and at least two (2) chosen Department Heads/ employees depending on the nature of the irregularity. For money matters for example, the Accounting Head and the VP for Customer Relations & QA shall be involved in the investigation.
The HEARING PANEL shall conduct a proceeding wherein the alleged erring employee’s explanations/ defenses on the matter at issues shall be heard especially in cases of grave offenses, if necessary and/ or if no admission has been secured by the INVESTIGATION-EVALUATION COMMITTEE.
Subsequently, the HEARING PANEL shall submit its decision to the Office of the President/ Vice-Presidents for conformity and/ or finality.
To reiterate, all charges/ offenses for termination shall be heard by the Hearing Panel irrespective of the circumstances which shall be presided in close coordination with a lawyer.
The HEARING PANEL shall consider the following in rendering its decision:
The Hearing Panel shall be composed of the Department Heads (except the Immediate Superior of the erring employee) which shall convene when a quorum is met.
5. With clearance from the President or VP’s, HRAd shall serve the decision/ resolution, monitor its imposition and ascertain the following:
6. An APPEAL in writing may be made by the offender submitted to HRAd to in turn forward to the Office of the President within five (5) working days from receipt of the Notice of Decision/ Resolution. The formal appeal must include the reasons and bases for disputing the evidences and the decisions. Otherwise, the decision shall be deemed final and executory.
lV. IMPORTANT GUIDELINES
V. DISCIPLINARY ACTIONS (PREVENTIVE/ CORRECTIVE SANCTION-PENALTY)
| GRADATION OF OFFENSE | DISCIPLINARY ACTION |
| 1 | Verbal warning & reprimand |
| 2 | Written warning & reprimand |
| 3 | Suspension for 1 – 2 days |
| 4 | Suspension for 3 – 4 days |
| 5 | Suspension for 5 – 6 days |
| 6 | Termination/ Dismissal |
Vl. CATEGORIES OF OFFENSES, GRADATION & APPLICABLE DISCIPLINARY ACTIONS
| GRAVITY | 1ST | 2ND | 3RD | 4TH | 5TH | 6TH |
| NON GRAVE | ||||||
| Category A = Minor | 1 | 2 | 3 | 4 | 5 | 6 |
| Category B = Major | 2 | 3 | 4 | 5 | 6 | N/A |
| Category C = Serious | 3 | 4 | 5 | 6 | N/A | N/A |
| GRAVE | ||||||
| GRAVE | 5/6 | 6 | N/A | N/A | N/A | N/A |
|
NON-GRAVE |
A = MINOR 6 Strikes/ Measures (to be reset Annually)
|
GRADATION OF OFFENSE |
DISCIPLINARY ACTION |
|
1st |
Verbal warning & reprimand |
|
2nd |
Written warning & reprimand |
|
3rd |
Suspension for 1 – 2 days |
|
4th |
Suspension for 3 – 4 days |
|
5th |
Suspension for 5 – 6 days |
|
6th |
Termination/ Dismissal |
B = MAJOR: 5 Strikes/ Measures
|
GRADATION OF OFFENSE |
DISCIPLINARY ACTION |
|
1st |
Written warning & reprimand |
|
2nd |
Suspension for 1 – 2 days |
|
3rd |
Suspension for 3 – 4 days |
|
4th |
Suspension for 5 – 6 days |
|
5th |
Termination/ Dismissal |
C = SERIOUS: 4 Strikes/ Measures
|
GRADATION OF OFFENSE |
DISCIPLINARY ACTION |
|
1st |
Suspension for 1 – 2 days |
|
2nd |
Suspension for 3 – 4 days |
|
3rd |
Suspension for 5 – 6 days |
|
4th |
Termination/ Dismissal |
|
GRAVE: 1 or 2 Strikes/ Measures |
|
GRADATION OF OFFENSE |
DISCIPLINARY ACTION |
|
1st |
Suspension for 5 – 6 days/ |
|
Termination/ Dismissal |
|
|
2nd |
Termination/ Dismissal |
Vll. SPECIFIC IRREGULARITIES/ CHARGES/ OFFENSES
Non-grave irregularities are categorized into Category A for Minor, Category B for Major and Category C for Serious.
However, the category of the specific offenses may vary depending on the presence of mitigating or aggravating circumstance such that a minor irregularity may be treated as a major offense if an aggravating circumstance is found by the Investigation Committee and Hearing Panel. Likewise, a major irregularity may be construed as a minor offense if a mitigating circumstance is found in the process. The same principle shall apply to serious irregularities.
To stress, selected irregularities which are treated as a minor offense only may be reset annually per top management’s approval.
NON-GRAVE
CATEGORY A:
CATEGORY B:
CATEGORY C:
GRAVE
Author: erika
Last update: 2023-06-09 05:02
MEMORANDUM
Date : 20 February 20, 2018
To : All Employees
From : The Management
Re : Sports and Recreational Policy
I. PURPOSE
Physically active lifestyle is beneficial to both the organization and the employees and includes reduced incidence of disease, obesity and a variety of physiological and other benefits. It contributes to the well-being of the whole organization. Because of these, the organization is committed to the active and healthy lifestyle and gives greater importance to the health and well-being of its members.
II. SCOPE
This policy guides all organizational sports and recreational activities. It is aligned with the National goal of achieving healthy living. It provides a mechanism for engaging the sporting activity in the organizational level. It also sets out the roles and responsibilities of the organization and its members.
III. SPORTS AND RECREATION COMMITTEE
The organization shall appoint Sports and Recreational Committee as the representative of Nelsoft Systems, Inc., who shall conduct their operations within the guidelines set forth hereunder:
The Sports and Recreation Committee shall be composed of five (5) members, two (2) of which are members of the Management and the remaining three (3) from the employees.
Is responsible for ensuring that all sports and recreation activities are regulated by the same.
Shall be responsible for the cleaning of sport facility or facilitating such cleaning.
Shall provide or facilitate the provision of consumables such as drinking water, tools, balls, nets, rackets, and other tools to carry out the activity.
Is required to make the facility accessible to the participants. The Sports and Recreation Committee shall coordinate the needs of the activities.
Shall implement and popularize this policy.
Shall list the priority sports and recreational activities based on the results of the needs assessment.
To communicate sports and recreation issues to staff;
To advise on issues of sport, recreation and this policy;
To determine the practice sessions and games or competitions;
To arrange and coordinate sports and recreation activities;
Ensure safekeeping of sports kits, recreational uniforms and other related equipment;
Ensure coordination and procure licenses with national government and local government units and other government departments and non- governmental organizations;
Ensure that all sport and recreation activities are governed by the Code of Employee Discipline;
Ensure the establishment of teams who represents employees across all the organization; and
Deliver reports to the Management Team: Human Resources and other relevant departments before and after each sports or recreational event.
The meetings of the Sports and Recreation Committee must meet only during free time and must never hamper the office jobs and performance in the office.
The SRC shall meet quarterly and when there is a need.
IV. PARTNERSHIP
For the purpose of implementing this policy, the Sports and Recreation Committee, in consultation with the management committee, may enter into a partnership with a third-party organization who will facilitate certain aspects of sports and recreation activities. For this purpose, Tthe participation of the third-party organization is only limited to officiating activities during actual games and no other.
The members of any team may invite third-party players to be members of their own teams. However, this is subject to the confirmation of the Sports and Recreation Committee and as long as this would not destroy the essence of the activity.
For any issues that may arise in the holding of such events, the Sports and Recreation Committee’s decision is final and controlling. This partnership is only executed and treated valid as long as beneficial to the Nelsoft Systems, Inc.
V. HUMAN RESOURCES CONSIDERATIONS
The attendance of employees to sports and recreational activities shall not be permitted during working hours, except if the activity is expressly sanctioned by the organization.
In official events, where the participants need practice sessions in preparation for official competition, the committee should seek permission not later than 10 working days from the Human Resources and Management Team, who may grant permission for the participants to leave their place of work early.
The Managers/Section heads must however ensure that service delivery is not compromised as a result of the early release of staff. Work must be prioritized.
The Code of Employee Discipline shall apply before, during and after sports and recreational events.
VI. SPORTS AND RECREATION ACTIVITIES
1. SPORTS ALLOWED: Basketball, Volleyball, Badminton, Soccer, Tennis, Table Tennis, Chess, Darts, Bowling and other sports activities that may be allowed by the organization.
2. RECREATIONAL ACTIVITIES: Choral and Traditional music, yoga other activities that may be allowed by the organization.
3. All sports and recreation activities involving the employees which will directly identify, directly and indirectly, the organization must be expressly authorized by the Sports and Recreation Committee. This holds true whether the activity was done within or outside company premises.
VII. INJURIES AND DAMAGES
Although the organization supports sport and recreational activities, employees must remember that participation in these activities is purely voluntary, whether the activity is official or informally agreed by the parties. Games held by the employees expressly or impliedly sanctioned by the Sports and Recreation Committee are pure responsibilities of the employee and shall in no way be under the account of the organization.
Regarding injuries or other unwanted scenarios transpiring or sustained during participation in sports and recreational activities, the employees understand and concede that they discharge, release and waive to the organization and hold the same free from any liability or damage.
Any leave which has to be applied due to a sport injury shall be deemed to be sick leave and if no sick leave credit is available, it shall be charged to leave without pay.
The Organization will not be held liable for any damages linked to sports/recreation participation; this includes damages that may arise from travelling, accommodation and participation in the actual sporting or recreational activities.
VIII. MEMBERSHIP
Employees shall be allowed to participate in these sanctioned sporting / recreational activities.
X. ROLES AND RESPONSIBILITIES
The Responsibilities of the Employee
The professional image of the organization is portrayed and maintained through acceptable conduct of its members during sporting or recreational activities. Employees participating in the games are
expected to be champions of sportsmanship and team camaraderie. In this regard, the organization expects that these activities will promote unity among all members of the organization.
Employees are expected to prioritize their work based on their assigned workloads, which will be monitored by supervisors at all times.
Employees should request permission from their supervisors all the time before leaving their workstations for sports and recreational activities.
Employees should respect the decision of the supervisors, and always prioritize service delivery to sports and recreations.
The Role of a Manager/supervisor
The Managers/Section heads shall ensure that all employees comply with this policy. They are responsible for making employees aware of the contents of the policy. They are expected to manage the performance of their employees including employees who participate in sports.
Managers/Section heads shall be able to decide if the employee can go to sports or not basing his/her decision only on service delivery which is measurable and objective not on subjectivity.
Managers/Section heads shall monitor this policy through analysis of attendance and punctuality reports submitted by the Human Resources to them.
Managers/Section heads shall ensure that this policy is implemented equally with other policies.
XI. CODE OF ETHICS
The Code of Employee Discipline shall apply to all extramural activities and events, and shall govern the conduct of players and spectators.
Participation in the activities shall be free of any form of discrimination.
All participants are to be treated with respect.
All outcomes and interpretations from sports officials should be treated as final.
No humiliating remarks shall be made at any time to opposing players, other employees or sporting officials.
Players and spectators shall not make harassing remarks from the sidelines.
No individuals and/or teams who arrive visibly intoxicated or suspected to be under the influence, or in possession of alcohol or any other illegal substance will be permitted to participate in the games. In such cases, disciplinary measures will apply and will be sent home immediately.
There will be no drinking of alcohol or exhibition of unacceptable behavior by participants or spectators during official games or events. Any player or spectator, who physically assaults, verbally/sexually harasses or engages in a physical fight with any employee or sports official will be subjected to the disciplinary procedure under the Code of Employee Discipline.
XII. MONITORING AND EVALUATION
The Human Resources and the Sports and Recreation Committee unit shall frequently monitor and evaluate the implementation of the policy.
Author: erika
Last update: 2023-06-09 08:01
TO : ALL CONCERNED
FROM : The Management
SUBJECT : Alcohol Free Workplace Policy
DATE : 10 October 2019
The Nelsoft Systems Inc. adopts this alcohol-free workplace policy and program to ensure a safe and healthful workplace. In this regard, all employees shall abide by the terms and conditions of this policy.
I. ALCOHOL PROHIBITED
The company explicitly prohibits the following:
1. Use, possession, solicitation or sale of alcohol in the workplace; or
2. Impairment or under the influence of alcohol which may cause/causing adverse effect on employee’s work performance, safety of co-employees or Company’s reputation.
II. DEFINITION OF TERMS
1. Assessment Team- A group of persons composed of occupational safety and health personnel, human resource representative, employer’s representative and employees’ representative who are trained to address all aspects of prevention.
2. Cause Testing- A form of alcohol-test assessment conducted by the Company when an employee is suspected to be under the influence of alcohol. The Company request its suspected employee to submit himself to alcohol test.
3. “Involved in an on-the-job accident or injury “- An accident of any person within the workplace immediately or proximately caused by the employee under the influence of alcohol.
4. Near Miss- An incident which could have led to any injury or fatality of employees and/or considerable damage to the employer had it not been curtailed.
5. Post-Accident Testing- A form of alcohol-test assessment conducted by the Company to those employees involved in an on-the-job accident or injury.
6. Random Testing- A form of alcohol test assessment conducted by the Company Employees may be selected at random for alcohol testing at any interval determined by
the company.
7. Workplace – Any office or property owned, leased or operated by the Company or at any other place where an employee performs work for the Company.
III. PREVENTIVE MEASURES
The company shall post in conspicuous place and notify in writing all its employees of this
policy and shall establish an alcohol-free workplace policy awareness program. The contents of
such awareness program are as follows:
1. Dangers involved in the use, possession, solicitation or sale of alcohol in the workplace;
2. Policy of maintaining an alcohol-free workplace;
3. Available employee assistance program; and
4. Imposable penalties for employees found guilty for violation of alcohol-free workplace policy.
IV. TESTING PROCEDURE
A. Cause-Test
1. If an employee’s demeanour caused the Company to suspect that he is using, possessing, soliciting or selling alcohol in the workplace, the latter will request the
former to submit himself to a cause-test. If the employee objects to subject himself to cause-test, he must state his objection and the reason thereof in writing. The Company shall immediately decide whether the ground for objection is valid or not. Should the Company found that the objection is not valid and the employee still
refused to submit himself to the cause-test, the refusal will be considered as a ground for disciplinary action; and
2. If the cause-test showed a positive result, the employee will be referred to the assessment team for further examination. However, if the employee still disagrees with the result of the assessment team, he will be subjected to another alcohol testing at the nearest medical facility.
B. Post-Accident-Test
1. If an accident or a near miss has been immediately or proximately caused by employees engaged in using possessing, soliciting or selling alcohol in the workplace,
all employees involved in the on-the-job accident shall be subjected to a postaccident-test. If the employee objects to subject himself to cause-test, he must state
his objection and the reason thereof in writing. The Company shall immediately decide whether the ground for objection is valid or not. Should the Company found that the objection is not valid and the employee still refused to submit himself to the cause-test,
the refusal will be considered as a ground for disciplinary action; and
2. If the cause-test showed a positive result, the employee will be referred to the
assessment team for further examination. The findings of the assessment team shall
be considered final.
C. Random Test
1. At any time during the working hours, the Company may conduct a random alcohol test with its employees. If the employee objects to subject himself to cause-test, he must state his objection and the reason thereof in writing. The Company shall immediately decide whether the ground for objection is valid or not. Should the Company found that the objection is not valid and the employee still refused to submit himself to the cause-test, the refusal will be considered as a ground for disciplinary action; and
2. If the cause-test showed a positive result, the employee will be referred to the assessment team for further examination. However, if the employee still disagrees with the result of the assessment team, he will be subjected to another alcohol testing at the nearest medical facility.
V. CONFIDENTIALITY
The company shall observe at all times confidentiality of the results relative to alcohol tests done to employees.
VI. TREATMENT, REHABILITATION AND REFERREAL
The Assessment Team shall determine whether or not an employee found addicted to alcohol would need referral for treatment and/or rehabilitation in a Department of Health-Accredited Center. This benefit is only given to employees who seek help from the assessment team.
VII. MONITORING AND EVALUATION
The implementation of the alcohol-free workplace policy and program shall be monitored and evaluated periodically by the Assessment Team to ensure that the goal of an alcohol-free workplace is met.
VIII. DISCIPLINARY ACTION
1. Failure to submit to cause-test, post-accident-test, random-test, or alcohol test by a nearest medical facility shall be a ground for a disciplinary action with a penalty of one (1) month suspension without pay;
2. If an employee found guilty for violation of any of the acts prohibited under paragraph I of this policy shall be subjected to a disciplinary action with a penalty of one (1) month suspension without pay; or
3. If an employee found to have been guilty for violation of this policy, repeatedly violated the provisions thereof shall be subjected to a disciplinary action with a penalty of three (3) months suspension or dismissal from service.
IX. EFFECTIVITY
This company policy is effective immediately to all employees.
Author: erika
Last update: 2023-06-09 08:38
TO/ FOR : ALL CONCERNED
FROM : The Management
SUBJECT : Policy & Guidelines for Voluntary Assistance
DATE : 19 February 2019
Voluntary Assistance is solicited money given to bereaved employee with qualifying dependent only.
1. Eligible Dependents
2. While the personnel concerned shall provide the following information to the HR
3. The HRAD Department shall be responsible for the following
MISCELLANEOUS
• If the death of the relative on 2nd degree of kinship like Uncle, Auntie and Cousin may seek an approval from the management to be able to get an assistance.
• If with the approval from management the bereaved employee may personally do the solicitation to the employees. The HR will not facilitate the process.
• The management reserves the right to amend, add, revise and/ or delete these policy and guidelines or any part thereof at anytime it deem necessary to adopt to ever changing circumstances and related concerns.
• The foregoing Policy and Guidelines shall take effect on 01 March 2019.
Author: erika
Last update: 2023-06-09 08:41
TO/ FOR : ALL CONCERNED
FROM : The Management
SUBJECT : TB Workplace Policy
DATE : 10 October 2019
WORKPLACE POLICY AND PROGRAM ON TUBERCULOSIS (TB) PREVENTION AND CONTROL
The Nelsoft Systems Inc recognizes that while 80% of Tuberculosis (TB) cases belong to the economically productive individuals, it is also treatable and its spread can be curtailed if proper control measures will be implemented. As such, this TB Policy and Program is hereby issued for the information and guidance of the employees.
PURPOSE:
To address the stigma attached to TB and to ensure that the worker’s right against discrimination, brought by the disease, is protected.
To facilitate free access to anti-TB medicines of affected employees through referrals.
I. IMPLEMENTING STRUCTURE
The Nelsoft Systems Inc TB Program shall be managed by its health and safety committee consists of representatives from the different divisions and departments.
II. COVERAGE
This Program shall apply to all employees regardless of their employment status.
III. GUIDELINES
A. Preventive Strategies
1. Conduct of Tuberculosis (TB) Advocacy, Training and Education
a. TB education shall be conducted by the (name of company) Medical Clinic in close coordination with the health and safety committee, through distribution and posting of IEC materials and counselling and/ or lectures.
b. Engineering measures such as improvement of ventilation, provision for adequate sanitary facilities and observance of standard for space requirement (avoidance of overcrowding) shall be implemented.
2. Screening, Diagnosis, Treatment and Referral to Health Care Services
a. The company shall establish a referral system and provide access to diagnostic and treatment services for its employees. The company shall make arrangements with the nearest Direct Observed Treatment (DOT) facility.
b. The company’s adherence to the DOTS guidelines on the diagnosis and treatment is highly encouraged.
B. MEDICAL MANAGEMENT
1. The company shall adopt the DOTS strategy in the management of workers with tuberculosis. TB case finding, case holding and Reporting and Recording shall be in accordance with the Comprehensive Unified Policy (CUP) and the National Tuberculosis Control Program.
2. The company shall at the minimum refer employees and their family members with TB to private or public DOTS centers.
C. SOCIAL POLICY
1. Non-discriminatory Policy and Practices
a. There shall be no discrimination of any form against employees from pre to post employment, including hiring, promotion, or assignment, on account of their TB status. (ILO C111)
b. Workplace management of sick employees shall not differ from that of any other illness. Persons with TB related illnesses should be able to work for as long as medically fit.
2. Work-Accommodation and Arrangement
a. Agreements made between the company and employee’s representatives shall reflect measures that will support workers with TB through flexible leave arrangements, rescheduling of working time and arrangement for return to work.
b. The employee may be allowed to return to work with reasonable working arrangements as determined by the Company Health Care provider and/or the DOTS provider.
D. COMPENSATION
The company shall provide access to Social Security System and Employees Compensation benefits under PD 626 to an employee who acquired TB infection in the performance of his/her duty.
V. ROLES AND RESPONSIBILITIES OF EMPLOYERS AND EMPLOYEES
A. Employer’s Responsibilities
1. The Employer, together with workers/ labor organizations, company focal personnel for human resources, safety and health personnel shall develop, implement, monitor and evaluate the workplace policy and program on TB.
2. Provide information, education and training on TB prevention for its workforce.
3. Ensure non-discriminatory practices in the workplace.
4. Ensure confidentiality of the health status of its employees and the access to medical records is limited to authorized personnel.
5. The Employer, through its Human Resources Department, shall see to it that their company policy and program is adequately funded and made known to all employees.
6. The Health and Safety Committee, together with employees/ labor organizations shall jointly review the policy and program and continue to improve these by networking with government and organizations promoting TB prevention.
B. Employees’ Responsibilities
1. The employee’s organization is required to undertake an active role in educating and training their members on TB prevention and control.
2. Employees shall practice non-discriminatory acts against co-workers.
3. Employees and their organization shall not have access to personnel data relating to a worker’s TB status.
4. Employees shall comply with universal precaution and the preventive measures.
V. IMPLEMENTATION AND MONITORING
The Safety and Health Committee or its counterpart shall periodically monitor and evaluate the implementation of this Policy and Program.
VI. EFFECTIVITY
This Policy shall take place effective immediately and shall be made known to every employee.
Author: erika
Last update: 2023-06-09 08:44
TO/ FOR : ALL Employees
FROM : The Management
SUBJECT : Sports and Recreation Policy
DATE : 20 February 2018
I. PURPOSE
Physically active lifestyle is beneficial to both the organization and the employees and includes reduced incidence of disease, obesity and a variety of physiological and other benefits. It contributes to the well-being of the whole organization. Because of these, the organization is committed to the active and healthy lifestyle and gives greater importance to the health and well-being of its members.
II. SCOPE
This policy guides all organizational sports and recreational activities. It is aligned with the National goal of achieving healthy living. It provides a mechanism for engaging the sporting activity in the organizational level. It also sets out the roles and responsibilities of the organization and its members.
III. SPORTS AND RECREATION COMMITTEE
The organization shall appoint Sports and Recreational Committee as the representative of Nelsoft Systems, Inc., who shall conduct their operations within the guidelines set forth hereunder:
• The Sports and Recreation Committee shall be composed of five (5) members, two (2) of which are members of the Management and the remaining three (3) from the employees.
• Is responsible for ensuring that all sports and recreation activities are regulated by the same.
• Shall be responsible for the cleaning of sport facility or facilitating such cleaning.
• Shall provide or facilitate the provision of consumables such as drinking water, tools, balls, nets, rackets, and other tools to carry out the activity.
• Is required to make the facility accessible to the participants. The Sports and Recreation Committee shall coordinate the needs of the activities.
• Shall implement and popularize this policy.
• Shall list the priority sports and recreational activities based on the results of the needs assessment.
• To communicate sports and recreation issues to staff;
• To advise on issues of sport, recreation and this policy;
• To determine the practice sessions and games or competitions;
• To arrange and coordinate sports and recreation activities; • Ensure safekeeping of sports kits, recreational uniforms and other related equipment;
• Ensure coordination and procure licenses with national government and local government units and other government departments and non- governmental organizations;
• Ensure that all sport and recreation activities are governed by the Code of Employee Discipline; • Ensure the establishment of teams who represents employees across all the organization; and
• Deliver reports to the Management Team: Human Resources and other relevant departments before and after each sports or recreational event.
• The meetings of the Sports and Recreation Committee must meet only during free time and must never hamper the office jobs and performance in the office.
• The SRC shall meet quarterly and when there is a need.
IV. PARTNERSHIP
For the purpose of implementing this policy, the Sports and Recreation Committee, in consultation with the management committee, may enter into a partnership with a third-party organization who will facilitate certain aspects of sports and recreation activities. For this purpose, Tthe participation of the third-party organization is only limited to officiating activities during actual games and no other. The members of any team may invite third-party players to be members of their own teams. However, this is subject to the confirmation of the Sports and Recreation Committee and as long as this would not destroy the essence of the activity. For any issues that may arise in the holding of such events, the Sports and Recreation Committee’s decision is final and controlling. This partnership is only executed and treated valid as long as beneficial to the Nelsoft Systems, Inc.
V. HUMAN RESOURCES CONSIDERATIONS
The attendance of employees to sports and recreational activities shall not be permitted during working hours, except if the activity is expressly sanctioned by the organization. In official events, where the participants need practice sessions in preparation for official competition, the committee should seek permission not later than 10 working days from the Human Resources and Management Team, who may grant permission for the participants to leave their place of work early. The Managers/Section heads must however ensure that service delivery is not compromised as a result of the early release of staff. Work must be prioritized. The Code of Employee Discipline shall apply before, during and after sports and recreational events.
VI. SPORTS AND RECREATION ACTIVITIES
1. SPORTS ALLOWED: Basketball, Volleyball, Badminton, Soccer, Tennis, Table Tennis, Chess, Darts, Bowling and other sports activities that may be allowed by the organization.
2. RECREATIONAL ACTIVITIES: Choral and Traditional music, yoga other activities that may be allowed by the organization.
3. All sports and recreation activities involving the employees which will directly identify, directly and indirectly, the organization must be expressly authorized by the Sports and Recreation Committee. This holds true whether the activity was done within or outside company premises.
VII. INJURIES AND DAMAGES
Although the organization supports sport and recreational activities, employees must remember that participation in these activities is purely voluntary, whether the activity is official or informally agreed by the parties. Games held by the employees expressly or impliedly sanctioned by the Sports and Recreation Committee are pure responsibilities of the employee and shall in no way be under the account of the organization.
Regarding injuries or other unwanted scenarios transpiring or sustained during participation in sports and recreational activities, the employees understand and concede that they discharge, release and waive to the organization and hold the same free from any liability or damage.
Any leave which has to be applied due to a sport injury shall be deemed to be sick leave and if no sick leave credit is available, it shall be charged to leave without pay.
The Organization will not be held liable for any damages linked to sports/recreation participation; this includes damages that may arise from travelling, accommodation and participation in the actual sporting or recreational activities.
VIII. MEMBERSHIP
Employees shall be allowed to participate in these sanctioned sporting / recreational activities.
X. ROLES AND RESPONSIBILITIES
The Responsibilities of the Employee
The professional image of the organization is portrayed and maintained through acceptable conduct of its members during sporting or recreational activities. Employees participating in the games are expected to be champions of sportsmanship and team camaraderie. In this regard, the organization expects that these activities will promote unity among all members of the organization.
Employees are expected to prioritize their work based on their assigned workloads, which will be monitored by supervisors at all times. Employees should request permission from their supervisors all the time before leaving their workstations for sports and recreational activities.
Employees should respect the decision of the supervisors, and always prioritize service delivery to sports and recreations.
The Role of a Manager/supervisor
The Managers/Section heads shall ensure that all employees comply with this policy. They are responsible for making employees aware of the contents of the policy. They are expected to manage the performance of their employees including employees who participate in sports.
Managers/Section heads shall be able to decide if the employee can go to sports or not basing his/her decision only on service delivery which is measurable and objective not on subjectivity.
Managers/Section heads shall monitor this policy through analysis of attendance and punctuality reports submitted by the Human Resources to them.
Managers/Section heads shall ensure that this policy is implemented equally with other policies.
XI. CODE OF ETHICS
The Code of Employee Discipline shall apply to all extramural activities and events, and shall govern the conduct of players and spectators.
Participation in the activities shall be free of any form of discrimination.
All participants are to be treated with respect.
All outcomes and interpretations from sports officials should be treated as final.
No humiliating remarks shall be made at any time to opposing players, other employees or sporting officials.
Players and spectators shall not make harassing remarks from the sidelines.
No individuals and/or teams who arrive visibly intoxicated or suspected to be under the influence, or in possession of alcohol or any other illegal substance will be permitted to participate in the games. In such cases, disciplinary measures will apply and will be sent home immediately.
There will be no drinking of alcohol or exhibition of unacceptable behavior by participants or spectators during official games or events. Any player or spectator, who physically assaults, verbally/sexually harasses or engages in a physical fight with any employee or sports official will be subjected to the disciplinary procedure under the Code of Employee Discipline.
XII. MONITORING AND EVALUATION
The Human Resources and the Sports and Recreation Committee unit shall frequently monitor and evaluate the implementation of the policy.
Author: erika
Last update: 2023-06-09 08:47
TO/ FOR : ALL CONCERNED
FROM : The Management
SUBJECT : Smoke Free Workplace Policy
DATE : 02 October 2019
SMOKE-FREE WORKPLACE POLICY AND PROGRAM
Pursuant to Section 6 of Republic Act No. 9211 which specifically prohibits indoor smoking and protects people against second hand smoke, this company policy is hereby issued to protect its employees and clients against the hazard brought about by smoking.
Smoke-free workplaces protect non-smokers from the dangers of secondhand smoke and also encourage staff to either quit smoking or reduce their cigarette consumption. Successful implementation of this policy will depend on both the management and employee’s support.
I. PREVENTIVE STRATEGIES
Nelsoft Systems Inc shall notify all employees of this policy and shall establish a smokefree workplace policy awareness program. This will also be a part of orientation for newly-hired employees. A “NO SMOKING SIGN” shall be conspicuously displayed at floor areas which were designated as a NO SMOKING AREA. The roof top and the parking area are the only areas in the office in which employees will be allowed to smoke.
Capacity building for speakers’ bureau, counsellors and the general workers population will be part of staff development program of the company.
The ill-effects of smoking will be discussed during the training/orientation of employees which will be spearheaded by the Health and Safety Committee.
II. IMPLEMENTATION
Worksite smoking policies aim mainly to protect non-smokers from Environmental Tobacco Smoke, (ETS), while the objective of worksite cessation program is to help employees who do smoke to give up the habit. The use of support groups of former smokers, HRDS staff, and medical staff that may act as educators/counsellors and support for workers to enable them in their wish of quitting the habit. Programs should be coordinated with managed-care providers’ offerings of tobacco assessment and counselling. Internally, physical activity, nutrition, and stress management will assist smokers to quit and to stay abstinent.
Networking with health professionals, experts and organizations with the same advocacy is also being encouraged to create a partnership of sort. This may lead to better program implementation as their best practices may be replicated.
Strengthening workers participation may encourage ownership of the program. Team Leaders per Department maybe assigned, he/she may assign secret marshals who would monitor the no smoking policy in their workplaces. Team leaders would also monitor the smoker’s diary (mandatory to smokers enrolled in the program) and the progress of the implementation of the smoking program in their office.
Employees who wish to quit smoking shall be referred by the committee to DOH accredited smoking cessation clinics.
III. MONITORING AND EVALUATION
The implementation of the smoke-free workplace policies and programs shall be monitored and evaluated periodically by the employer to ensure that the goal of an alcohol-free workplace is met. The Health and Safety Committee or other similar Committee shall be tasked for this purpose.
IV. EFFECTIVITY
All concerned shall comply with all the provisions of this company policy effective immediately.
Author: erika
Last update: 2023-06-09 08:49
TO/ FOR : ALL CONCERNED
FROM : The Management
SUBJECT : Sexual Harassment Workplace Policy
DATE : 10 October 2019
BWC GUIDELINES NO. 2, SERIES OF 2012
“SEXUAL HARRASMENT POLICIES AND PROCEDURES”
Pursuant to the provisions of Section 4, Republic Act No. 7877, An Act Declaring Sexual Harassment Unlawful in the Employment, Education or Training Environment, and For Other Purposes, the following policies and procedure are hereby issued by NSI Company to prevent sexual harassment in its workplace and to provide the procedure for the resolution, settlement and/or disposition of sexual harassment cases.
I. COMPANY POLICY AGAINST SEXUAL HARASSMENT
Nelsoft Systems Inc Company believes that employees should be afforded the opportunity to work in an environment free of sexual harassment. Sexual harassment is a form of misconduct that undermines the employment relationship. No employee, either male or female, should be subjected verbally or physically to unsolicited and unwelcome sexual overtures or conduct.
Sexual harassment refers to behavior that is not welcome, that is personally offensive, debilitates morale and, therefore, interferes with work effectiveness. Such behavior may be in the form of unwanted physical, verbal or visual sexual advances, requests for sexual favors, and other sexually oriented conduct which is offensive or objectionable to the recipient, including, but not limited to: epithets, derogatory or suggestive comments, slurs or gestures and offensive posters, cartoons, pictures, or drawings.
Nelsoft Systems Inc Company will not tolerate any behavior that amounts to sexual harassment and any officer or employee found to have committed sexual harassment shall be subjected to disciplinary action, up to and including dismissal.
A. DEFINITION OF SEXUAL HARASSMENT
Nelsoft Systems Inc Company has adopted, and its policy is based on, the definition of sexual harassment set forth in Section 3 of R.A. 7877. It provides that sexual harassment in workplace is committed by an employer, employee, manager, supervisor, agent of the employer, or any other person who, having authority, influence or moral ascendancy over another in a work environment, demands, requires or otherwise requires any sexual favor from the other, regardless of whether the demand, requests or requirement for submission is accepted by the object of said Act. In a work-related or employment environment, sexual harassment is committed when:
1. The sexual favor is made as a condition in the hiring or in the employment, reemployment, or continued employment of said individual, or in granting said individual favorable compensation, terms of conditions, promotions, or privileges; or the refusal to grant the sexual favor results in limiting, segregating or classifying the employee which in any way would discriminate, deprive or diminish employment opportunities or otherwise adversely affect said employee;
2. the above acts would impair the employees’ rights or privileges under existing labor laws; or
3. the above acts would result in an intimidating, hostile, or offensive environment for the employee.
B. WHERE SEXUAL HARASSMENT IS COMMITED
Sexual harassment may be committed in any work or training environment. It may include, but are not limited to the following:
1. In or outside the office building or training site;
2. at office or training-related social functions;
3. in the course of work assignments outside the office;
4. at work-related conferences, studies or training sessions; or
5. during work related travel.
C. FORMS OF SEXUAL HARASSMENT
Sexual harassment may be committed in any of the following forms:
1. Overt sexual advances;
2. Unwelcome or improper gestures of affection;
3. Request or demand for sexual favors including but not limited to going out on dates, outings, or the like for the same purpose;
4. Any other act or conduct of a sexual nature or for purposes of sexual gratification which is generally annoying, disgusting or offensive to the victim.
D. WHAT IS NOT SEXUAL HARASSMENT
Sexual harassment does not refer to occasional compliments of a socially acceptable nature. It refers to behavior that is not welcome, that is personally offensive, that debilitates morale, and that, therefore, interferes with work effectiveness.
E. EMPLOYER’S RESPONSIBILITY
Nelsoft Systems Inc Company undertakes to provide its officers and employees a work environment free of sexual harassment by management personnel, by co-workers and by others with whom officers and employees must interact in the course of their employment in NSI Company. Sexual harassment is specifically prohibited as unlawful and as a violation of NSI's policy. NSI Company is responsible for preventing sexual harassment in the workplace, for taking immediate corrective action to stop sexual harassment in the workplace and for promptly investigating any allegation of work-related sexual harassment.
II. PROCEDURES ON SEXUAL HARASSMENT CASES
A. COMPLAINT PROCEDURE
Any officer or employee, who experiences or witnesses any act of sexual harassment in the workplace, shall report the same immediately to the Committee on Decorum and Investigation. They may also report acts of sexual harassment to any other member of NSI's management or ownership. All allegations of sexual harassment will be quickly investigated. To the extent possible, the identity of the officer or employee shall remain confidential and that of any witnesses and the alleged harasser will be protected against unnecessary disclosure. When the investigation is completed, all parties will be informed of the outcome of the investigation.
A Committee on Decorum and Investigation shall be constituted and shall be composed of the management and the employees’ representative to receive complaints, investigate and hear sexual harassment cases. The Committee shall develop its own rules in the settlement and disposition of sexual harassment cases. The Committee shall also develop and implement programs to increase understanding and awareness about sexual harassment.
B. RETALIATION
NSI Company will permit no employment-based retaliation against anyone who brings a complaint of sexual harassment or who speaks as a witness in the investigation of a complaint of sexual harassment.
C. WRITTEN POLICY
All officers and employees of NSI Company shall receive a copy of NSI's sexual harassment policy upon assumption of their respective offices. If at any time an officer of employee would like another copy of the policy, please contact the Office of the Committee on Decorum. If NSI Company should amend or modify its sexual harassment policy, all officers and employees will receive an individual copy of the amended or modified policy.
Author: erika
Last update: 2023-06-09 08:50
DTR TREATMENTS
FLEXIBLE SCHEDULE
▪ Reported at 11:01 am to 11:15am= Must render additional 2 hrs. of work
▪ Reported at 11:16am=considered half day absent
▪ Reported after 11:00am and at the same time failed to complete the 8 hours of work= considered half-day absent
▪ Reported on/or before 11:00am but failed to complete the 8hours of work= Pro-rated deductions
EARLY SHIFT (HELP DESK)8:00-5:00 pm / 8:30am – 5:30pm
▪ With grace period of 15 mins.
▪ Reported at 8:16 AM / 8:46 AM = must render additional 2 hrs. of work
▪ Reported at 8:17 AM / 8:47 AM-onwards = considered half day absent
▪ Reported exactly 8:16 AM /8:46 AM and at the same time failed to complete the 8hrs. ( 2hrs extension) of work = considered half day absent
OTHERS
▪ 4 allowable late for Saturday duty > HELPDESK ▪ Anticipated OT’s, OB’s and/ or Leaves must be filed in advance
▪ Emergency OT’s OB’s and/ or Leaves must be filed on the next working day
▪ Late filing and outside the cut-off = declined
ADDITIONAL NOTES
▪ Since cases of 11:16 AM, 8:17 AM and 8:47 AM are already considered half day, should the employee wish to complete the 8 hrs. of work or not, they still have to file a 4hr. half-day leave with pay or no pay whichever the employee desires for payroll monitoring purposes.
▪ Additional 2 hrs. of work is not applicable for time-in of 11:16 AM, 8:17 AM and 8:47 AM since they are considered half-day absent already.
▪ Those who failed to complete 8hrs. ( 2hrs. of work) for cases of 8:16 AM, 8:46 AM, 11:01 and beyond shall file a 5hr. of half day leave regardless of their time out for payroll monitoring purposes.
SAMPLE HALF-DAY TIME TABLE FOR MORNING SCHED & 2 HR. WORK EXTENSION
Author: erika
Last update: 2023-06-09 08:53
TO/ FOR : To Helpdesk
FROM : The Management
SUBJECT : Mobile Postpaid Plan Usage
DATE : 25 August 2020
Nelsoft Systems Inc. mobile phone and postpaid sim are intended for the use of serving customers and in conducting the Company’s business.
Personal usage is prohibited.
New upgraded plan are as follows:
• Pack – my Biz Go SURF 599 (5GB) Unli calls to Globe/TM and Unli All Net Text with 200 All Net Minutes
Due to this upgrade, the company will no longer extend limit and will not be financially responsible for any features or usage charges above the plan.
Any excess will be shouldered by the employee thru salary deduction upon validation of the billing statement.
This will take effect immediately.
Author: erika
Last update: 2023-06-09 08:54
TO/ FOR : ALL CONCERNED/ INTERESTED
FROM : The Management
SUBJECT : HIV/AIDS Workplace Policy
DATE : 10 October 2019
HIV/AIDS WORKPLACE POLICY AND PROGRAM
In conformity with Republic Act No. 8504 otherwise known as the Philippine AIDS Prevention and Control Act of 1998 which recognizes workplace-based programs as a potent tool in addressing HIV/AIDS as an international pandemic problem, this company policy is hereby issued for the information and guidance of the employees in the diagnosis, treatment and prevention of HIV/AIDS in the workplace.
This policy is also aimed at addressing the stigma attached to HIV/AIDS and ensures that the workers’ right against discrimination and confidentiality is maintained.
I. IMPLEMENTING STRUCTURE
The Nelsoft Systems Inc HIV/AIDS Program shall be managed by its health and safety committee consists of representatives from the different divisions and departments.
II. BASIC INFORMATION ON HIV/AIDS
What is HIV/AIDS?
It is a disease caused by a virus called HIV (Human Immunodeficiency Virus). This virus slowly weakens a person’s ability to fight off other diseases by attaching itself to and destroying important cells that control and support the human immune system.
How HIV/AIDS is transmitted?
• Unprotected sex with an HIV infected person;
• From an infected mother to her child (during pregnancy, at birth through breast feeding);
• Intravenous drug use with contaminated needles;
• Transfusion with infected blood and blood products; and
• Unsafe, unprotected contact with infected blood and bleeding wounds of an infected person.
Is there a cure?
No. However, there are antiretroviral drug combinations that are available when properly used, result in prolonged survival of people with HIV. Holistic care of people living with HIVAIDS and comprehensive treatment of opportunistic infections also dramatically improve quality of life.
III. COVERAGE
This Program shall apply to all employees regardless of their employment status.
IV. GUIDELINES
A. Preventive Strategies
1. Conduct of HIV-AIDS Education. -
a. Who will conduct?
The Medical Clinic of in coordination with the Health and Safety Committee shall conduct HIV-AIDS education to all employees for free. This shall also form part of the orientation of newly hired employees. The standardized information package developed by the Department of Labor and Employment (DOLE) may be used for this purpose.
b. How will it be conducted?
The HIV-AIDS education will be conducted through distribution and posting of IEC materials, lectures, counselling and training and information on adherence to standard or universal precautions in the workplace
2. Screening, Diagnosis, Treatment and Referral to Health Care Services
a. Screening for HIV as a prerequisite to employment is not mandatory.
b. The company shall encourage positive health seeking behavior through Voluntary Counseling and Testing.
c. The company shall establish a referral system and provide access to diagnostic and treatment services for its workers. Referral to Social Hygiene Clinics of LGU for HIV screening shall be facilitated by the company’s medical clinic staff.
d. The company shall likewise facilitate access to livelihood assistance for the affected employee and his/her families, being offered by other government agencies.
B. SOCIAL POLICY
1. Non-discriminatory Policy and Practices
a. Discrimination in any form from pre-employment to post- employment, including hiring, promotion or assignment, termination of employment based on the actual, perceived or suspected HIV status of an individual is prohibited.
b. Workplace management of sick employees shall not differ from that of any other illness.
c. Discriminatory act done by an officer or an employee against their co-officer or co-employee shall likewise be penalized.
2. Confidentiality/Non-Disclosure Policy
a. Access to personal data relating to a worker’s HIV status shall be bound by the rules of confidentiality consistent with provisions of R.A. 8504 and the ILO Code of Practice.
b. Job applicants and workers shall not be compelled to disclose them HIV/AIDS status and other related medical information.
c. Co-employees shall not be obliged to reveal any personal information relating to the HIV/AIDS status of fellow workers.
3. Work-Accommodation and Arrangement
a. The company shall take measures to reasonably accommodate employees with AIDS related illnesses.
b. Agreements made between the company and employee’s representatives shall reflect measures that will support workers with HIV/AIDS through flexible leave arrangements, rescheduling of working time and arrangement for return to work.
V. ROLES AND RESPONSIBILITIES OF EMPLOYERS AND EMPLOYEES
A. Employer’s Responsibilities
1. The Company, together with employees/ labor organizations, company focal personnel for human resources, safety and health personnel shall develop, implement, monitor and evaluate the workplace policy and program on HIV/AIDS.
2. Provide information, education and training on HIV/AIDS for its workforce.
3. Ensure non-discriminatory practices in the workplace and that the policy and program adhere to existing legislations and guidelines.
4. Ensure confidentiality of the health status of its employees and the access to medical records is limited to authorized personnel.
5. The Company, through its Human Resources Department, shall see to it that their company policy and program is adequately funded and made known to all employees.
6. The Health and Safety Committee, together with employees/ labor organizations shall jointly review the policy and program and continue to improve these by networking with government and organizations promoting HIV prevention.
B. Employees’ Responsibilities
1. The employee’s organization shall undertake an active role in educating and training their members on HIV prevention and control. Promote and practice a healthy lifestyle with emphasis on avoiding high risk behavior and other risk factors that expose workers to increased risk of HIV infection.
2. Employees shall practice non-discriminatory acts against co-employees.
3. Employees and their organization shall not have access to personnel data relating to a worker’s HIV status.
4. Employees shall comply with universal precaution and preventive measures.
VI. IMPLEMENTATION AND MONITORING
The Safety and Health Committee or its counterpart shall periodically monitor and evaluate the implementation of this Policy and Program.
VII. EFFECTIVITY
This Policy shall take place effective immediately and shall be made known to every employee.
Author: erika
Last update: 2023-06-09 08:57
TO/ FOR : ALL CONCERNED/ INTERESTED
FROM : The Management
SUBJECT : Hepatitis B Workplace Policy
DATE : 10 October 2019
WORKPLACE POLICY AND PROGRAM ON HEPATITIS B
Nelsoft Systems Inc is committed to conform to the established standards assurance of customer satisfaction, protection of our environment and health and safety in the workplaces.
The company promotes and ensures a healthy environment through its various health programs to safeguard its employees. And as part of the company’s compliance to DOLE Department Advisory No. 05, Series of 2010 (Guidelines for the Implementation of a Workplace Policy and Program on Hepatitis B), this Program has been developed. This program is aimed to address the stigma attached to hepatitis B and to ensure that the employees’ right against discrimination and confidentiality is maintained.
This guideline is formulated for everybody’s information and reference for the diagnosis, treatment, and prevention of Hepatitis B. This will inform the employees of their role as well as the company in dealing with Hepatitis B. A healthy environment encompasses a good working relationship and great output for continuous business growth.
I. Implementing Structure
The Company’s Hepatitis B workplace policy and program shall be managed by its health and safety committee. Each division or department of the Company shall be duly represented.
II. Guidelines
A. Education
1. Coverage. All employees regardless of employment status may avail of hepatitis B education services for free;
2. Hepatitis B shall be conducted through distribution and posting of IEC materials and counselling and/ or lectures; and
3. Hepatitis B education shall be spearheaded by the company Medical Clinic in close coordination with the health and safety committee.
B. Preventive Strategies
1. All employees are encouraged to be immunized against Hepatitis B after securing clearance from their physician.
2. Workplace sanitation and proper waste management and disposal shall be monitored by the health and safety committee on a regular basis.
3. Personal protective equipment shall be made available at all times for all employees; and
4. Employees will be given training and information on adherence to standards or universal precautions in the workplace.
III. Social Policy
A. Nondiscriminatory Policy and Practices
1. There shall be no discrimination of any form against employees on the basis of their Hepatitis B status consistent with the international agreements on nondiscrimination ratified by the Philippines (ILO C111). Employees shall not be discriminated against, from pre to post employment, including hiring, promotion, or assignment because of their hepatitis B status.
2. Workplace management of sick employees shall not differ from that of any other illness. Persons with Hepatitis B related illnesses may work for as long as they are medically fit to work.
B. Confidentiality
Job applicants and employees shall not be compelled to disclose their Hepatitis B status and other related medical information. Co-employees shall not be obliged to reveal any personal information about their fellow employees. Access to personal data relating to employee’s Hepatitis B status shall be bound by the rules on confidentiality and shall be strictly limited to medical personnel or if legally required.
C. Work-Accommodation and Arrangement
1. The company shall take measures to reasonably accommodate employees who are Hepatitis B positive or with Hepatitis B - related illnesses.
2. Through agreements made between management and employees’ representative, measures to support employees with Hepatitis B are encouraged to work through flexible leave arrangements, rescheduling of working time and arrangement for return to work.
D. Screening, Diagnosis, Treatment and Referral to Health Care Services
1. The company shall establish a referral system and provide access to diagnostic and treatment services for its employees for appropriate medical evaluation/ monitoring and management.
2. Adherence to the guidelines for healthcare providers on the evaluation of Hepatitis B positive employees is highly encouraged.
3. Screening for Hepatitis B as a prerequisite to employment shall not be mandatory.
E. Compensation
The company shall provide access to Social Security System and Employees Compensation benefits under PD 626 to an employee contracted with Hepatitis B infection in the performance of his duty.
IV. Roles and Responsibilities of Employers and Employees
A. Employer’s Responsibilities
1. Management, together with employees’ organizations, company focal personnel for human resources, and safety and health personnel shall develop, implement, monitor and evaluate the workplace policy and program on Hepatitis B.
2. The Health and Safety Committee shall ensure that their company policy and program is adequately funded and made known to all employees.
3. The Human Resources Department shall ensure that their policy and program adhere to existing legislations and guidelines, including provisions on leaves, benefits and insurance.
4. Management shall provide information, education and training on Hepatitis B for its workforce consistent with the standardized basic information package developed by the Hepatitis B TWG; if not available within the establishment, then provide access to information.
5. The company shall ensure non-discriminatory practices in the workplace.
6. The management together with the company focal personnel for human resources and safety and health shall provide appropriate personal protective equipment to prevent Hepatitis B exposure, especially for employees exposed to potentially contaminated blood or body fluid.
7. The Health and Safety Committee, together with the employees’ organizations shall jointly review the policy and program for effectiveness and continue to improve these by networking with government and organizations promoting Hepatitis B prevention.
8. The company shall ensure confidentiality of the health status of its employees, including those with Hepatitis B.
9. The human resources shall ensure that access to medical records is limited to authorized personnel.
B. Employees Responsibilities
1. The employees’ organization is required to undertake an active role in educating and training their members on Hepatitis B prevention and control. The IEC program must also aim at promoting and practicing a healthy lifestyle with emphasis on avoiding high risk behavior and other risk factors that expose employees to increased risk of Hepatitis B infection, consistent with the standardized basic information package developed by the Hepatitis B TWG.
2. Employees shall practice non-discriminatory acts against co-employees on the ground of Hepatitis B status.
3. Employees and their organizations shall not have access to personnel data relating to an employee’s Hepatitis B status. The rules of confidentiality shall apply in carrying out union and organization functions.
4. Employees shall comply with the universal precaution and the preventive measures.
5. Employees with Hepatitis B may inform the health care provider or the company physician on their Hepatitis B status, that is, if their work activities may increase the risk of Hepatitis B infection and transmission or put the Hepatitis B positive at risk for aggravation.
V. IMPLEMENTATION AND MONITORING
Within the establishment, the implementation of the policy and program shall be monitored and evaluated periodically. The safety and health committee or its counterpart shall be tasked for this purpose.
VI. EFFECTIVITY
This Policy shall take effect immediately and shall be made known to all employees.
Author: erika
Last update: 2023-06-13 04:36
TO/ FOR : ALL CONCERNED/ INTERESTED
FROM : The Management
SUBJECT : Guidelines on Reimbursement / Liquidation of Expenses and Payment Cash Request
DATE : 02 November 2021
Reimbursement will be valid only 1 week after the actual date of expenses
• Liquidation of previous request is required (For monthly request)
• Submit the approved request form and liquidation form together with required attachments a day before the fund needed.
• Receipts should be named to Nelsoft Systems Inc
• Date and Amount must be cleared on the receipts
• Alterations / Corrections on the receipts should be countersign by the issuer.
• For reimbursement charged to client, Transportation and Accommodation Charges are required to be signed by the client.
• Submission of Liquidation form and receipts should be arranged per request to avoid duplication of attachments. (Example: Liquidation form next page will be the required attachments)
The following list are the required attachments for every request:
For Food Allowance – no receipts (with max amount only)
For Representation - Sales Invoice / Official Receipts / Receiving copy with signature
For Repairs and Maintenance Services / Supplies – Service Invoice / Sales Invoice / Official Receipts (DR or Delivery Receipt is only allowed if the name and signature of supplier is indicated in the receipts)
For Gas/ Diesel allowance – clear copy of official receipts/ Sales Invoice from Gas station
For Transportation allowance – Will be based on PUV regular fare
• Bus – Required bus ticket
• LRT / MRT – Receipts
• Jeep – No receipts needed (will be based on actual fare)
• UV Express – No receipts needed (will be based on actual fare)
For parking allowance – Parking ticket
Author: erika
Last update: 2023-06-13 04:38
TO/FOR : ALL CONCERNED
FROM : The Management
SUBJECT: WAREHOUSE ROOM POLICY
DATE : 17 February 2022
A warehouse is “a planned space for the efficient storage and handling of goods and materials”.
Warehousing is the process of storing goods which are to be distributed later.
This policy is created for the purpose of ensuring that all the items or stocks are well and safely kept by the authorized personnel.
- Only authorized personnel may enter the room. Other personnel outside the department shall secure approval from the Head / Superior of the department
.- Proper segregation and identification of physical items according to its weight and qualification e.g. Class A, Class B and to other branches of inventory
- Ensure that all the items are safe and well-arranged / managed
- Follow the First In, First Out Policy
- All items / stocks shall place orderly and with label
- All the stocks / orders placed outside the warehouse must be identified as for delivery the next day morning with approval of the management.
- No stocks / items shall be left outside the warehouse room after office hours except those approved and for delivery the next day.
- Proper segregation of stocks inside the warehouse room must be followed.
- Movement of items shall be directly from vehicle to warehouse, and warehouse to vehicle only. If stopovers are inevitable (i.e., batch movement, shortage of pushcart or elevator waiting), supervision of at least one authorized personnel is required and logged accordingly.
- Ensure safety of items / stocks inside the warehouse room by securing all doors are locked at all times when no authorized personnel inside.
SANCTIONS / OFFENSES
..........- Any person involved or caught not following this policy shall be disciplined accordingly
......................- Losses / Missing items shall undergo investigation. Once proven for charge, payment terms shall be in salary deduction scheme with proper .........documentation and authorization to deduct from the employee.
SCHEDULE OF OFFENSES:
First Offense – Written Warning
2nd Offense – 3 days suspension
3rd Offense – 6 days suspension
4th Offense – Termination
Author: erika
Last update: 2023-06-13 04:38
TO/ FOR : ALL CONCERNED
FROM : The Management
SUBJECT : Drug Free Workplace Policy
DATE : 10 October 2019
In compliance with Article V of Republic Act No. 9165, otherwise known as the Comprehensive Dangerous Drugs Act of 2002, and its Implementing Rules and Regulations and DOLE Department Order No. 53-03, series of 2003 (Guidelines for the Implementation of a DrugFree Workplace Policies and Programs for the Private Sector), Nelsoft Systems Inc Company hereby adopts the following policies and programs to achieve a drug-free workplace:
I. COMPANY POLICY ON DRUG-FREE WORKPLACE
Nelsoft Systems Inc Company explicitly prohibits:
• The use, possession, solicitation for, or sale of dangerous drugs on company premises or while performing an assignment.
• Being impaired or under the influence of dangerous drugs away from the company, if such impairment or influence adversely affects the employee's work performance, the safety of the employee or of others, or puts at risk the company's reputation.
• Possession, use, solicitation for, or sale of dangerous drugs away from the company premises, if such activity or involvement adversely affects the employee's work performance, the safety of the employee or of others, or puts at risk the company's reputation.
• The presence of any detectable number of dangerous drugs in the employee's system while at work, while on the premises of the company, or while on company business. "Dangerous Drugs" include those listed in the Schedules annexed to the 1961 Single Convention on Narcotic Drugs, as amended by the 1972 Protocol, and in the Schedules annexed to the 1971 Single Convention on Psychotropic Substances as enumerated in the attached annex of R.A. 9165.
II. COMPANY PROGRAM ON DRUG-FREE WORKPLACE
A. MANDATORY DRUG TEST
1. To ensure that only those qualified shall be screened and recruited to prevent the detrimental effects (e.g., lower productivity; poor decision making; increased accidents; more compensation claims; and reduced team effort) which drug use and abuse may cause in the workplace, the conduct of mandatory drug test shall be required for pre-employment.
2. Nelsoft Systems Inc designates an accredited company, a duly accredited drug testing center by the Department of Health (DOH), as its authorized drug testing laboratory.
3. Nelsoft Systems Inc may also conduct drug testing under any of the following circumstances:
i. RANDOM TESTING: Officer/employees may be selected at random for drug testing at any interval determined by the Company.
ii. FOR-CAUSE TESTING: The company may ask an officer/employee to submit to a drug test at any time it feels that the employee may be under the influence of drugs, including, but not limited to, the following circumstances: evidence of drugs on or about the employee's person or in the employee's vicinity, unusual conduct on the employee's part that suggests impairment or influence of drugs, negative performance patterns, or excessive and unexplained absenteeism or tardiness.
iii. POST-ACCIDENT TESTING: Any officer/employee involved in a “NearMiss” incident or “Work Accident” under circumstances that suggest possible use or influence of drugs may be asked to submit to a drug test. As defined herein, “Near-Miss” means an incident arising from or in the course of work which could have led to injuries or fatalities of the workers and/or considerable damage to the employer had it not been curtailed. “Work Accident” refers to unplanned or unexpected occurrence that may or may not result in personal injury, property damage, work stoppage or interference or any combination thereof of which arises out of and in the course of employment.
4. All drug tests shall employ, among others, two (2) testing methods, the screening test which will determine the positive result as well as the type of the drug used and the confirmatory test which will confirm a positive screening test. Where the confirmatory test turns positive, the company’s Assessment Team shall evaluate the results and determine the level of care and administrative interventions that can be extended to the concerned employee. .
5. Nelsoft Systems Inc Company shall inform the officer/employee who was subjected to a drug test of the test-results whether positive or negative.
6. All costs of drug testing shall be borne by Nelsoft Systems Inc Company.
B. TREATMENT, REHABILITATION, AND REFERRAL
1. An officer/employee who, for the first time, is found positive of drug use, shall be referred for treatment and/or rehabilitation in a DOH accredited center. For this purpose, company shall provide a list of at least three (3) accredited facilities which an employee who was tested positive for drugs may choose from.
2. Following rehabilitation, the company’s Assessment Team, in consultation with the head of the rehabilitation center, shall evaluate the status of the drug dependent employee and recommend to the employer the resumption of the employee’s job if he/she poses no serious danger to his/her co-employees and/or the workplace.
3. All costs for the treatment and rehabilitation of the drug dependent employee shall be charged to his account. The period during which the employee is under treatment or rehabilitation shall be considered as authorized leaves.
4. Repeated drug use even after ample opportunity for treatment and rehabilitation shall be dealt with the corresponding penalties under R.A. 9165 and is a ground for dismissal.
C. ADVOCACY, EDUCATION AND TRAINING
1. Nelsoft Systems Inc Company undertakes to increase the awareness and education of its officers and employees on the adverse effects of dangerous drugs through continuous advocacy, education and training programs/activities to all its officers and employees.
2. All officers and employees are required to undergo an orientation/education program before assumption of their respective duties. The program shall include the following topics:
i. Salient features of R.A. 9165;
ii. Adverse effects of abuse and/or misuse of dangerous drugs on the person, workplace, family and the community;
iii. Preventive measures against drug abuse; and
iv. Steps to take when intervention is needed, as well as available services for treatment and rehabilitation.
3. To encourage all officers and employees to lead a healthy lifestyle while at work and at home, the company undertakes to conduct the following activities as often as possible:
i. Lifestyle assessment programs on health nutrition, weight management, stress management, alcohol abuse, smoking cessation, and other indicators of risk diseases;
ii. Health wellness screenings (e.g., blood pressure and heart rate, cholesterol test, blood glucose, etc.);
iii. Sports, recreational and fun-game activities; and
iv. Other activities promoting health and wellness.
D. ROLES, RIGHTS AND RESPONSIBILITIES OF EMPLOYER AND EMPLOYEES
1. Nelsoft Systems Inc Company shall ensure that the workplace policies and programs on the prevention and control of dangerous drugs, including drug testing, shall be disseminated to all officers and employees. The employer shall obtain a written acknowledgement from the employees that the policy has been read and understood by them. .
2. Nelsoft Systems Inc Company shall maintain the confidentiality of all information relating to drug tests or to the identification of drug users in the workplace; exceptions may be made only where required by law, in case of overriding public health and safety concerns; or where such exceptions have been authorized in writing by the person concerned.
3. All officers and employees shall enjoy the right to due process, absence of which will render the referral procedure ineffective.
E. CONSEQUENCES OF POLICY VIOLATIONS
1. Any officer or employee who uses, possesses, distributes, sells or attempts to sell, tolerates, or transfers dangerous drugs or otherwise commits other unlawful acts as defined under Article II of RA 9165 and its Implementing Rules and Regulations shall be subject to the pertinent provisions of the said Act.
2. Any officer or employee found positive for use of dangerous drugs shall be dealt with administratively in accordance with the provisions of Article 282 of Book VI of the Labor Code and under RA 9165.
F. MONITORING AND EVALUATION
1. The implementation of these policies and programs shall be monitored and evaluated periodically by management to ensure a drug-free workplace. For this purpose, an Assessment Team shall be constituted in accordance with D.O. 53-03.
G. EFFECTIVITY
1. The provisions of these policies and programs shall be immediately effective after its ratification by the management and the employee’s representatives and its posting in the company’s bulletin board.
Author: erika
Last update: 2023-06-13 04:43
TO/ FOR : ALL CONCERNED
FROM : The Management
SUBJECT : Breastfeeding Workplace Policy
DATE : 10 December 2019
Nelsoft Systems Inc recognizes the importance of breastfeeding for both mother and baby and hereby supports and promotes breastfeeding.
Nelsoft Systems Inc provides facilities and the support necessary to enable mothers in their employment to balance breastfeeding / breastmilk expression with their work.
Provision of facilities and support includes: Lactation breaks.
Lactation breaks are compensable breaks. Nelsoft Systems Inc will allow mothers to express breast milk in the designated company lactation station during breaks or as the need arises.
• Flexibility for breastmilk expression breaks. There is flexibility for mothers to take lactation breaks during their workday. These can be negotiated between the mother, employee representative and supervisor.
• Facilities include: clean, private area, with comfortable chair, hand washing facilities, storage area for coolers, a refrigerator
• Access to breastfeeding information. Staff and employees are made aware of this policy. All women who are going on maternity leave will be provided with information on how they can combine breastfeeding and work once they return to work.
Employees who are considering breastfeeding can make arrangements for use of the breastfeeding facilities and other supports before going on maternity leave. She has to notify the HR Department and the Clinic of her intent to use the breastfeeding and other arrangements by filing up the form applying for use of lactation facilities.
Author: erika
Last update: 2023-06-13 04:44
TO/ FOR : ALL CONCERNED
FROM : The Management
SUBJECT : Audit Notification Report
DATE : 19 January 2022
FINANCIAL CONTROLS - Financial controls are the procedures, policies, and means by which an organization. monitors and controls the direction, allocation, and usage of its financial resources. Financial controls are at the very core of resource management and operational efficiency in any organization.
Audit Notification Report - The ANR or Audit Notification Report will be the documented warning for the employees that are not following / non-compliance to financial controls implemented by the Finance & Accounting Department. This document will be forwarded to respective Immediate Head for endorsement to VP of Support group and return to F&A for signature of employee. The Financial Controls that will be implemented as part of company policies are stated on the following pages.

Accounts Receivable Controls
1. Daily remittance of collections (No Cash shortage)
2. Only collectors are allowed to collect / remit the cash
3. Daily submission of deposit slip / proof of payment to GC
4. Monitoring of collections thru weekly submission of reports.
5. For weekly monitoring, for 3rd week of collections if still no update after follows up need to escalate to Salesman – documented.
6. For collectors who fail to remit the cash within the day, Cash should be surrender to Ms. Eloi / Jess.
7. Collectors who fail to surrender / deposit on the next day (Sunday not included) of actual collected date will be subject for ANR
8. For provincial collections, (special instructions) Tech may collect but need to remit/deposit the cash on the next day of duty to office or collector need to collect the cash from the Tech personnel.
9. For any noncompliance to policy will be subject to issuance of ANR
Accounts Payable Controls
1. Checking of documents (SI / OR / DR). Complete details, No alteration or correction on the amount.
2. SI/ DR/ OR should have stamp received with date and signature from Supply Chain, for advance payment, Liquidation should have stamp received also w/ date and signature.
3. Failure to liquidate the advances 1 week after the actual expenses will be subject for ANR
4. For Monthly request advances, 1 week after the end of the month the liquidation should be submitted to F&A.
5. Reimbursement beyond 1 week allowance policy will be subject to ANR and special approval.
6. Unliquidated advances should be remit / deposit (1 week after actual expenses w/ liquidation report) (for Tech 2 weeks to revolve the fund after 2 weeks no field duty need to deposit the unliquidated amount)
7. 2 weeks advance request are not allowed
8. For a month with no liquidation / deposit of unliquidated, advances will be deducted to salary (based on signed ANR)
9. Required docs/ attachments will be based on guidelines on reimbursement/liquidations.
Guidelines on Reimbursement / Liquidation of expenses and Payment Cash request
- Reimbursement will be valid only 1 week after the actual date of expenses
- Liquidation of previous request is required (For monthly request)
- Submit the approved request form and liquidation form together with required attachments a day before the fund needed.
- Receipts should be named to Nelsoft Systems Inc
- Date and Amount must be cleared on the receipts
- Alterations / Corrections on the receipts should be countersign by the issuer.
- For reimbursement charged to client, Transportation and Accommodation Charges are required to be signed by the client.
- Submission of Liquidation form and receipts should be arranged per request to avoid duplication of attachments. (Example: Liquidation form next page will be the required attachments)
- The following list are the required attachments for every req
Guest:
For Food Allowance – no receipts (with max amount only)
For Representation - Sales Invoice / Official Receipts / Receiving copy with signature
For Repairs and Maintenance Services / Supplies – Service Invoice / Sales Invoice / Official Receipts (DR or Delivery Receipt is only allowed if the name and signature of supplier is indicated in the receipts)
For Gas/ Diesel allowance – clear copy of official receipts/ Sales Invoice from Gas station
For Transportation allowance – Will be based on PUV regular fare
Bus – Required bus ticket
LRT / MRT – Receipts
Jeep – No receipts needed (will be based on actual fare)
UV Express – No receipts needed (will be based on actual fare)
Inventory Audit
1. Monthly inventory Audit
2. Inventory variance without valid reason will subject for ANR
3. Failure to record inbound/outbound items for issuance of ANR
4. Discrepancy on amount in recording of inbound/outbound items for issuance of ANR
Other Internal Controls
1. Any fraudulent act (Intentional erasure to finance documents w/o countersign, Alteration of amount and etc) for issuance of ANR
2. Negligence result to loss/ breakage in the company’s asset will subject for ANR
3. Connivance of employees with Supplier/ Client and co – employee that result to loss/breakage in company will subject for ANR
4. Four (4) issued ANR within the month, Ten (10) ANR within the year will be subject to HR policy.
5. For non-compliance / disregarding ANR will be subject to HR policy.
DISCIPLINARY ACTIONS (PREVENTIVE/ CORRECTIVE SANCTION-PENALTY)
1. Four (4) issued ANR within the month
GRADATION OF OFFENSE DISCIPLINARY ACTION
1st Suspension for 5 – 6 days/
2nd Termination/ Dismissal
2. Ten (10) ANR within the year
GRADATION OF OFFENSE DISCIPLINARY ACTION
1st Suspension for 5 – 6 days/
2nd Termination/ Dismissal
Author: erika
Last update: 2023-06-13 04:51
TO/FOR : ALL CONCERNED
FROM : The Management
SUBJECT: Additional Policies (Undertime, Parking, Data Information, Office Security and Health Related Issues)
DATE : 17 February 2020
TIMEKEEPING
Accurately recording time worked is the responsibility of every employee.Time worked is the time actually spent on a job(s) performing assigned duties.
Upon the start of employment, an employee shall be enrolled in the biometrics system for timekeeping with the assistance of the Human Resources Associate.
There is no UNDERTIME allowed in the morning (nor use of VL/SL to cover the late / undertime). Undertime is allowed in the afternoon for a maximum of 3 hours to a minimum of 1 hour and must be filed thru our payroll system.
The time clock is a legal instrument. Altering, falsifying, tampering with time records, or recording time on another team member’s time record will result to disciplinary action including termination of employment.
PERSONNEL DATA CHANGES:
It is the responsibility of each employee to promptly notify their Supervisors AND Human Resources Department of any changes in personnel data such as:
• Mailing Address
• Contact Number
• Name and number of dependents
• Person to contact in case of emergency
COMPANY OFFICE SECURITY
• All employees who are issued keys to the office are responsible for their safekeeping. The last employee, or designated employee, who leaves the office at the end of the business day assumes the responsibility to ensure that all doors are securely locked and all appliances and lights are turned off.
• No unauthorized person (including former employees) are allowed to enter the company premises anytime. If needed, they must seek approval to the management.
PARKING
• Parking space is limited on the building premises. Employees bringing their personal cars / motorcycles must park on a first come, first served basis in areas indicated and provided by the Company. No employee should leave his/her vehicle in the building premises during non-office hours.
HEALTH RELATED ISSUES
• Employee who become aware of any health-related issue especially the serious contagious diseases and pregnancy, should notify their head and Human Resources Department of health status. This policy has been instituted strictly to protect the employee.
• A written “permission to work” from the employee’s doctor is required at the time or shortly after notice has been given. The doctor’s note should specify whether the employee is able to perform regular duties as outlined in his/her job description.
Author: erika
Last update: 2023-06-13 05:38
TO/FOR : ALL CONCERNED
FROM : The Management
SUBJECT: Laptop Policy
DATE : 31 May2022
Laptop computers provide important functionality, allowing employees to have their computing resource at hand in meetings/workplace or even at home in certain time pressing situations so as to enable employees to be maximally functional and productive while away from office premises.
Laptop shall be the property of the Company at all times and the employee will not have any right or interest in the said asset except using such asset during the employment or for such duration as may be decided by the Company. Employee must ensure that the laptop is being used only for official purposes and in the course of the rightful discharge of their duties and not for generating, transmitting, corresponding any content that is contrary to Company policies. This may lead to the employee being subject to disciplinary or any other appropriate action as per Company policies.
All laptops acquired for employees on behalf of the Company shall be deemed to be Company property. Each employee issued with a laptop shall be responsible for the security of that laptop, regardless of whether the laptop is used in the office, at the employee’s place of residence.
Virus Protection
1. Avoid opening any email attachment unless you were expecting to receive it from that person.
2. Always virus-scan any files downloaded to your computer from any source (CD/DVD, USB hard disks and memory sticks, network files, email attachments or files from the Internet). Virus scans normally happen automatically if your virus definitions are up to date, but you can also initiate manual scans if you wish to be certain.
3. Report any security incidents (such as virus infections) promptly to the IT Help in order to minimize the damage
4. Respond immediately to any virus warning message on your computer, or if you suspect a virus (e.g., by unusual file activity) by contacting the IT Help. Do not forward any files or upload data onto the network if you suspect your PC might be infected.
Data Backups
1. You will be personally responsible for storing your data in one drive.
2. Remember, if the laptop is stolen, lost or damaged, or if it simply malfunctions, it may be impossible to retrieve any of the data from the laptop. Saving the data in one drive will save you a lot of heartache and extra work.
Use of Unauthorized Software /Content
1. Employees are required to ensure that they do not download, install or use unauthorized software programs. Unauthorized software could introduce serious security vulnerabilities into the Company networks as well as affecting the working of your laptop.
2. All software or other programs that are downloaded onto the Company provided laptop, whether or not they are so downloaded in accordance with the business needs of the Company, or the directions of the Company management in this regard, shall immediately become the sole and exclusive property of the Company, and henceforth can only be used in accordance with the directions of the Company in this regard. Further, any programs or software that were preinstalled at the time of the possession of the laptop being handed over to the Company, cannot be altered or removed, whether permanently or temporarily, in any manner whatsoever save and otherwise than in accordance with the directions of the Company in this regard.
3. The employee shall not install any unauthorized accessories/software like messengers, chatting software or any malicious software, which may cause problems to the functioning of the laptop and strictly adhere to Company’s software. 4. If there is damage on account of the above the employee may be liable to pay the damages at cost to the Company/the same will be deducted from their monthly salary. 5. As you might expect, Company will not tolerate inappropriate materials such as pornographic, racist, defamatory or harassing files, pictures, videos or email messages that might cause offence or embarrassment to either the Company, its employees or any third party. No employee should ever store, use, copy or circulate such material on the laptop and should not visit or attempt to visit any dubious websites
CONSEQUENCES OF BREACH
1. Any action of the employee that are inconsistent with this Policy shall be treated as serious professional misconduct on the part of the employee, and the employee concerned shall be subject to any disciplinary proceeding, or action, by the Company, which the management of the Company may deem appropriate under the existing circumstances. Such action may also include any rights of termination or any other rights that the Company may have under the terms of the employment agreement entered into by the Company with the employee concerned.
2. The Company shall bear expenses for laptop maintenance and repairs arising out of the normal wear and tear However, in the event of any damage to the laptop arising out of the negligence, misuse or abuse of the laptop by the employee, the employee shall be solely liable to make the payment for all the expenses arising therefrom. The Company shall have the right to reclaim such expenses and deduct the same from your salary.
Reporting Laptop Problem
1. Create an Incident Report stating the problem occurred with attached proof of evidence like pictures or videos with sign by the Superior / Head and forward to HRAD for proper documentation.
2. Laptop shall be brought to the office for technical checking and report by an IT Tech.
3. Recommendation from the IT Tech through Technical Report shall be with the Top Management’s approval.
4. Any damage cost shall be deducted from the employee’s salary once proven that there is a negligence from the employee’s side.
Turnover of Laptop
When an employee resigned, he/she must bring the laptop personally to the office for turnover and technical checking. Assessment/ Recommendation of IT Tech after checking the laptop shall be through a Technical Report. Any issues or problem arises after checking the laptop by an IT Tech comparing to the time the laptop issued to the employee shall be subject for a discussion with the exiting employee by an HRAD personnel. Final charges when proven that there is a negligence from the employees’ side shall be computed and deducted from his/her last pay.
Laptop Replacement
Laptop issued to an employee can be replaced upon request when the target years reached. For Laptop issued to Developers, QAs, Customer Service Dept- replacement of laptop after reaching the age of three (3) years from the issued date. For Laptop issued to Support Groups – replacement of laptop after reaching age of (5) years from the issued date.
Laptop Purchase
An employee may purchase Laptop from the company when it is available and is already for sale. The process of purchasing the laptop is through a request letter intended to specific laptop description signed by the superior/ head. An HR personnel to receive the signed letter and compute the value of the laptop. Laptop payment shall be through salary deduction maximum of eight (8) months or 16 cut off, to be deducted to the nearest payroll after the processing is done. Releasing of laptop from the employee’s personal purchase shall be after the re formatting. No re formatting of laptop, no releasing policy shall be applied.
Author: erika
Last update: 2023-06-13 05:39
TO : ALL CONCERNED
FROM : The Management
SUBJECT : Additional Policies on Laptop and other company equipment’s that requires Technical Report
DATE : 1 September 2022
LAPTOP/ EQUIPMENT REQUIRED TECHNICAL DIAGNOSIS
ENDORSED / TURNED OVER
- An employee resigned or separated must bring the laptop / equipment personally to the office. Laptop / equipment endorsed / turned over should be diagnosed or checked by the technical personnel..
- Results of overall check-up / diagnosis shall be written through the Technical Report Form signed by the technical personnel. .
- Technical Report diagnosis / overall check-up result shall be evaluated by the Management to recognize when there is a negligence or none. .
- Recommendation of repair indicated in the Technical Report Form is subject for the .
- Management’s approval. Cost / Charges may be identified if whom to charge (employee company). .
- Laptop / equipment for overall check-up / diagnosis will be automatic re formatted or cleaned. All files or back up must be secured by the superior/head of the resigned employee..
- No signing of clearance from the technical head shall be made unless the employee is cleared from the endorsed / turned over laptop / equipment. .
- Technical Report Form must be signed by the technical personnel once the repair is done with the laptop / equipment.
PROBLEM REPORTING
- Create an Incident Report stating the problem occurred with attached proof of evidence like pictures or videos with sign by the Superior / Head and forward to HRAD for proper documentation. .
- Laptop / equipment shall be brought to the office for technical overall checking and report by technical personnel. .
- Recommendation from the IT Tech through Technical Report Form shall be with the Top Management’s approval. .
- Technical Report Form shall include not only the Incident Report issue of the laptop / equipment but the overall diagnosis to avoid imminent problem that may arise in the future. .
- Any damage cost shall be deducted from the employee’s salary once proven that there is a negligence from the employee’s side. .
- Reporting of Incident Report must be within three (3) days upon noticed of the laptop / equipment problem. .
- Late submission of Incident Report shall be subject for an investigation and disciplinary action under the policy of not reporting of issues or problems related to work.
ISSUING USED LAPTOP / EQUIPMENT TO OTHER EMPLOYEES
- Laptop / equipment should be in good condition. .
- Previous Technical Report Form will be one of the basis in endorsing the laptop / equipment to the .
- other employees. .
- Previous Technical Report Form with recommendation of approved repair shall be signed by the technical personnel to attest that the repair is done. .
- Used laptop / equipment before issuing to other employee shall be again checked by the technical personnel to guarantee that there is no problem with the laptop / equipment. Previous Technical Report Form shall be signed and stated as “good to issue” signed on the actual date. .
- Employees which will be issued the used laptop / equipment shall sign the Technical Report Form to inform that there is a repair made from the used laptop. .
- All issues that may arise after the endorsement of used laptop / equipment shall be at the employees’ responsibilities..
- Employees issued used laptop / equipment shall report immediately the problem through an Incident Report with attach proofs. Incident Report must be created on the actual day.
Author: erika
Last update: 2023-06-13 05:40
TO : ALL CONCERNED
FROM : The Management
SUBJECT : Guidelines on Reimbursement of Gas Allowance using Private Car
DATE : 3 October 2022
Guidelines on Reimbursement of Gas Allowance using Private Car
The Management will allow employees to use personal car and reimburse the gasoline expenses with the following conditions:
• Gasoline allowance using private car should be for official business use only
• Submit request form for gas allowance using private car (Please see annex A)
• Reimbursement will be valid only 1 week after the actual date of expenses, failure to submit reimbursement 1 week after the actual date of transaction will be subject for special approval (Signatory of request will be VP of Support Group only)
• Date and Amount must be cleared on the receipts
• Alterations / Corrections on the receipts should be countersigned by the issuer.
• Submission of request form and receipts should be arranged per request to avoid duplication of attachments. (Example: Request form’s next page will be the required attachments)
• Gasoline allowance will be computed based on actual consumption. Please see sample computation below:
CAR TYPE: SEDAN
Average Fuel Consumption: 12km/L (Fixed)
Distance from point of Origin to Destination – 35km (based on Waze / Google Maps)
Gasoline price – Php 71 (based on actual receipt/s)
Gasoline allowance for reimbursement
35km / 12kml = 2.92kml x 71 = 207.32 (one way)
CAR TYPE: SUV
Average Fuel Consumption: 9.5 km/L (Fixed)
KM from point of Origin to Destination – 35km (based on Waze / Google Maps)
Gasoline price – Php 71 (based on actual receipt/s)
Gasoline allowance for reimbursement 35km / 9.5kml = 3.68kml x 71 = 261.28 (one way)
For multiple destinations - gas allowance will be computed per destination.
Point of origin
Office-based – Office only
WFH – Office or Home address (whichever km is lower)
The following list are the required attachments for every request:
• Approved request form for gasoline allowance
• Screenshot of OB filed
• Screenshot of google maps / waze from origin to destination/s (for WFH – Home address & Office)
• Gas receipt/s
Author: erika
Last update: 2023-06-13 05:44
Steps:
After troubleshooting
Sample Mantis issues:
Author: Mary Nicole Quirabu
Last update: 2023-07-06 09:58
Get information about the following first:
*IMPORTANT: After fixing the issue, and it's scenario #1 that occured, inform direct head and HD supervisor so that further investigation can be made.
Author: Mary Nicole Quirabu
Last update: 2023-07-04 13:45
Author: Mary Nicole Quirabu
Last update: 2023-07-04 13:35